立即注册找回密码

QQ登录

只需一步,快速开始

微信登录

微信扫一扫,快速登录

搜索
小桔灯网 门户 资讯中心 法规政策 查看内容

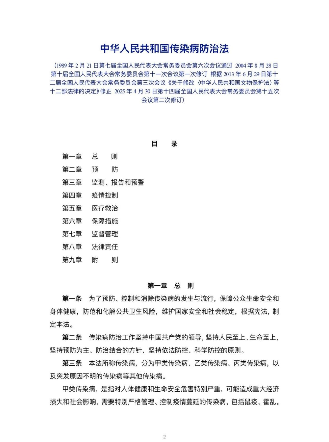
9月1日起,《中华人民共和国传染病防治法》(第二次修订)实施!

2025-9-3 10:20| 编辑: 沙糖桔| 查看: 3076| 评论: 0|来源: MIR医学仪器与试剂

摘要: 新修订的传染病防治法有哪些和临床检验学科相关的内容呢?


9月1日起,《中华人民共和国传染病防治法》(第二次修订)将正式实施。


据悉,《中华人民共和国传染病防治法》于1989年公布施行,分别于2004年、2013年进行了第一次修订和部分修改。2025年4月30日,第十四届全国人民代表大会常务委员会第十五次会议通过传染病防治法第二次修订。


此次新修订的《中华人民共和国传染病防治法》,主要针对四个方面:完善传染病防治体制机制,压实“四方责任;立足更精准更有效地防,改进传染病预防监测预警报告制度;完善应急处置制度,统筹疫情防控和经济社会发展;健全疫情救治体系,强化保障措施。”


突发应对、监测预警、疫情防控……新修订的传染病防治法有哪些和临床检验学科相关的内容呢?在此为大家简要梳理:


第十四条 中华人民共和国领域内的一切单位和个人应当支持传染病防治工作,接受和配合为预防、控制、消除传染病危害依法采取的调查、采集样本、检验检测、隔离治疗、医学观察等措施,根据传染病预防、控制需要采取必要的防护措施。


第二十五条 各级疾病预防控制机构在传染病预防、控制中履行下列职责:


……


(四)开展传染病实验室检验检测、诊断、病原学鉴定;


(九)开展传染病防治基础性研究、应用性研究和卫生评价,提供技术咨询。


国家、省级疾病预防控制机构主要负责对传染病发生、流行以及分布进行监测,对重点传染病流行趋势进行预测,提出预防、控制对策,参与并指导对暴发的传染病疫情进行调查处理,开展传染病病原学鉴定,建立检验检测质量控制体系,开展基础性研究、应用性研究、卫生评价以及标准规范制定。


第六十二条 疾病预防控制机构发现传染病疫情或者接到传染病疫情报告时,应当及时采取下列措施: 


……


发生传染病疫情时,疾病预防控制机构和省级以上人民政府疾病预防控制部门指派的其他与传染病有关的专业技术机构,可以进入受影响的相关区域进行调查、采集样本、技术分析和检验检测。被调查单位和个人应当如实提供信息;任何单位或者个人不得隐瞒信息、阻碍调查。


第七十条 医疗机构、疾病预防控制机构、检验检测机构应当按照传染病检验检测技术规范和标准开展检验检测活动,加强检验检测质量控制。


第九十条 国家建立少见罕见传染病和境内已消除的传染病防治能力储备机制,支持相关疾病预防控制机构、医疗机构、科研机构持续开展相关培训、基础性和应用性研究、现场防治等工作,支持相关专家参与国际防控工作,持续保持对上述传染病进行识别、检验检测、诊断和救治的能力。


完整内容如下:


图片

上下滑动查看全部内容

图片




资料来源:中国人大网,文章内容由“MIR医学仪器与试剂”编辑整理,转载请注明来源。

声明:
1、凡本网注明“来源:小桔灯网”的所有作品,均为本网合法拥有版权或有权使用的作品,转载需联系授权。
2、凡本网注明“来源:XXX(非小桔灯网)”的作品,均转载自其它媒体,转载目的在于传递更多信息,并不代表本网赞同其观点和对其真实性负责。其版权归原作者所有,如有侵权请联系删除。
3、所有再转载者需自行获得原作者授权并注明来源。

最新评论

关闭

官方推荐 上一条 /3 下一条

客服中心 搜索 洽谈合作
返回顶部