立即注册找回密码

QQ登录

只需一步,快速开始

微信登录

微信扫一扫,快速登录

搜索
小桔灯网 门户 资讯中心 技术杂谈 查看内容

全球首创!上海交大团队将“分子剪刀”转化为“诊断利器”,实现 RNA 修饰的即时精准检测

2026-4-9 15:42| 编辑: 沙糖桔| 查看: 155| 评论: 0|来源: 小桔灯网

摘要: 从实验室的精密分析到“10美元”的便携诊疗,AID 系统不仅是检测技术的一次跨越,更是精准医疗普惠化的一次大胆尝试。


引言:


RNA修饰如同一套精密的“开关”,调控着基因的表达。其中,8-氧代鸟嘌呤(O8G)是最受关注的氧化损伤标志物,与衰老、癌症、阿尔茨海默症及多种疾病息息相关 。然而,要在海量的RNA序列中精准捕捉到含量极低且位点不确定的微小氧化位点,无异于大海捞针。


近日,上海交通大学生命科学技术学院刘倩团队的一项突破性研究登上了ACS Sensors的封面 。他们首次打破常规,将“分子剪刀” Argonaute(Ago)蛋白引入修饰RNA检测领域,开发出一套极具吸引力的AID检测系统(图1)。


图1  AID修饰miRNA检测体系流程图


Q1

核心突破:首次引入Ago,建立修饰miRNA检测新范式


过去,检测RNA氧化修饰往往依赖昂贵的测序仪或复杂的抗体技术,不仅效率低且难以普及。

刘倩团队的创新在于:他们发现并利用了Ago蛋白对修饰RNA独特的识别机制。

  • 首创性应用:首次将Ago蛋白用于对miRNA中的氧化修饰进行位点特异性精准定位。

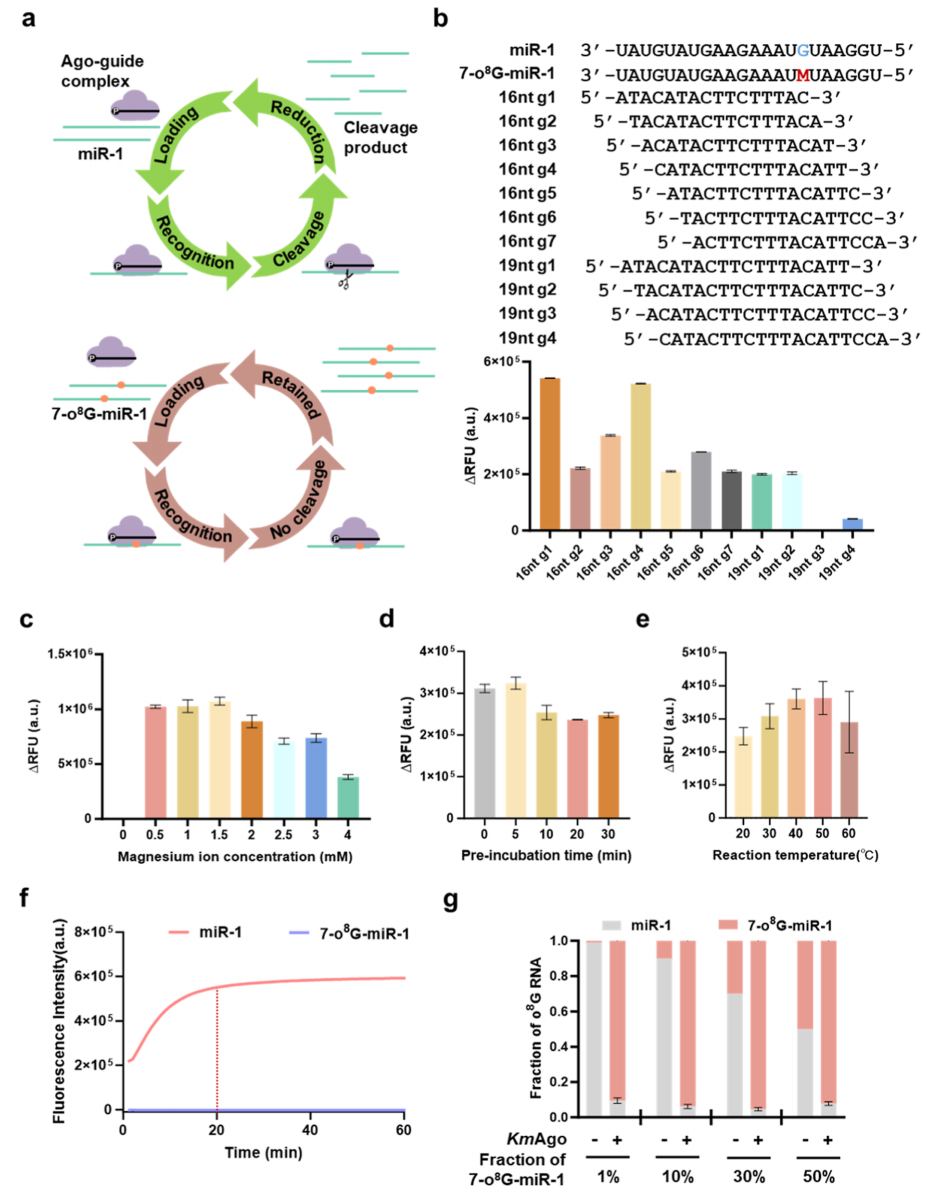
  • 精准区分:利用Ago蛋白的特性,当它遇到正常的RNA时会高效剪切;而一旦遇到带有O8G修饰的位点,它便会选择性富集,从而高效提高修饰miRNA的丰度(图2)。

  • 高分辨率与超灵敏度:结合滚环扩增(RCA)技术(图3),该系统实现了单碱基级别的分辨率和皮摩尔(pM)级别的超高灵敏度。这意味着,即使样本中只有极少量的氧化修饰,也将被精准检测(图4)。


图2 O8G修饰miRNA的特异性识别和Ago蛋白剪切效率优化


图3 RCA等温检测体系建立和优化


图4 AID检测体系的性能评估


Q2

科技普惠:10美元的“移动实验室”


这项技术最令人兴奋的地方不仅在于“准”,更在于“快”与“便”。

为了日后更好地走向临床应用,研究团队利用3D打印技术同步开发了一款低成本便携式检测设备 :

  • 极简操作,即时读取: 整个反应在室温下即可完成,无需大型实验设备。结果不仅肉眼可见,还能通过智能手机拍照分析。

  • 成本极低:该便携设备的造价仅约10美元,功耗不足1W 。

  • 床旁检查(POCT)的新选择: 凭借出色的抗干扰能力,该系统能直接从细胞提取物中精准检测目标。这为资源匮乏地区的临床诊断、家庭健康监测以及现场筛查提供了全新的可能。


图5 便携设备的设计和应用


结语:


从实验室的精密分析到“10美元”的便携诊疗,AID 系统不仅是检测技术的一次跨越,更是精准医疗普惠化的一次大胆尝试。未来,这一模块化设计有望扩展到更多RNA修饰(如 m6A,Ψ等)的检测中,为更多疾病的早期预警和机制研究提供强力工具 。

原文链接:

https://doi.org/10.1021/acssensors.5c02475



声明:
1、凡本网注明“来源:小桔灯网”的所有作品,均为本网合法拥有版权或有权使用的作品,转载需联系授权。
2、凡本网注明“来源:XXX(非小桔灯网)”的作品,均转载自其它媒体,转载目的在于传递更多信息,并不代表本网赞同其观点和对其真实性负责。其版权归原作者所有,如有侵权请联系删除。
3、所有再转载者需自行获得原作者授权并注明来源。

最新评论

关闭

官方推荐 上一条 /3 下一条

客服中心 搜索 洽谈合作
返回顶部