立即注册找回密码

QQ登录

只需一步,快速开始

微信登录

微信扫一扫,快速登录

搜索

图文播报

查看: 2170|回复: 0

[招标信息] 120万,大三甲医院采购PCR仪!

[复制链接]
发表于 2026-3-17 15:07 | 显示全部楼层 |阅读模式

登陆有奖并可浏览互动!

您需要 登录 才可以下载或查看,没有账号?立即注册 微信登录

×
近日,蚌埠医科大学第一附属医院发布荧光定量PCR仪采购项目招标公告,拟投入预算资金120万元,采购4台荧光定量PCR仪,以进一步提升医院医疗检测能力和科研水平。
640?wx_fmt=png&from=appmsg#imgIndex=1
根据中国政府采购网安徽分网发布的公告显示,该采购项目编号为26AT134026801310(任务书编号:FSSD34000120261254号),预算金额与最高限价均为120万元。招标文件的潜在投标人可在安天e采招标采购电子交易系统获取,投标截止日期为2026年3月31日10点整。
本次采购的荧光定量PCR仪将用于医院临床检测及相关科研工作。公告明确,合同履行期限为合同签订后接院方供货通知30天内完成。本项目不接受联合体投标。
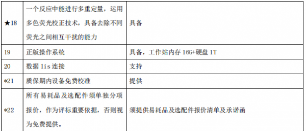
640?wx_fmt=png&from=appmsg#imgIndex=2 640?wx_fmt=png&from=appmsg#imgIndex=3
来源:中国政府采购网

回复

使用道具 举报

发表回复

您需要登录后才可以回帖 登录 | 立即注册 微信登录

本版积分规则

关闭

官方推荐 上一条 /3 下一条

快速回复 返回列表 客服中心 搜索 洽谈合作
快速回复返回顶部 返回列表