立即注册找回密码

QQ登录

只需一步,快速开始

微信登录

微信扫一扫,快速登录

搜索

图文播报

查看: 2092|回复: 0

[分享] 高分文章必备!CCK-8 实验结果这样呈现更出彩|MCE

[复制链接]
发表于 2026-2-10 10:43 | 显示全部楼层 |阅读模式

登陆有奖并可浏览互动!

您需要 登录 才可以下载或查看,没有账号?立即注册 微信登录

×
本帖最后由 mce 于 2026-2-10 10:45 编辑



做过细胞实验的同学,大部分都接触过 CCK-8。既然 CCK-8 应用如此广泛,那还能发高分文章吗?答案当然是肯定的!今天小 M 就带大家了解一下 CCK-8 如何发出高分文章~

Section.01
与兄弟姐们相比,
CCK-8 的优势在哪里?

CCK-8 是一种基于 WST-8 的广泛应用于细胞增殖和细胞毒性的检测试剂。其优点是灵敏度高,数据可靠,操作简单。可用于细胞增殖测定,细胞毒性的检测,细胞活力检测,药物筛选,以及细胞生长抑制检测等。那么常用的检测方法有哪些?又分别有什么区别?
表 1. 常见用于细胞增殖的方法对比。
24_PUl4lrJc8X8tpQe4EX0re2picSjzTw.png
看完以上归纳总结,大家对目前比较通用的细胞增殖的检测方法是不是有了相对完整的认识了呢?当然,CCK-8 法是经典中的经典。别急,接下来带大家看下 CCK-8 如何“上大分”!

Section.02
CCK-8
高分文章拿到手软

CCK-8 的实验结果在文献中通常以折线图的形式呈现,也有部分呈现为柱状图,针对化合物库药物筛选类的 CCK-8 结果,文献会以热图的形式展现,下面为大家一一举例看下。

CCK-8 之折线图

2025 年 10 月 Zhongyuan Wang 等人在 Mol Cancer (IF=35.9)发表题为"Hsa_circ_0038737 promotes PARPi resistance in castration-resistant prostate cancer via IGF2BP3-mediated DNPH1 mRNA stabilization"的文章,为了评估 hsa_circ_0038737 敲低和过表达对前列腺癌 (22RV1 和 PC-3) 细胞增殖的影响,进行了 CCK-8 细胞活力检测。结果表明,沉默 hsa_circ_0038737 显著抑制了细胞增殖。
该研究结果为 PARP 抑制剂耐药性的分子机制提供了新的见解,并强调了靶向 circRNA-RBP 相互作用作为克服去势抵抗性前列腺癌耐药性的潜在治疗策略。
4_PUl4lrJc8X8tpQe4EX0re2picSjzTw.png

图 1. hsa_circ_0038737 基因敲低和过表达对 22RV1 和 PC-3 细胞增殖的影响[1]。

图一 (折线图) 可以清晰直观的看到细胞活力随时间影响而产生的变化趋势,以及不同处理的细胞在相同实验条件下的对比。值得一提的是,作者为了探究 Hsa_circ_0038737 在前列腺癌细胞增殖中的功能作用。先是通过 CCK-8 细胞活力检测和克隆形成实验检测细胞表型变化。为了进一步阐明其潜在机制,通过流式细胞术进行了细胞周期分析。大家可以关注的是,实验设计的思路和逻辑,以及实验结果的展示。

CCK-8 之柱状图

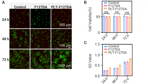
2025 年 11 月于 Bioact Mater (IF=20.5) 见刊的发表题为"Bioprinting of liveplatelet-loaded nerve conduit using energy-dissipative hydrogel"的研究,研究表明 Pluronic F127 二丙烯酸酯 (F127DA) 水凝胶可通过其独特的能量耗散纳米结构有效保护血小板免受活化。这项工作将有助于设计用于有效修复周围神经的新型导管。
该文中通过活/死细胞染色和 CCK8 检测法研究了神经导管的细胞相容性。结果显示,PLT-F127DA 组和对照组的细胞存活率无显著差异。进一步通过划痕实验评估了该导管 HUVECs 迁移行为的影响;通过 Transwell 迁移实验评估了该导管对细胞迁移的影响;进行了 RT-qPCR 实验,探究影响的信号通路。
6_PUl4lrJc8X8tpQe4EX0re2picSjzTw.png

图 2. F127DA 和 PLT-F127DA 导管浸出液对施万细胞 (SCs) 活力的影响[2]。

区别于上述折线图,这类柱状图更有利于标注不同处理组之间是否存在显著性差异。因此,选择哪一类展示方式,更取决于不同的实验设计以及需要突出的重点信息。同时,值得我们借鉴的是采用多技术联合验证图示,将 CCK-8 与其它方法 (如活死细胞荧光染色) 的结果在同一图表中并列或叠加展示,提供细胞增殖多维度证据。

CCK-8 之热图

对于热图展示 CCK-8 实验结果的文献相对不多,这种展示方式一般适用于大规模药物筛选或多因素实验,用颜色深浅直观展示不同处理组的细胞活力差异。2025 年 4 月发表在 JACS Au 上题为"Machine Learning Reveals Amine Type in Polymer Micelles Determines mRNA Binding, In Vitro, and In Vivo Performance for Lung-Selective Delivery"的文章,采用了该方式,展示 HEK293T 细胞转染完整胶束库后的细胞活力。
8_PUl4lrJc8X8tpQe4EX0re2picSjzTw.png

图 3. 完整胶束库转染后 HEK293T 细胞的细胞活力[3]。

该实验探究了阳离子胶束纳米粒子 (MNP) 库对转染细胞活力的影响。横坐标 A1-A10 表示这些纳米粒子不同程度的烷基取代,纵坐标 Short、Medium 和 Long 分别表示短、中、长冠状两亲分子,5 和 10 指示转染的 N/P 比。另一篇 24 年发表在 Cell Chem Biol 上的文献,也通过热图的形式展现了表观遗传化合物库抑制乳腺癌细胞增殖的药物筛选实验结果。
10_PUl4lrJc8X8tpQe4EX0re2picSjzTw.png

图4. 亲代细胞系 (MDA-MB-436) 和紫杉醇耐药细胞系 (MDA-MB-436-20R(A/B/C)) 分别用 5 μM (A) 或 1 μM (B) 的表观遗传化学探针处理 5 天后的平均细胞汇合度[4]。

根据小 M 多年阅读文献的经验来说,CCK-8 的实验结果主要就是这三种展现形式。当然,最多的还是折线图。如果大家有看到其他形式的展现方式,欢迎留言~

12_PUl4lrJc8X8tpQe4EX0re2picSjzTw.png 文末小提示:置顶公众号,及时查收小 M 的定期推送喔~

13_PUl4lrJc8X8tpQe4EX0re2picSjzTw.jpg

参考文献:
[1] Wang Z, et, al. Hsa_circ_0038737 promotes PARPi resistance in castration-resistant prostate cancer via IGF2BP3-mediated DNPH1 mRNA stabilization. Mol Cancer. 2025 Oct 2;24(1):238.
[2] Bioprinting of live platelet-loaded nerve conduit using energy-dissipative hydrogel. Bioact Mater. 2025 Nov 21:57:616-631. Zhang J, et, al.
[3] Panda S, et, al. Machine Learning Reveals Amine Type in Polymer Micelles Determines mRNA Binding, In Vitro, and In Vivo Performance for Lung-Selective Delivery. JACS Au. 2025 Apr 14;5(4):1845-1861.
[4] Zhang K, et, al. A chemical screen identifies PRMT5 as a therapeutic vulnerability for paclitaxel-resistant triple-negative breast cancer. Cell Chem Biol. 2024 Nov 21;31(11):1942-1957.e6.
21_PUl4lrJc8X8tpQe4EX0re2picSjzTw.png

22_PUl4lrJc8X8tpQe4EX0re2picSjzTw.png

23_PUl4lrJc8X8tpQe4EX0re2picSjzTw.png







回复

使用道具 举报

发表回复

您需要登录后才可以回帖 登录 | 立即注册 微信登录

本版积分规则

关闭

官方推荐 上一条 /3 下一条

快速回复 返回列表 客服中心 搜索 洽谈合作
快速回复返回顶部 返回列表