用户名
UID
Email
密码
记住
立即注册
找回密码
只需一步,快速开始
微信扫一扫,快速登录
开启辅助访问
收藏本站
快捷导航
门户
Portal
社区
资讯
会议
市场
产品
问答
数据
专题
帮助
签到
每日签到
企业联盟
人才基地
独立实验室
产业园区
投资机构
检验科
招标动态
供给发布
同行交流
悬赏任务
共享资源
VIP资源
百科词条
互动话题
导读
动态
广播
淘贴
法规政策
市场营销
创业投资
会议信息
企业新闻
新品介绍
体系交流
注册交流
临床交流
同行交流
技术杂谈
检验杂谈
今日桔说
共享资源
VIP专区
企业联盟
投资机构
产业园区
业务合作
投稿通道
升级会员
联系我们
搜索
搜索
本版
文章
帖子
用户
小桔灯网
»
社区
›
A、行业资讯区
›
中标结果
›
降幅70.62%,迈瑞全中!三明县域15台超声集采 ...
图文播报
2025庆【网站十二周
2024庆中秋、迎国庆
2024庆【网站十一周
2023庆【网站十周年
2022庆【网站九周年
2021庆中秋、迎国庆
返回列表
查看:
2254
|
回复:
0
[中标信息]
降幅70.62%,迈瑞全中!三明县域15台超声集采
[复制链接]
鹏哥
鹏哥
当前离线
金桔
金币
威望
贡献
回帖
0
精华
在线时间
小时
雷达卡
发表于 2026-1-5 14:48
|
显示全部楼层
|
阅读模式
登陆有奖并可浏览互动!
您需要
登录
才可以下载或查看,没有账号?
立即注册
×
来源:阿K的医影日记
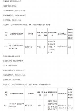
三明市县域医共体设备更新建设项目(包十四)——彩超设备更新集采项目中标结果及预算执行情况公告
本次集采项目预算总额2250万元,最终以
660.96万元
成交,整体资金节约率高达
70.62%
。两个采购包均由同一供应商代理国产头部品牌“迈瑞”中标。
项目核心信息整合表
楼主热帖
小桔灯网业务合作须知!
如何注册小桔灯网VIP会员?
2026年1月13日 星期二【桔说新闻】
[
今日桔说
]
7034万!华大基因中标!
[
中标结果
]
1432万元,海关总署20台套气相色谱质谱仪重新招标
[
招标动态
]
1460万预算,一研究院色谱、质谱、元素分析仪等采购意向公开
[
招标动态
]
8780万元,中南大学大批仪器采购意向(含2026年1月最新)
[
招标动态
]
1895万元,山西省人民医院设备更新项目公开招标
[
招标动态
]
250万,高速流式细胞分析仪公开招标
[
招标动态
]
2026年1月11日 星期一【桔说新闻】
[
今日桔说
]
回复
使用道具
举报
提升卡
返回列表
发表回复
高级模式
B
Color
Image
Link
Quote
Code
Smilies
您需要登录后才可以回帖
登录
|
立即注册
本版积分规则
发表回复
回帖后跳转到最后一页
关闭
官方推荐
/3
AI助手<小桔子>来了!
欢迎来交流,可以回答IVD行业各类问题!
查看 »
IVD业界薪资调查(月薪/税前)
长期活动,投票后可见结果!看看咱们这个行业个人的前景如何。请热爱行业的桔友们积极参与!
查看 »
小桔灯网视频号开通了!
扫描二维码,关注视频号!
查看 »
返回顶部
快速回复
返回列表
客服中心
搜索
洽谈合作
关注微信
微信扫一扫关注本站公众号
个人中心
个人中心
登录或注册
业务合作
-
投稿通道
-
友链申请
-
手机版
-
联系我们
-
免责声明
-
返回首页
Copyright © 2008-2024
小桔灯网
(https://www.iivd.net) 版权所有 All Rights Reserved.
免责声明: 本网不承担任何由内容提供商提供的信息所引起的争议和法律责任。
Powered by
Discuz!
X3.5 技术支持:
宇翼科技
浙ICP备18026348号-2
浙公网安备33010802005999号
快速回复
返回顶部
返回列表