登陆有奖并可浏览互动!
您需要 登录 才可以下载或查看,没有账号?立即注册
×
本帖最后由 纳兰烙烙 于 2017-10-21 编辑
cTNI 小桔灯网提供了知识文库的服务,这周分享的是第七部分7.POCT即时检测,提到即时检测就必须要提及当前即时检测最炙手可热的项目—心肌肌钙蛋白I(cTnI)。 POCT心血管类领域的市场容量是如何的? 自从2013年10月10日,国家标准化管理委员会发布《GB/T29790—2013即时检测质量和能力要求》国家标准,将POCT正式命名为“即时检测”,并于2014年2月1日正式实施起,POCT越来越成为IVD市场不可或缺的一快。
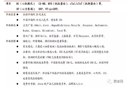
心血管类市场规模增速最快 。在全球范围内,心血管疾病已经成为造成死亡的最主要原因。2008 年,约有 1,730 万人死于心血管疾病,约占全球死亡人数的 30%。在这些死亡中,约有 730 万人死于冠心病,620 万人死于中风,并且 80%以上的心血管疾病死亡发生在低收入和中等收入国家。 预计在 2030 年,约有 2,360 万人将死于心血管疾病。总体上看,我国人群心血管疾病的发病和死亡率呈持续上升趋势。估计全国心血管疾病患者约 2.3 亿人,其中高血压 2 亿人,脑中风 700 万人,心肌梗死 200 万人,心力衰竭 420 万人,肺心病 500 万人,风心病 250 万人,先心病 200万人。每 5 个成年人中有一个患心血管病。 全国每年约 300 万人死于心血管病,占总死亡人数的 41%,居各种死因的首位。农村居民心血管死亡率增长速度高于城市居民。 心血管类疾病 POCT检测产品主要用于常见心血管疾病(心梗、心衰等)的快速定量或定性检测筛查,包括心肌肌钙蛋白 I (CTnI)检测试剂、肌红蛋白定量检测试剂、心脏型脂肪酸结合蛋白(H-FABP)检测试剂、N 末端 B 型钠尿肽原定量检测试剂、D-二聚体(D-dimer)定量检测试剂、尿微量蛋白(MAU)检测试剂等快速检测试剂及定量分析仪器。 根据市场调查,2011 年全球心血管类疾病检测 POCT 产品的市场容量为 12.4 亿美元,预计到 2018 年可达 28.7 亿美元。
心肌肌钙蛋白I(cTnI)在心血管类领域的市场火热到什么程度? 1. 心肌肌钙蛋白I(cTnI)有专门的专家共识 《高敏感方法检测心肌肌钙蛋白临床应用中国专家共识2014》 《肌钙蛋白升高临床实践意义专家共识发布》
2. 心肌肌钙蛋白I(cTnI)有相关涉及的临床指南 《冠状动脉疾病和心力衰竭时心脏标志物检测与临床应用》 《POCT及时检测质量和能力的要求》 《床旁检测(POCT)设备选择要求》
心肌肌钙蛋白I(cTnI)有哪些主要厂家在注册试剂?(列举不尽齐全,请注意) | 方法学 | 品种 | 厂家 | 注册证号 | 质控品或校准品是否和在一起 | | 化学发光 | 肌钙蛋白I(TroponinI)测定试剂盒(化学发光法) | 深圳市新产业生物医学工程有限公司 | 粤食药监械(准)字2011第2400655号 |
| | 化学发光 | 心肌肌钙蛋白I(cTnI)定量检测试剂盒(化学发光法) | 博奥赛斯(天津)生物科技有限公司 | 津械注准20152400028 |
| | 化学发光 | 人心肌肌钙蛋白I检测试剂盒(化学发光法) | 郑州博赛生物技术股份有限公司 | 豫食药监械(准)字2012第2400200号 |
| | 化学发光 | 心肌钙蛋白I(cTnI)定量测定试剂盒(化学发光法) | 北京同生时代生物技术有限公司 | 京食药监械(准)字2014第2400182号 |
| | 化学发光 | 肌钙蛋白I(cTnI)测定试剂盒(磁微粒化学发光法) | 江苏泽成生物技术有限公司 | 苏械注准20152400414 |
| | 化学发光 | 心肌钙蛋白I(cTnI)定量测定试剂盒(化学发光法) | 辽宁科骏生物有限公司 | 辽食药监械(准)字2013第2400042号 |
| | 化学发光 | 肌钙蛋白I(TroponinI)定量测定试剂盒(磁微粒化学发光法) | 北京豪迈生物工程有限公司 | 京械注准20152400082 |
| | 化学发光 | 心肌肌钙蛋白I定量检测试剂盒(磁微粒化学发光法) | 郑州安图生物工程股份有限公司 | 豫食药监械(准)字2013第2400127号 |
| | 化学发光 | 心肌肌钙蛋白I测定试剂盒(化学发光微粒子免疫检测法) | 厦门万泰凯瑞生物技术有限公司 | 闽械注准20152400133 |
| | 免疫比浊 | 肌钙蛋白I测定试剂盒(免疫比浊法) | 北京万泰德瑞诊断技术有限公司 | 京械注准20142400145 |
| | 免疫比浊 | 肌钙蛋白I检测试剂盒(免疫比浊法) | 云南昊戌生物科技有限公司 | 滇食药监械(准)字2014第2400027号 |
| | 免疫比浊 | 肌钙蛋白I测定试剂盒(胶乳比浊法) | 安徽大千生物工程有限公司 | 皖械注准20152400126 |
| | 免疫比浊 | 肌钙蛋白I测定试剂盒(免疫比浊法) | 安徽伊普诺康生物工程有限公司 | 皖食药监械(准)字2012第2400092号 |
| | 免疫比浊 | 心肌肌钙蛋白I检测试剂盒(速率散射比浊法) | 石家庄禾柏生物技术股份有限公司 | 冀食药监械(准)字2014第2400190号 |
| | 免疫比浊 | 心肌肌钙蛋白I(cTnI)测定试剂盒(免疫增强比浊法) | 南京诺尔曼生物技术有限公司 | 苏食药监械(准)字2012第2400208号 |
| | 免疫比浊 | 肌钙蛋白I测定试剂盒(胶乳免疫比浊法) | 北京强申医学科技有限公司 | 京械注准20152400328 |
| | 免疫比浊 | 肌钙蛋白I测定试剂盒(胶乳免疫比浊法) | 北京九州泰康生物科技有限责任公司 | 京食药监械(准)字2014第2401087号 |
| | 免疫比浊 | 肌钙蛋白I测定试剂盒(胶乳免疫比浊法) | 北京森美希克玛生物科技有限公司 | 京食药监械(准)字2014第2400778号 |
| | 免疫比浊 | 肌钙蛋白I测定试剂盒(胶乳免疫比浊法) | 美高怡生生物技术(北京)有限公司 | 京药监械(准)字2013第2400544号 |
| | 免疫比浊 | 肌钙蛋白I测定试剂盒-(cTnI)(胶乳免疫比浊法) | 北京利德曼生化股份有限公司 | 京药监械(准)字2013第2400672号 |
| | 免疫比浊 | 肌钙蛋白I测定试剂盒(胶乳增强免疫比浊法) | 北京北检新创源生物技术有限公司 | 京药监械(准)字2012第2400729号 |
| | 免疫比浊 | 肌钙蛋白I测定试剂盒(胶乳增强免疫比浊法) | 北京九强生物技术股份有限公司 | 京药监械(准)字2012第2400256号 |
| | 免疫比浊 | 肌钙蛋白I测定试剂盒(胶乳免疫比浊法) | 天津悦和康生物技术有限公司 | 津械注准20152400160 |
| | 免疫荧光 | 肌钙蛋白I检测试剂盒(免疫层析法) | 重庆中元生物技术有限公司 | 渝械注准20152400063 |
| | 免疫比浊 | 肌钙蛋白I检测试剂盒(胶乳增强免疫比浊法) | 重庆中元生物技术有限公司 | 渝食药监械(准)字2013第2400211号 |
| | 免疫比浊 | 肌钙蛋白I检测试剂盒(胶乳增强免疫比浊法) | 浙江伊利康生物技术有限公司 | 浙食药监械(准)字2012第2400601号 |
| | 免疫比浊 | 肌钙蛋白I测定试剂盒(胶乳增强免疫比浊法) | 浙江凯成生物科技有限公司 | 浙食药监械(准)字2012第2400296号 |
| | 免疫比浊 | 肌钙蛋白I测定试剂盒(胶乳增强免疫比浊法) | 浙江维益生物科技有限公司 | 浙食药监械(准)字2014第2400524号 |
| | 免疫比浊 | 肌钙蛋白i(ctni)测定试剂盒(胶乳增强免疫比浊法) | 安徽拓特生物工程有限公司 | 皖食药监械(准)字2013第2400105号 |
| | 免疫比浊 | 血清肌钙蛋白I测定试剂盒(免疫比浊法) | 福建片仔癀诊断技术有限公司 | 闽械注准20142400084 |
| | 免疫比浊 | 肌钙蛋白I测定试剂盒(胶乳增强免疫比浊法) | 长春迪瑞医疗科技股份有限公司 | 吉械注准20152400073 |
| | 免疫比浊 | 肌钙蛋白I检测试剂盒(胶乳增强比浊法) | 潍坊鑫泽生物科技有限公司 | 鲁械注准20152400508 |
| | 免疫比浊 | 肌钙蛋白I测定试剂盒(胶乳增强免疫比浊法) | 浙江泰司特生物技术有限公司 | 浙食药监械(准)字2011第2400604号 |
| | 免疫比浊 | 肌钙蛋白I测定试剂盒(胶乳增强免疫比浊法) | 宁波医杰生物科技有限公司 | 浙械注准20152400704 |
| | 免疫比浊 | 肌钙蛋白I检测试剂盒(胶乳增强免疫比浊法) | 山东博科生物产业有限公司 | 鲁食药监械(准)字2012第2400036号 |
| | 免疫比浊 | 肌钙蛋白I检测试剂盒(乳胶增强免疫比浊法) | 上海睿康生物科技有限公司 | 沪食药监械(准)字2014第2401169号 |
| | 免疫比浊 | 肌钙蛋白I测定试剂盒(胶乳增强免疫比浊法) | 浙江夸克生物科技有限公司 | 浙械注准20152400035 |
| | 免疫比浊 | 肌钙蛋白I检测试剂盒(胶乳增强免疫比浊法) | 温州市维日康生物科技有限公司 | 浙食药监械(准)字2013第2400900号 |
| | 免疫比浊 | 肌钙蛋白I检测试剂盒(胶乳增强免疫比浊法) | 金华市强盛生物科技有限公司 | 浙食药监械(准)字2014第2400865号 |
| | 免疫比浊 | 肌钙蛋白I(TnI)测定试剂盒(化学发光免疫分析法) | 深圳迈瑞生物医疗电子股份有限公司 | 粤械注准20152400844 |
| | 免疫比浊 | 心肌肌钙蛋白I测定试剂盒(胶乳增强免疫比浊法) | 上海执诚生物科技股份有限公司 | 沪食药监械(准)字2014第2401382号 |
| | 免疫荧光 | 肌钙蛋白I(cTnI)检测试剂盒(免疫层析法) | 武汉明德生物科技有限责任公司 | 鄂食药监械(准)字2012第2401707号 |
| | 免疫荧光 | 肌钙蛋白I检测试剂盒(荧光免疫法) | 石家庄洹众生物科技有限公司 | 冀食药监械(准)字2013第2400040号 |
| | 免疫荧光 | 心肌肌钙蛋白I测定试剂盒(免疫荧光法) | 北京康思润业生物技术有限公司 | 京械注准20152400412 |
| | 免疫荧光 | 心肌肌钙蛋白I(cTnI)检测试剂(免疫层析法) | 广州万孚生物技术股份有限公司 | 粤械注准20152400481 |
| | 免疫荧光 | 心肌肌钙蛋白I(cTnI)检测试剂(免疫层析法) | 佰奥达生物科技武汉有限公司 | 鄂食药监械(准)字2013第2401824号 |
| | 免疫荧光 | 肌钙蛋白I/肌红蛋白检测试剂盒(固相免疫层析法)(商品名:睿捷AMI2-IN-1) | 上海贝西生物科技有限公司 | 沪食药监械(准)字2014第2401147号 |
| | 免疫荧光 | 肌钙蛋白I(TnI)定量检测试剂盒(免疫荧光法) | 深圳微点生物技术有限公司 | 粤食药监械(准)字2013第2401224号 |
| | 免疫荧光 | 肌钙蛋白I测定试剂盒(荧光免疫层析法) | 厦门宝太生物科技有限公司 | 闽械注准20152400104 |
| | 免疫荧光 | 肌钙蛋白I检测试剂(干式免疫荧光定量法) | 广州阳普医疗科技股份有限公司 | 粤械注准20152400857 |
| | 免疫荧光 | 超敏心肌肌钙蛋白I定量检测卡(荧光免疫层析法) | 北京乐普医疗科技有限责任公司 | 京药监械(准)字2013第2400060号 |
| | 免疫荧光 | 心肌肌钙蛋白I(cTnI)定量测定试剂盒(荧光免疫层析法) | 广州科方生物技术有限公司 | 粤械注准20152400178 |
| | 免疫荧光 | 心肌肌钙蛋白I/髓过氧化物酶联合检测试剂盒(荧光免疫层析法) | 广州天宝颂原生物科技开发有限公司 | 粤械注准20152400530 |
| | 免疫荧光 | 心肌肌钙蛋白I检测试剂盒(荧光免疫层析法) | 广州天宝颂原生物科技开发有限公司 | 粤食药监械(准)字2013第2401178号 |
| | 免疫荧光 | 心肌肌钙蛋白I/脑钠肽/D—二聚体联合检测试剂盒(荧光免疫层析法) | 广州天宝颂原生物科技开发有限公司 | 粤械注准20152400385 |
| | 双向测流 | 心肌肌钙蛋白I检测试剂(双向侧流免疫法) | 瑞莱生物工程(深圳)有限公司 | 粤食药监械(准)字2013第2400931号 |
| | 免疫层析 | 心肌肌钙蛋白I检测试剂(胶体金法) | 瑞莱生物工程(深圳)有限公司 | 粤食药监械(准)字2011第2400558号 |
|
心肌肌钙蛋白I(cTnI)主要注册产品方法学及厂家分析 | 厂家 |
| | 方法学 | 汇总 | | 化学发光 | 9 | | 免疫比浊 | 31 | | 免疫层析 | 1 | | 免疫荧光 | 13 | | 双向测流 | 1 | | 总计 | 55 |
| 方法学 | 厂家 | | 化学发光 | 北京豪迈生物工程有限公司 | 北京同生时代生物技术有限公司 | 博奥赛斯(天津)生物科技有限公司 | 江苏泽成生物技术有限公司 | 辽宁科骏生物有限公司 | 厦门万泰凯瑞生物技术有限公司 | 深圳市新产业生物医学工程有限公司 | 郑州安图生物工程股份有限公司 | 郑州博赛生物技术股份有限公司 | | 免疫比浊 | 安徽大千生物工程有限公司 | 安徽拓特生物工程有限公司 | 安徽伊普诺康生物工程有限公司 | 北京北检新创源生物技术有限公司 | 北京九强生物技术股份有限公司 | 北京九州泰康生物科技有限责任公司 | 北京利德曼生化股份有限公司 | 北京强申医学科技有限公司 | 北京森美希克玛生物科技有限公司 | 北京万泰德瑞诊断技术有限公司 | 福建片仔癀诊断技术有限公司 | 金华市强盛生物科技有限公司 | 美高怡生生物技术(北京)有限公司 | 南京诺尔曼生物技术有限公司 | 宁波医杰生物科技有限公司 | 山东博科生物产业有限公司 | 上海睿康生物科技有限公司 | 上海执诚生物科技股份有限公司 | 深圳迈瑞生物医疗电子股份有限公司 | 石家庄禾柏生物技术股份有限公司 | 天津悦和康生物技术有限公司 | 潍坊鑫泽生物科技有限公司 | 温州市维日康生物科技有限公司 | 云南昊戌生物科技有限公司 | 长春迪瑞医疗科技股份有限公司 | 浙江凯成生物科技有限公司 | 浙江夸克生物科技有限公司 | 浙江泰司特生物技术有限公司 | 浙江维益生物科技有限公司 | 浙江伊利康生物技术有限公司 | 重庆中元生物技术有限公司 | | 双向测流 | 瑞莱生物工程(深圳)有限公司 | | 免疫层析 | 瑞莱生物工程(深圳)有限公司 | | 免疫荧光 | 佰奥达生物科技武汉有限公司 | 北京康思润业生物技术有限公司 | 北京乐普医疗科技有限责任公司 | 广州科方生物技术有限公司 | 广州天宝颂原生物科技开发有限公司 | 广州万孚生物技术股份有限公司 | 广州阳普医疗科技股份有限公司 | 厦门宝太生物科技有限公司 | 上海贝西生物科技有限公司 | 深圳微点生物技术有限公司 | 石家庄洹众生物科技有限公司 | 武汉明德生物科技有限责任公司 | 重庆中元生物技术有限公司 |
心肌肌钙蛋白I(cTnI)双方法学主要注册试剂及厂家分析 | 广州天宝颂原生物科技开发有限公司 | 心肌肌钙蛋白I/髓过氧化物酶联合检测试剂盒(荧光免疫层析法) | 心肌肌钙蛋白I检测试剂盒(荧光免疫层析法) | 心肌肌钙蛋白I/脑钠肽/D—二聚体联合检测试剂盒(荧光免疫层析法) | | 瑞莱生物工程(深圳)有限公司 | 心肌肌钙蛋白I检测试剂(双向侧流免疫法) | 心肌肌钙蛋白I检测试剂(胶体金法) | | 重庆中元生物技术有限公司 | 肌钙蛋白I检测试剂盒(免疫层析法) | 肌钙蛋白I检测试剂盒(胶乳增强免疫比浊法) |
心肌肌钙蛋白I(cTnI)有质控品主要厂家 | 品种 | 厂家 | 注册证号 | | 心肌肌钙蛋白I校准品 | 北京万泰德瑞诊断技术有限公司 | 京食药监械(准)字2014第2400263号 | | 心肌肌钙蛋白I校准品 | 厦门万泰凯瑞生物技术有限公司 | 闽械注准20152400134 | | 肌钙蛋白I校准品 | 深圳迈瑞生物医疗电子股份有限公司 | 粤械注准20152400883 | | 肌钙蛋白I质控品 | 南京基蛋生物科技有限公司 | 苏械注准20142400219 | | 心肌肌钙蛋白I(cTnI)质控品 | 瑞莱生物工程(深圳)有限公司 | 粤械注准20142400351 | | 心肌肌钙蛋白I(cTnI)质控品 | 广州万孚生物技术股份有限公司 | 粤食药监械(准)字2014第2400676号 |
小编将会在知识文库POCT专栏 陆续为大家解析当前热门POCT项目,尽请期待。 (注:PCT的注册信息会实时更新,以上信息不尽齐全,请谅解)
来源:小桔灯网 作者:纳兰烙烙
数据来源:CFDA ,中国产业信息分析
|