立即注册找回密码

QQ登录

只需一步,快速开始

微信登录

微信扫一扫,快速登录

搜索

图文播报

查看: 15737|回复: 2

[分享] 医疗服务价格--IVD产品经理的好工具(一)

[复制链接]
发表于 2016-9-11 23:44 | 显示全部楼层 |阅读模式

登陆有奖并可浏览互动!

您需要 登录 才可以下载或查看,没有账号?立即注册 微信登录

×
u=1049490656,1546940950&fm=21&gp=0.jpg
每个产品经理都有一系列好工具用于市场分析和市场推广,今天小编就推荐一个好的工具——医疗服务价格。

什么叫做医疗服务价格?
医疗服务价格是对医疗服务作为商品交换所采取的一种价格形式,本质上是医疗服务价值的货币表现,是医疗机构对患者服务的医疗服务项目的收费标准,包括门诊、住院、各项检查、治疗、检验、手术项目等的收费价格。
医疗服务价格由谁来制定?
医疗服务价格不是通过市场供求的调节自发形成的,而是采用不完全生产价格模式,即由政府有关部门通过理论价格,再根据国民经济的发展水平和居民的承受能力等来确定价格的水平,因此医疗服务价格一般低于医疗服务价值。
2014年4月,国家发展改革委、卫生计生委、人力资源社会保障部联合发出《关于非公立医疗机构医疗服务实行市场调节价有关问题的通知》,放开非公立医疗机构医疗服务价格,鼓励社会办医。
医疗服务价格有哪些种类?
(1)药品价格。根据国家的有关规定,医院通常按照药品的批发价格购买,并以零售价格销售,药品的加成率为15%,政府免收医院药品零售的增值税利润所得税。
(2)医疗用品价格。主要是指医院在提供医疗服务过程中消耗和使用的医用商品。例如,X光机摄片、一次性注射器、人工器官、血液制品等。根据国家卫生部的有关规定,医疗用品的价格应按照进货价格出售,实行保本经营。
(3)常规医疗服务价格。主要是指医院提供的起主导作用的医疗服务,并由物价主管部门控制其价格。包括门诊服务、住院服务等基本的诊断、检查和治疗服务。
(4)高新技术医疗服务价格。对于高技术、新开发的医疗服务项目,物价主管部门由于信息不对称而无法控制其价格,该类服务制定的收费价格比较高。
作为IVD市场,最常见的价格就是2,3,4条的价格。对小编最熟知的价格往往是第3条价格体系。
那么,这个医疗服务价格到底是怎样好用的工具呢?
1.  可以查询当前医疗门诊及住院在检验、影像、临床的收费情况和具体项目。
2.  根据医疗收费寻找最好的营销思路和项目搭配。
3.  查找新项目引入和市场冲击力评估。
医疗服务价格是全国统一价格还是各省的价格都不一样?
医疗服务价格是根据本省情况进行项目种类及配套价格制定的,故而各省的价格都不一样。如图所示,各省都有自己独立的医疗服务价格体系。
11.png

在使用医疗服务价格这个工具中,有什么窍门吗?
小编的习惯是看江苏省的医疗服务价格为重点,因为江苏省的医疗服务价格更新最及时而且囊括的IVD项目最全,对于新兴的技术也会有最及时的价格更新和使用指导。
现在让我们看下2009年至今江苏省新增项目:
1.江苏省率先试用的新项目
12.png

该类项目多为新兴项目,在医院中有一定的口碑,在临床中有一定的接受度,当前该项目还处于验证阶段,对于临床科研课题的合作需求很高,是走特殊检测流程和科研服务的关注点。
2.优质的检测项目套餐
13.png

该类项目多为临床新增或是正在热门的套餐,根据这类套餐可以在方法学、检测项目种类、研发或开发市场方向等几个方面给予产品经理在区域市场的提示,并根据年份新增推测当地医疗服务价格的申报情况和检测套餐的认可度情况。
以呼吸道病毒抗原检测250403083-b为例
14.png

可以看出江苏省自2012年推出呼吸道病毒抗原检测以来,比较发达的省份皆有病毒血清学试验及部分病毒的抗原检测,这些省份有做呼吸道病毒套餐的空间和基础,可以尝试去这些地区进行呼吸道推广。

3. 有限制的项目推广
15-1.png
15-2.png

可以看出自身抗体类适合推广的医院在二级及以上机构,且医院更受欢迎的项目是酶联免疫法(直接免疫荧光法暂未提到)。
可以看出新增的乙肝、丙肝、耳聋基因、结核分枝杆菌等检测,需要特殊的临床基因扩增资质,有一定的门槛,有项目的独特优势。
该类项目也可以看出是当前市场的蓝海地带,有一定的利润空间。

4. 限定方法学的项目
16-1.png
16-2.png

可以看出该类是当前同类竞争产品中的差异化项目,根据方法学的不同或是检测角度的不同,可以有效的拉开检测项目之间的距离和运作方式。
对于胶着状态的市场,是一种营销手段的提示和启发。


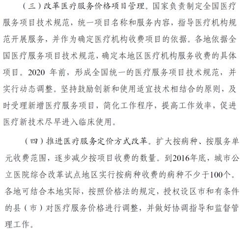
中共中央、国务院印发的《关于推进价格机制改革的若干意见》 ,其工作安排如下:
17.png
该工作里面有两个在2016年年底将会遇到的问题
1)      省计价格主管部门的统一医疗服务价格及项目调整,按照12358全国价格监督平台给予的答复,2016年将逐步取消同一项目不同方法学之间的不同收费,实现不分方法学收费。
那么2009年公布的医疗服务价格到2016年底之后,该如何逐步替换医疗服务价格,这个替换周期和缓冲期的时间节点在哪里?
这会意味着医院将在2016年年底前后有一场大的LIS系统物价调整和项目增减,是IVD企业最重要的客户维护重心!
2)      公立医院建立健全医疗服务价格医药费用指标的通报制度。
那么这个医药费用指标,在收支两条线之后将会是一个什么样的方案,与IVD市场中检验、病理、放射的波动呈现什么样的连锁反应?

18.jpg

根据中共中央、国务院印发的《关于推进价格机制改革的若干意见》的医疗服务价格项目管理及定价方式改革,也会遇到以下的问题
1)及时受理新增医疗服务项目,这个新增医疗服务项目的门槛在哪里?需要什么相应的资质和入门条件?对于新兴技术物价申报能起到什么样的便捷作用?

2)按病种及服务单元收费,这个试点的医院又在哪里,病种现阶段已经做成功的在哪里?所谓不少于100个试点实行病种收费的模式又是怎么样的?是否这意味着今后的IVD项目(尤其是医学检验项目)以后要根据临床路径和临床病种需要做相应的套餐式推广模式了?如果这个推测是正确的,那么这个临床病种大套餐的依据在哪里?谁制定的?如何制定的?

3)2016年底之前试点实行,临近2016年年底,这个计划有没有延迟或提前,这个延迟和提前的理由和计划又是怎么样的?

医疗服务价格看似是一个医院收费的项目名录表,但是里面能得出的启发点却是丰富的,政策给予的市场机遇点也是前所未见的良机,就看我们的产品经理以及营销高层人员怎么看待和分析当前的国家政策和即将到来的2016-2017年新一轮医疗服务价格的变更了。


愿我们产品经理们,在不断探索和发展产品营销策略的带路上,且行且努力吧。

百度云附件:中共中央、国务院印发的《关于推进价格机制改革的若干意见》.pdf   

来源: 小桔灯网  作者:纳兰烙烙


楼主热帖
回复

使用道具 举报

发表于 2016-9-12 10:57 | 显示全部楼层
怎么觉得产品经理是个很全能的职位呢
回复 支持 反对

使用道具 举报

发表于 2017-11-20 11:58 | 显示全部楼层
这个工具哪里有,求教
回复 支持 反对

使用道具 举报

发表回复

您需要登录后才可以回帖 登录 | 立即注册 微信登录

本版积分规则

关闭

官方推荐 上一条 /3 下一条

快速回复 返回列表 客服中心 搜索 官方QQ群 洽谈合作
快速回复返回顶部 返回列表