立即注册找回密码

QQ登录

只需一步,快速开始

微信登录

微信扫一扫,快速登录

搜索

Nature高分子刊!通过Cas13a反应动力学差异进行多重检测的新技术

2026-4-28 13:22| 编辑: 沙糖桔| 查看: 132| 评论: 0|来源: 小桔灯网|作者:动力彩虹

摘要: 这项工作不仅在技术上展示了Cas13多重检测的新路径,更在概念上为CRISPR诊断读出增加了一个全新的“时间/速度维度”。

前言


病毒感染的诊断检测必须是快速和有针对性的,以便准确监测变异的传播并能够及时作出反应。在呼吸道感染场景中,临床经常面对的是一组症状高度重叠的患者,但病因可能是 SARS-CoV-2、流感病毒、季节性冠状病毒或其他呼吸道病毒,甚至还可能涉及不同毒株或变异株。因此,在分子诊断领域,多重检测一直是研究人员想努力达成的目标。现今,商业平台可以提供基于PCR反应的多重检测,但往往依赖更复杂的仪器、更长的操作时间以及多通道荧光系统。CRISPR - cas系统提供了一种基于序列特异性激活的检测核酸的替代方法,但如何在不扩增基因的情况下高灵敏度多重检测病毒RNA还需要进一步研究。


近日,美国‌加州大学伯克利分校领衔的一组研究团队在杂志Nature Biomedical Engineering上发表了一篇题为 “Programmable kinetic barcoding for multiplexed RNA detection with Cas13a”的文章。文章提出了一种新思路,不依靠颜色区分不同靶标,而是利用Cas13a切割反应的动力学差异,把不同RNA靶标编码成不同的“反应速度条形码”。作者将这一策略称为 kinetic barcoding(动力学条形码),并进一步通过对crRNA进行可编程修饰,实现了对Cas13a反应速率的人工调控,最终在液滴体系中完成了多种病毒及SARS-CoV-2变异株的区分。

图片来源:Nature Biomedical Engineering




主要内容



01


液滴Cas13a体系可产生单酶反应动力学信号

作者构建了一个基于乳化液滴的Cas13a直接检测体系。把含有Cas13a、crRNA、荧光报告分子和靶RNA的反应液打成皮升级别的小液滴,每个液滴中大约只有一个靶RNA分子。液滴内信号是单个靶标激活Cas13a反应的动力学轨迹,而不是平均信号。结果显示,Cas13a信号累积速度随着液滴变小而明显加快,同样是一个靶RNA分子,放在常规PCR管、100 μm液滴和30 μm液滴中,等效“活性酶浓度”以及信号斜率呈数量级提升(图a-d)。


液滴测定法可测量 Cas13a 的单分子动力学。图片来源:Nature Biomedical Engineering



02


不同crRNA/靶RNA组合会导至不同的动力学特征

作者设计了多个针对SARS-CoV-2 N基因不同区域的crRNA,并比较了crRNA 4、crRNA 11和crRNA 12的反应速率。结果显示,crRNA 11 和 crRNA 12在大体积反应中的反应速率明显低于 crRNA4(图a)。不仅如此,通过检查信号时间轨迹,作者发现这三种 crRNA 和靶序列导至了不同的动力学行为,单个轨迹的斜率、形状和 x 轴截距差异都很大(图b–e),这说明,不同crRNA的差异不只是终点信号强弱不同,而是体现在斜率、轨迹平滑程度、起始延迟时间等多个层面。


作者进一步量化了这些差异。结果表明,Cas13a单分子层面的反应模式显著依赖于具体的crRNA/靶RNA配对关系。局部或整体RNA结构可能参与塑造Cas13a的动力学表现,crRNA动力学上的不同本身是一种可以被利用的信息。


Cas13a 的动力学过程取决于 crRNA 和靶 RNA 。图片来源:Nature Biomedical Engineering



03


利用动力学差异实现“基于反应速度”的多重RNA检测

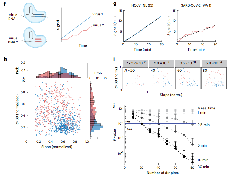
在发现不同crRNA/靶RNA组合具有可区分的动力学特征后,作者提出了 kinetic barcoding的概念。可以在同一套反应体系里同时加入多个有反应速率差异的crRNA,通过分析阳性液滴的轨迹特征来判断样本中究竟是哪一种病毒(图f)。


作者先以HCoV-NL63和SARS-CoV-2为例进行了验证(图g)。结果显示,这两类靶标所对应液滴的斜率和RMSD分布能够形成可分离的群体,借助支持向量机分类,单个液滴轨迹可实现约75%的个体区分准确率。多个阳性液滴的信息整合后,识别能力显著增强。分析表明,如果测量了 20 个或更多的阳性轨迹,那么动力学条形码技术能够在 10 分钟内区分 HCoV-NL-63 和 SARS-CoV-2 的靶标(图j)。


利用动力学差异实现“基于反应速度”的多重RNA检测。图片来源:Nature Biomedical Engineering



04


crRNA 的 DNA 修饰能够调整Cas13a 的反应速率

仅依赖天然crRNA的动力学差异不可行,作者发现在crRNA的5'端添加一段单链DNA序列,形成一种杂交引导分子igRNA,会降低报告分子切割速率。DNA越长,且其中胸腺嘧啶(T)越多,Cas13a反应速率下降越明显(图b)。通过在crRNA上加不同长度、不同序列的DNA尾巴,能够在单分子层面上精确调控 Cas13a 的反应速率。


crRNA 的 DNA 修饰能够调整Cas13a 的反应速率。图片来源:Nature Biomedical Engineering



05


动力学条码技术可实现多重检测,并判别SARS-CoV-2变异株

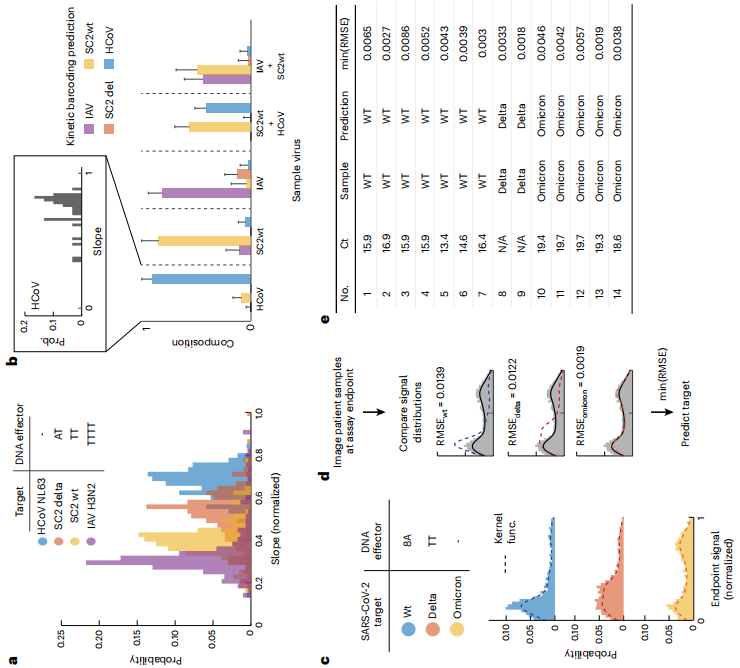
作者选取了4个不同病毒相关靶标,SARS-CoV-2野生型、SARS-CoV-2 delta、HCoV-NL63以及甲型流感H3N2。经过DNA修饰的crRNA使各个靶标在液滴中的斜率分布有显著差异,并且在把所有crRNA混入同一反应后,这些斜率特征仍能基本保持稳定,从而实现多重识别(图a)。


作者进一步研究了这种策略在SARS-CoV-2变异株检测中的应用。作者设计了一个三crRNA组合,一个针对SARS-CoV-2保守区,另两个分别针对delta和omicron特异突变,并对其加入不同DNA修饰。结果显示,野生型RNA会形成单峰分布,而delta或omicron既能被保守位点识别,又能被相应突变位点识别,会形成特征性的双峰分布,从而区别开来(图c)。 


在中高病毒载量样本(Ct < 20)中,作者测试了15份SARS-CoV-2阳性样本,并对其变异株类型进行了鉴定,结果显示使用动力学条码技术,这些样本均可被正确分类(图e)。



临床样本中的动力学条形码技术。图片来源:Nature Biomedical Engineering




总结与讨论


这篇文章提出了一种全新的CRISPR分子诊断策略,使用Cas13a反应动力学来“编码”不同RNA目标。作者证明了不同crRNA/靶RNA组合天然赋予Cas13a不同的单分子动力学特征。其次,通过在crRNA 5'端添加DNA修饰,可调控Cas13a反应速度的方法。作者证明了这种策略可在液滴体系中实现多种呼吸道病毒及SARS-CoV-2变异株的区分。


这项工作也有一定局限性。单分子反应启动时间的随机性可能会给终点读数带来噪声。未来需要进一步建立“同步化”的CRISPR系统,例如通过光触发等方式,使反应更一致地启动。此外,该方法目前仍较依赖液滴分隔和成像分析,在真正走向临床常规或POCT之前,仍需要在通量、标准化、样本浓度归一化和设备简化方面继续优化。


总之,这项工作不仅在技术上展示了Cas13多重检测的新路径,更在概念上为CRISPR诊断读出增加了一个全新的“时间/速度维度”。 



声明:
1、凡本网注明“来源:小桔灯网”的所有作品,均为本网合法拥有版权或有权使用的作品,转载需联系授权。
2、凡本网注明“来源:XXX(非小桔灯网)”的作品,均转载自其它媒体,转载目的在于传递更多信息,并不代表本网赞同其观点和对其真实性负责。其版权归原作者所有,如有侵权请联系删除。
3、所有再转载者需自行获得原作者授权并注明来源。

最新评论

关闭

官方推荐 上一条 /3 下一条

客服中心 搜索 洽谈合作
返回顶部