立即注册找回密码

QQ登录

只需一步,快速开始

微信登录

微信扫一扫,快速登录

搜索
小桔灯网 门户 资讯中心 企业动态 查看内容

从索赔200万到撤诉,利德公司技术自主实力惊人!

2026-4-16 14:48| 编辑: 鹏哥| 查看: 151| 评论: 0|来源: 利德健康科技

摘要: 对于任何不实主张与诋毁,利德公司会积极应对
致广大客户、合作伙伴、行业同仁及社会各界朋友:
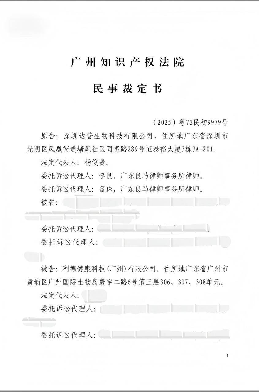
近日,深圳达普生物科技有限公司(以下简称“达普公司”)起诉利德健康科技(广州)有限公司(以下简称“利德公司”)侵害商业秘密纠纷一案,2026年2月3日,广州知识产权法院作出(2025)粤73民初9979号民事裁定书,裁定准许达普公司撤回对利德公司侵害商业秘密的起诉。利德公司产品技术完全合法自主,为保障公众知情权,维护公平有序的市场环境,利德公司现就本案相关情况作出如下澄清说明:
2025年12月9日,广州知识产权法院对达普公司诉利德公司侵害商业秘密纠纷一案立案受理。达普公司主张利德公司推出的“高通量微流控液滴分选仪”产品侵害其商业秘密,要求利德公司赔偿经济损失200余万元并公开道歉。
案件受理后,利德公司高度重视,第一时间委托专业律师团队,组建由内部研发技术人员、合规运营部门与外部律师共同组成的联合专项工作组。工作组围绕产品技术基础来源的合法性、研发周期的合理性、与原告达普公司产品技术路线的根本性差异等核心维度,系统梳理全套研发档案、知识产权证明等关键材料,构建起严谨扎实的证据体系,并按司法程序向法院提交全部证据,完成证据交换工作。
本案原定2026年2月5日开庭审理。2026年2月1日,原告达普公司向法院申请变更诉讼请求,将赔偿金额由200余万元调整为1万元。2026年2月3日,原告达普公司向法院申请撤回起诉,广州知识产权法院于当日作出裁定,准许原告达普公司撤诉。达普公司在接收并查阅利德公司提交的系统性研发档案及非侵权证据后,随即大幅缩减诉讼请求并主动申请撤诉,这一行为充分印证了利德公司技术的自主性与合法性。至此,本案尘埃落定。
利德公司始终将技术创新作为核心发展战略,坚持自主研发、自主创新之路。“高通量微流控液滴分选仪”产品的研发全过程均由利德公司核心技术团队完成,技术来源合法、清晰且可全程追溯。
该产品依托利德公司在微流控领域深耕积累的技术沉淀,针对行业痛点完成多项技术优化与创新突破。产品在微流控芯片设计、生物信号光电检测、电场精准控制、高速信号处理等方面形成了独具优势的技术壁垒。相较于同类产品,其液滴分选的速度、精度与稳定性均实现显著提升,可广泛应用于功能性单细胞研究、酶定向进化、高通量药物筛选等前沿领域。目前,该产品的核心技术已全部依法申请并获得自主知识产权保护。
利德公司始终尊重知识产权,恪守商业道德准则,坚持以合法合规的方式参与市场竞争。健康有序的行业生态,源于每一家企业对创新的坚守与对商业的敬畏。我们乐见行业内的良性竞合与技术交流,亦始终坚守底线,对偏离市场准则的竞争行为保持明确且坚定的立场。对于任何不实主张与诋毁,利德公司会积极应对,并保留依法追责的权利。
未来,利德公司将持续加大研发投入,以更多自主创新成果赋能AI生命科学仪器行业高质量发展,携手共建公平公正、健康有序的市场环境。
特此声明!
利德健康科技(广州)有限公司
2026年04月15日

图片
图片
图片
声明:
1、凡本网注明“来源:小桔灯网”的所有作品,均为本网合法拥有版权或有权使用的作品,转载需联系授权。
2、凡本网注明“来源:XXX(非小桔灯网)”的作品,均转载自其它媒体,转载目的在于传递更多信息,并不代表本网赞同其观点和对其真实性负责。其版权归原作者所有,如有侵权请联系删除。
3、所有再转载者需自行获得原作者授权并注明来源。

最新评论

关闭

官方推荐 上一条 /3 下一条

客服中心 搜索 洽谈合作
返回顶部