立即注册找回密码

QQ登录

只需一步,快速开始

微信登录

微信扫一扫,快速登录

搜索
小桔灯网 门户 资讯中心 医界动态 查看内容

最新!IVD面临“史上最严”监管!

2026-2-27 14:11| 编辑: 鹏哥| 查看: 155| 评论: 0|来源: 市场监管总局办公厅,IVD体外诊断网整理

摘要: 检验检测新规出台,IVD企业需警惕六大要点

2026年2月24日,市场监管总局办公厅印发《检验检测从业人员监督管理工作指引》(以下简称《指引》)。这份文件针对所有检验检测领域。对于IVD企业来说,以下几点必须高度警惕:

图片

1. 核心原则:终身追责,落到个人

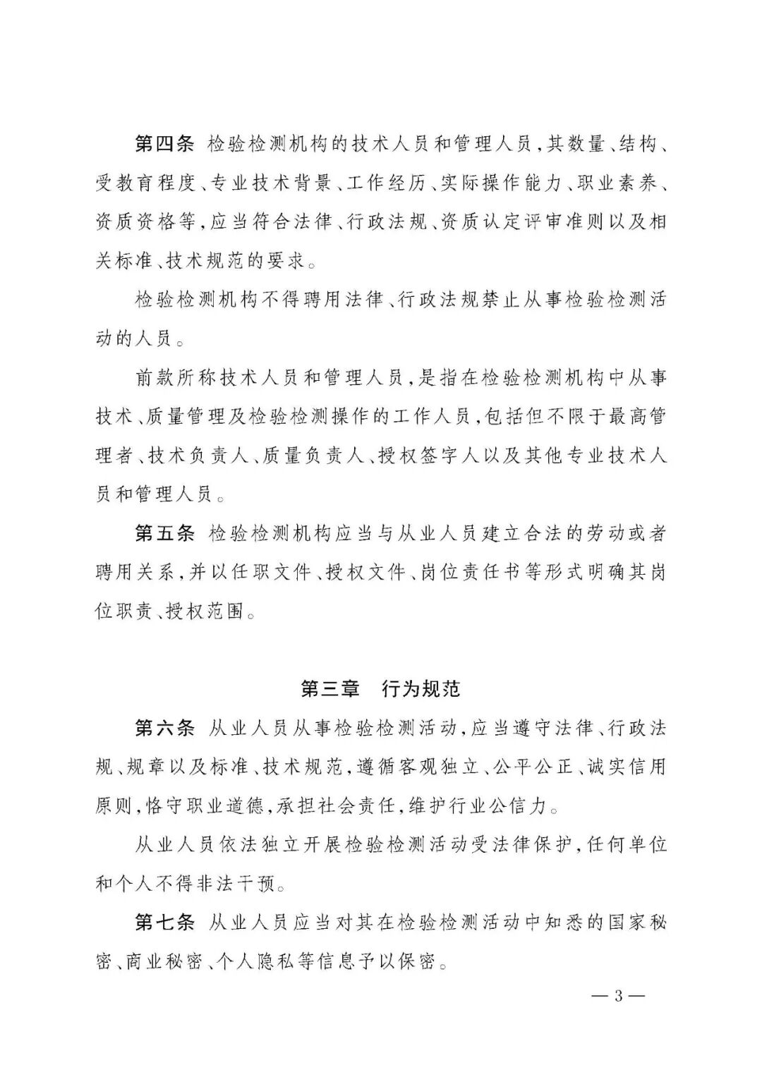
《指引》第三条明确:“谁出证,谁负责;谁签字,谁担责。”监管直接穿透到授权签字人、技术负责人乃至具体操作人员。IVD检验报告作为临床诊断的直接依据,一旦出现虚假或不实数据,签字的个人将无法置身事外。

2. 关键岗位信息全透明

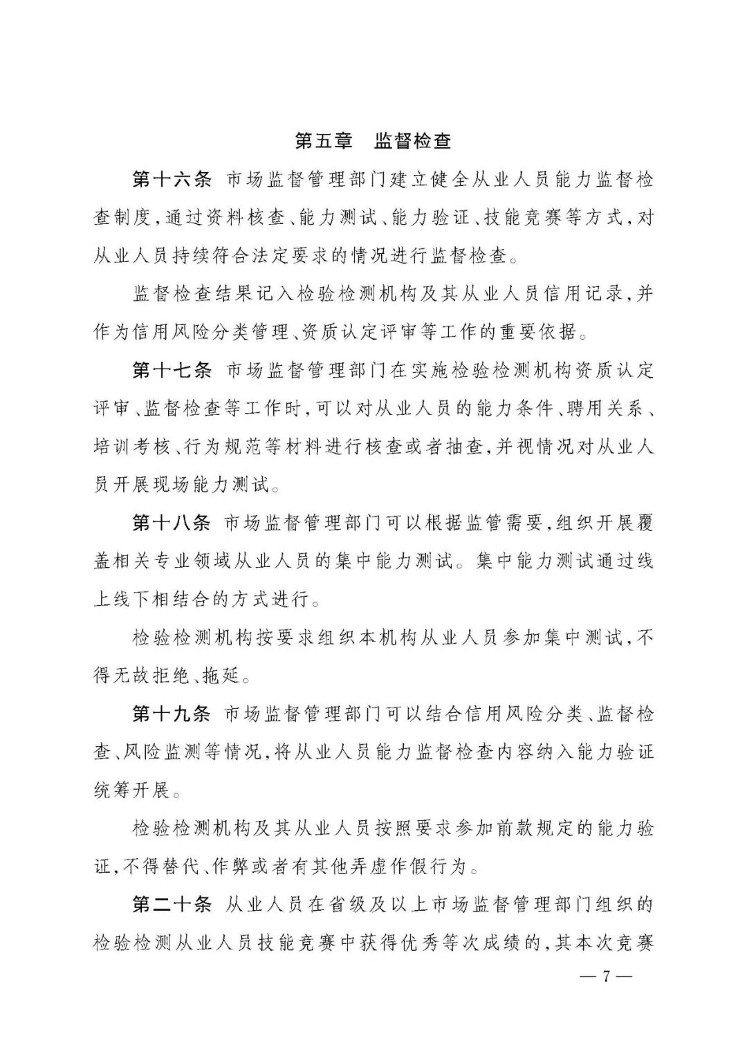
《指引》第十二条要求,将最高管理者、技术负责人、授权签字人等关键岗位的信息纳入统一管理。包括:身份证号、从业经历、授权签字领域、甚至劳动合同期限和失信记录。这意味着,每一位IVD实验室的“一把手”和“签字人”都将拥有一个终身伴随的“信用档案”。

3. 严查“挂证”与“多职”

《指引》第十条明确禁止:“违反规定同时在两个及以上检验检测机构从业”。未来,监管将通过社保、合同、任职文件等多维度核查实际劳动关系。人证分离的时代即将终结。

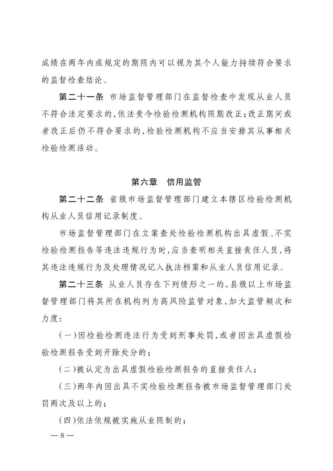
4. 监管手段升级

《指引》第十六条至十九条提出了全新的监管方式:除了查资料,监管部门随时可能组织现场能力测试“集中能力测试”。这意味着,监管人员可能带着盲样突然出现,要求你的操作人员当场试验;或者组织全员线上大考。如果能力达不到,将被暂停从业。IVD检测是技术活,滥竽充数者将被市场淘汰。

5. 最严惩戒:建立全国禁止从业名录

这是本次《指引》最震慑的条款——第二十五条提出,将建立全国统一的检验检测从业人员“禁止从业名录”(即行业黑名单)。一旦因出具虚假报告、严重违规被禁业,信息将在5个工作日内录入全国库。禁业期内,你在全国任何一家IVD机构都无法再从事检验检测工作。

6. 举报免责条款

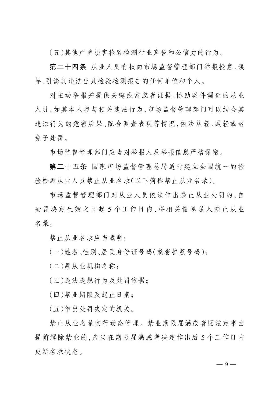
值得注意的是,《指引》第二十四条给予了一线人员“自保通道”:如果员工是被上级授意作假,主动举报并提供关键证据的,即使本人参与了违法行为,也可视情节从轻、减轻或免予处罚。倒逼IVD企业管理者必须合规经营,否则随时可能面临内部“反水”。

图片
图片
图片
图片
图片
图片
图片
图片
图片

声明:
1、凡本网注明“来源:小桔灯网”的所有作品,均为本网合法拥有版权或有权使用的作品,转载需联系授权。
2、凡本网注明“来源:XXX(非小桔灯网)”的作品,均转载自其它媒体,转载目的在于传递更多信息,并不代表本网赞同其观点和对其真实性负责。其版权归原作者所有,如有侵权请联系删除。
3、所有再转载者需自行获得原作者授权并注明来源。

最新评论

关闭

官方推荐 上一条 /3 下一条

客服中心 搜索 洽谈合作
返回顶部