从血液囊泡中解码癌症信号,是精准医学的精彩实践。本研究不仅提供了新的检测工具,更证明:癌细胞再 “狡猾”,也会在血液中留下 “痕迹”。
乳腺X光筛查虽让乳腺癌死亡率下降41%,但 “高假阳性” 一直是大难题 —— 美国每年超100万例良性病变被误判为恶性,患者需承受活检的痛苦与焦虑,医保每年多花30亿美元。特别是BI-RADS 4类病变,恶性概率2%~95%,医生只能靠侵入性活检判断,有没有更精准的 “非侵入性” 方法?
创新技术:从血液 “囊泡” 里找癌症密码。研究团队盯上了血液中的 “细胞外囊泡(EVs)”—— 癌细胞会释放携带遗传信息的纳米级囊泡,像 “信使” 一样暴露自己的存在。他们用独家技术TENPO(磁性纳米孔芯片),像 “精准渔网” 一样捕捞两种关键EV亚群:HER2+ EVs:乳腺癌常见标志物(如HER2阳性癌细胞释放)
CD24+EVs:85%的浸润性乳腺癌会表达CD24蛋白
接着分析这两类EV中的微小RNA(miRNA),找出能区分良恶性的 “分子指纹”。
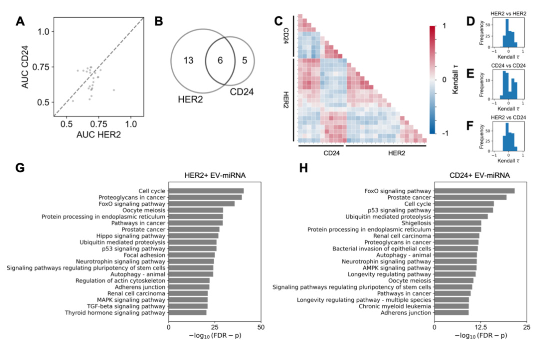
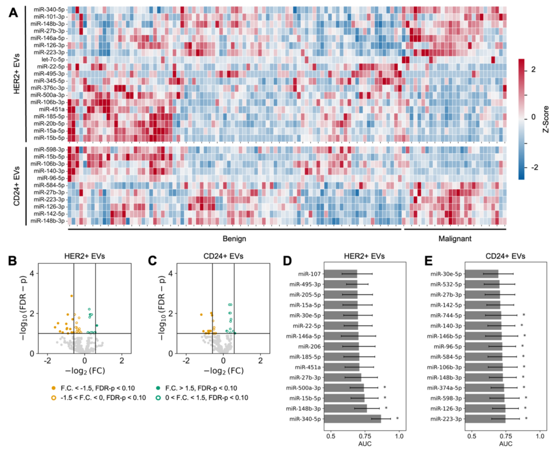
研究亮点:4个miRNA组成 “黄金检测组”;发现差异miRNA:恶性组vs良性组:HER2+EV中19个miRNA、CD24+EV中11个miRNA表达异常。
单个miRNA具有相关性的是:HER2+EV中的miR-340-5p准确率(AUC)达0.87,CD24+EV中的miR-223-3p达0.75。
机器学习筛选 “最佳组合”,通过LASSO算法从24个候选 miRNA 中挑出4个,组成 “黄金面板”:
HER2+ EV:miR-340-5p、miR-15b-5p
CD24+ EV:miR-598-3p、miR-126-3p
这个组合准确率达0.88,区分良恶性的AUC高达0.95(接近满分1),敏感性87%,特异性91%。
未来或减少70%不必要活检。
精准分流BI-RADS 4患者:对疑似恶性病变,血液检测可辅助判断,避免 “一刀切” 活检。
双标志物策略更全面:HER2+和CD24+EV的miRNA互补,比单一标志物更抗 “肿瘤异质性”。
迈向床边检测:qPCR验证显示,该面板数据与测序高度吻合(相关系数0.71),未来可转化为临床试剂盒。
目前样本量较小(113例),还需多中心大样本验证。但这种 “液体活检” 思路已展现潜力 —— 或许不久的将来,抽管血就能知道乳腺结节是良性还是恶性,让女性少受不必要的创伤。
参考文献:
Spychalski GB, Lin AA, Yang SJ, Shen H, Rosario J, Tien K, French K, Ghali M, Yee S, Yin M, Feldman MD, Conant EF, Weinstein SP, Carpenter EL, Issadore D, Nayak A. miRNA panel from HER2+ and CD24+ plasma extracellular vesicle subpopulations as biomarkers of early-stage breast cancer. Breast Cancer Res. 2025 May 22;27(1):90. doi: 10.1186/s13058-025-02029-2. PMID: 40405296; PMCID: PMC12096773.
这项研究为超灵敏multiplexed生物分析提供了全新技术范式,其 “高通量 + 高分辨率” 的双重优势,有望加速精准医学从概念到临床的落地进程。
探秘微观,引领生命科技前沿!精准偶联,开启分子操作新时代;超敏检测,赋能临床检验新应用!杭州乐为生医科技有限公司,精心打造多款科研利器:
• 寡核苷酸偶联试剂盒,实现蛋白分子超灵敏检测;也可用于蛋白蛋白偶联
• 抗体定点修饰叠氮基团试剂盒,实现抗体修饰的精确把控;
• 氨基修饰微球抗体偶联试剂盒,实现自主、简便DIY微球修饰抗体/蛋白;
• 寡核苷酸纯化试剂盒,助力高纯度、高回收率短片段寡核苷酸纯化。
技术支持:18611591243
商务合作:15888863672
欢迎扫描二维码或电话咨询。