立即注册找回密码

QQ登录

只需一步,快速开始

微信登录

微信扫一扫,快速登录

搜索

细胞外囊泡glycoRNA检测,可高准确率提升癌症诊断

2025-6-23 09:38| 编辑: 沙糖桔| 查看: 1713| 评论: 0|来源: 小桔灯网

摘要: 糖基化RNA(glycoRNAs)是近期发现的一类重要生物分子


糖基化RNA(glycoRNAs)是近期发现的一类重要生物分子,其在细胞表面的存在对细胞间的相互作用和多种生物过程具有潜在影响。然而,由于糖基化RNA的检测技术复杂且灵敏度有限,目前对其功能和临床价值的理解尚不深入。小细胞外囊泡作为细胞间通信的重要载体,可能携带包括糖基化RNA在内的多种生物分子,对疾病的发生和发展具有重要意义。研究glycorna在sEV上的存在及其对sEV功能的影响是一个重要的需求,需要开发合适的方法。


近日,杂志Nature communications上发表了一篇题为“FRET imaging of glycoRNA on small extracellular vesicles enabling sensitive cancer diagnostics”的文章。在这项工作中,作者提出了一种双重识别Förster共振能量转移(drFRET)策略,对小细胞外囊泡(sEV)上的glycoRNA进行敏感、选择性的分析。使用drFRET,作者从7种癌细胞系中成功鉴定出5种sEV glycoRNA。在100例患者队列中,sEV glycoRNA谱在区分癌症和非癌症病例方面达到100%的准确率,在分类特定癌症类型方面达到89%的准确率。drFRET策略为sEV glycoRNA的成像和功能分析提供了一个多功能和敏感的平台,具有临床应用前景。



图片来源:Nature communications




主要内容



drFRET策略概述


作者首先用实验证明了HeLa细胞及其分泌的sEV中存在glycoRNAs。为了实现对sEV上glycoRNAs的原位成像,作者开发了drFRET策略。该策略利用两种核酸探针(图a):一种是特异性识别N-乙酰神经氨酸(Neu5Ac)的聚糖识别探针(GRPs),另一种是用于原位杂交的RNA结合探针(ISHPs)。当两种探针在10纳米以内的距离内时,会发生Forster共振能量转移,从而发出荧光信号。实验中,作者成功观察到了sEV表面GRP和ISHP之间的FRET信号。



用于sEV glycoRNA原位成像的drFRET技术的开发。

图片来源:Nature communications





癌源性sEV上glycoRNAs的原位FRET成像


作者制备了HER2蛋白特异性适配体功能化的微珠(fcPS)进行sEV的富集,捕获的sEV随后用于drFRET测定。使用PNGase F切割glycoRNA的聚糖部分导至cdFRET强度显著降低99 %,验证了drFRET在sEV glycoRNA检测中的特异性。


作者进一步实验结果显示,cdFRET强度与glycoRNA的数量呈正相关(图a),drFRET显示出105-109 ml−1的线性检测范围,LOD为7.7 × 104 ml−1(图b)。作者对来自7个癌细胞系的sEV进行了5种glycoRNA的原位FRET成像,并成功记录了相应的cdFRET信号(图c)。结果表明,来自不同细胞系的sEV glycoRNA的cdFRET信号表现出变异性。



癌源性sEV上glycoRNAs的原位FRET成像。

图片来源:Nature communications





FRET成像显示癌症中多种glycoRNA的改变


作者通过drFRET评估了5种glycoRNAs对sEV(10 μl初始血清样本)的诊断潜力,包括88例癌症患者(乳腺癌、胰腺癌、肝癌、肠癌、肺癌和宫颈癌)和12例非癌症对照。结果显示,癌症组中FRET信号不同程度升高;在非癌组中cdFRET信号相对较弱。5种glycoRNA的组合有效地将患者和对照组分离成不同的簇(图a)。训练队列和验证队列中,使用ROC分析区分癌症与对照组的敏感性为100%,特异性为100% ,准确性为100%,曲线下面积(AUC)为1。相比之下,单个glycoRNA未能达到足够高的准确性(图b-c)。总的来说,drFRET鉴定了癌症中的多种glycoRNA改变,glycoRNA标记在精确的癌症筛查中表现出优异的性能(100%的准确性)。



原位FRET成像显示癌症中多种glycoRNA的改变。

图片来源:Nature communications





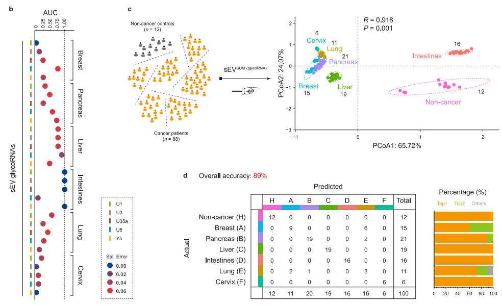
通过sEV glycoRNA谱实现准确的癌症诊断


作者接下来展示了sEV glycoRNA在多类别癌症分类中的潜力。结果显示,单个sEV特征不足以区分不同类型的癌症,5种glycoRNA的组合 sEVSUM在提供精确的癌症相关信息方面很有潜力。sEVSUM (glycoRNA)进行肿瘤分类,揭示了不同组间明显的空间隔离(图c)。在6种不同的癌症类型中,癌症诊断的总体准确率达到89%。总之,结果证明了临床上sEV多个glycoRNA作为精确诊断多种疾病的有希望的生物标志物的潜力。



通过sEV glycoRNA谱实现准确的癌症诊断。

图片来源:Nature communications




总结与讨论


在这项工作中,作者提出了一种双重识别Förster共振能量转移(drFRET)策略,对小细胞外囊泡(sEV)上的glycoRNA进行敏感、选择性的分析。使用drFRET,作者从7种癌细胞系中成功鉴定出5种sEV glycoRNA。在100例患者队列(6种癌症类型和非癌症对照)中,sEV glycoRNA谱在区分癌症和非癌症病例方面达到100%的准确率,在分类特定癌症类型方面达到89%的准确率。drFRET策略为sEV glycoRNA的成像和功能分析提供了一个多功能和敏感的平台,具有临床应用前景。


此研究有几个局限性。glycoRNA的cdFRET信号总体强度仍然相对较弱,可能是由于目标glycoRNA的表达水平较低。此外,drFRET可能捕获来自RNA结合的糖蛋白,RNA-糖蛋白交联,或接近但不共价连接的信号。此外,drFRET只能鉴定特定的glycoRNA,不适用于序列未知的glycoRNA。drFRET的临床实施将需要一个全面的系统,提供简化的样品工作流程、集成的仪器、强大的数据处理管道和解读算法。

声明:
1、凡本网注明“来源:小桔灯网”的所有作品,均为本网合法拥有版权或有权使用的作品,转载需联系授权。
2、凡本网注明“来源:XXX(非小桔灯网)”的作品,均转载自其它媒体,转载目的在于传递更多信息,并不代表本网赞同其观点和对其真实性负责。其版权归原作者所有,如有侵权请联系删除。
3、所有再转载者需自行获得原作者授权并注明来源。

最新评论

关闭

官方推荐 上一条 /3 下一条

客服中心 搜索 洽谈合作
返回顶部