立即注册找回密码

QQ登录

只需一步,快速开始

微信登录

微信扫一扫,快速登录

搜索
小桔灯网 门户 资讯中心 新品前瞻 查看内容

新品推荐丨博奥晶典呼六产品重磅上市!

2025-1-6 09:27| 编辑: 沙糖桔| 查看: 3749| 评论: 0|来源: 小桔灯网

摘要: 博奥晶典呼吸道产品再添新成员!

博奥晶典呼吸道产品再添新成员!
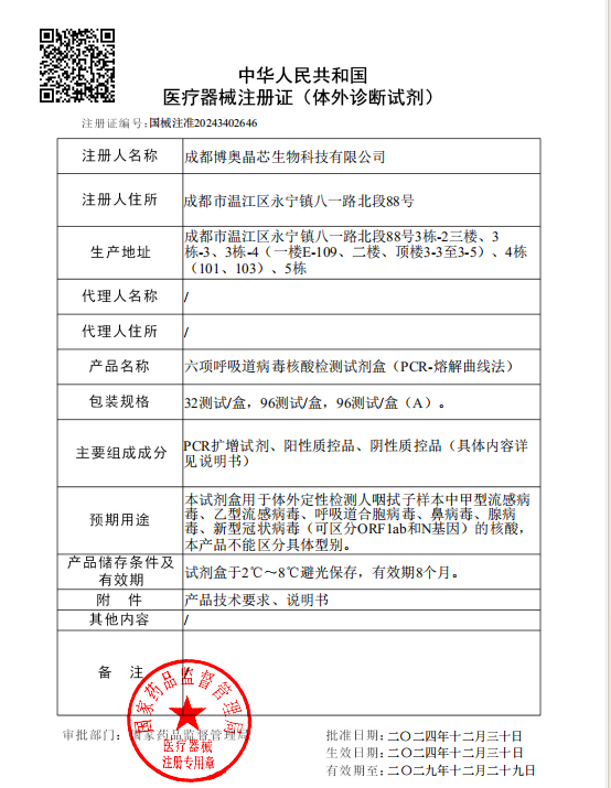
2024年12月31日博奥晶典六项呼吸道病毒核酸检测试剂盒(PCR-熔解曲线法)正式获得国家药品监督管理局(NMPA)第三类医疗器械注册证(注册证号:国械注准20243402646)。该试剂盒可用于常见呼吸道病毒类别检测,精准甄别包含甲型流感病毒、乙型流感病毒、呼吸道合胞病毒、鼻病毒、腺病毒、新型冠状病毒共6种常见呼吸道病毒,辅助临床对呼吸道病毒进行诊断治疗。

注册证号:国械注准20243402646







呼吸道感染形势严峻
呼吸道疾病是一种高发疾病,感染人群广泛,发病率高,具有一年多次感染现象。病毒是引起呼吸道感染的主要病原体,感染类型复杂多样。中国急性呼吸道感染患者的监测数据显示:流感病毒、呼吸道合胞病毒、鼻病毒、副流感病毒、腺病毒是我国感染率较高的呼吸道病毒。另外,在后疫情时代,新型冠状病毒逐渐与流感病毒呈现此消彼长、相互依存的趋势。

图1 全国急性呼吸道病毒病原体感染率排行


图2 全国哨点医院流感和新冠阳性率变化趋势





呼吸道病毒临床感染情况

根据2023年冬季国家卫健委发布的《多重病原体流行期间呼吸道感染临床诊治专家共识》结果,门急诊流感样病例中常见的病原体为甲流、乙流、新冠病毒、呼吸道合胞病毒、腺病毒、人偏肺病毒、鼻病毒及副流感病毒。在急性呼吸道感染的患者中,有34.8%的患者至少感染一种病毒且呈阳性,其中儿童的感染率最高。在住院部,流感病毒和腺病毒是引起严重急性呼吸道感染主要病原体。

我国呼吸道疾病形势严峻,因此,临床迫切需要“有力新武器”对呼吸道病毒进行及时、准确的鉴别。





多重PCR核酸检测是首选

在上呼吸道感染的病原体临床检验中,主要采用免疫学和分子生物学检测方法。作为呼吸道病毒检测的金标准,病毒核酸检测,尤其是实时荧光PCR检测具有准确性高、检测快速的特点

呼吸道疾病检测新武器


博奥晶典六项呼吸道病毒核酸检测试剂盒基于一步法RT-PCR-熔解曲线技术,根据不同呼吸道病毒所在通道的特征峰和Tm值的大小,可实现对6种不同呼吸道病毒的检测。试剂盒将扩增反应所用的缓冲液、酶、引物、探针混合到冻干微球中,采用96孔板、八联排管预装冻干微球,在使用时无需解冻、配置、分装等步骤,提取后的核酸样本直接加入反应孔中即可进行检测,更加省时省力省空间。


该试剂盒灵敏度达到300-500拷贝/毫升,且各样本之间的独立性好,结果准确仅用单管即可实现对6种不同呼吸道病毒进行检测和鉴定,有助于临床及时进行分流诊断,满足临床对样本质量及检测过程的全程监控,确保结果准确可靠,让检测更加省时、省人、省心、省力


01

产品优势

多重检测:单管检测6种常见呼吸道病毒;

灵敏准确:检测限达300-500 拷贝/毫升,有效防止漏检;
操作简单:预分装冻干微球技术,无需分装试剂,加入核酸即可检测,省人省力防污染;
方便储运:预分装冻干微球,2~8℃运输,性能稳定

02
检测指标
甲型流感病毒、乙型流感病毒、呼吸道合胞病毒、鼻病毒、腺病毒、新型冠状病毒





03
临床价值

快速检测6种常见呼吸道病毒,识别早期病毒感染,进行早期治疗;

精准鉴别新冠、流感和普通感冒,有助于及时进行分流管理和针对性治疗;
提供临床指导,准确甄别6种呼吸道病毒,有助于进行精准治疗


04
应用范围

儿科、呼吸科;

老年科/血液科/移植科/肿瘤科;

重症监护;

急诊、发热门诊


声明:
1、凡本网注明“来源:小桔灯网”的所有作品,均为本网合法拥有版权或有权使用的作品,转载需联系授权。
2、凡本网注明“来源:XXX(非小桔灯网)”的作品,均转载自其它媒体,转载目的在于传递更多信息,并不代表本网赞同其观点和对其真实性负责。其版权归原作者所有,如有侵权请联系删除。
3、所有再转载者需自行获得原作者授权并注明来源。

最新评论

关闭

官方推荐 上一条 /3 下一条

客服中心 搜索 洽谈合作
返回顶部