立即注册找回密码

QQ登录

只需一步,快速开始

微信登录

微信扫一扫,快速登录

搜索
小桔灯网 门户 资讯中心 企业动态 查看内容

基蛋败诉,需支付1571万

2024-11-27 15:02| 编辑: 鹏哥| 查看: 1150| 评论: 0|来源: 企业公告

摘要: 2024年前三季度,基蛋生物实现收入8.80亿元,归母净利润2.02亿元。
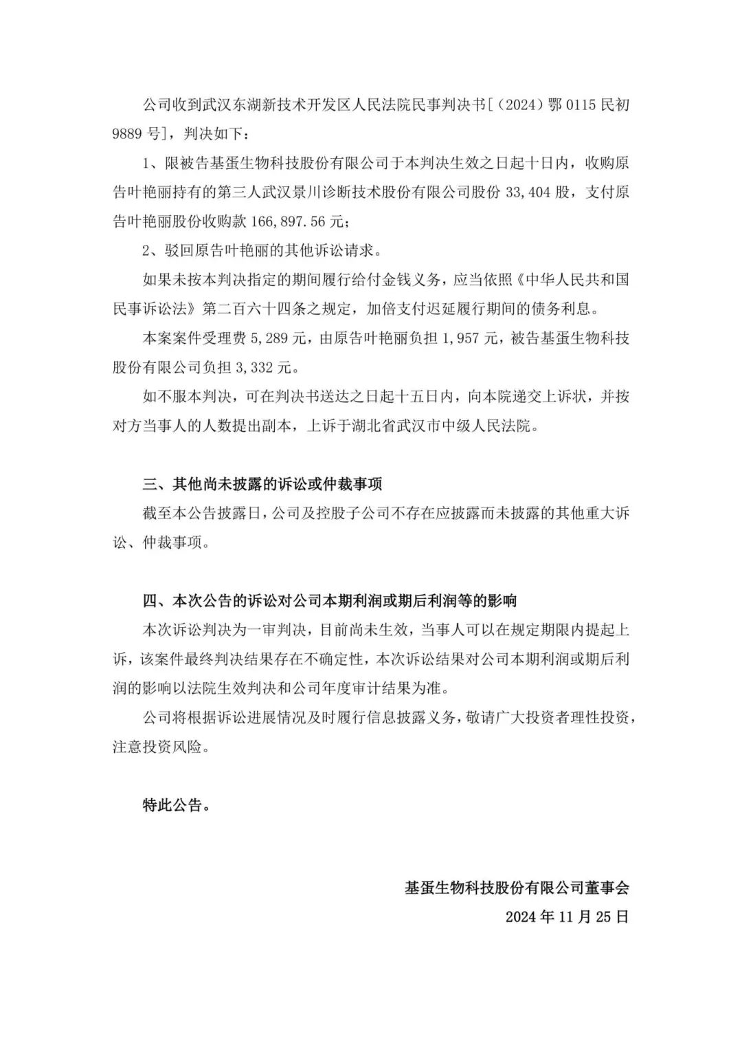
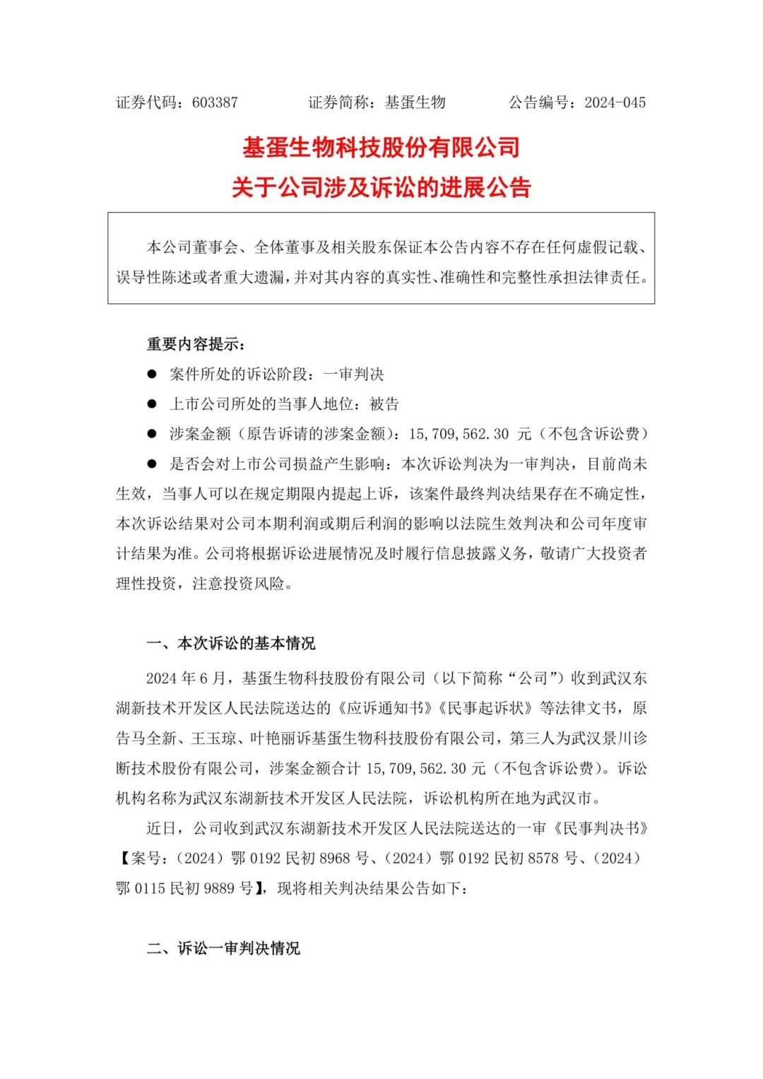
11月25日,基蛋生物发布关于公司涉及诉讼的进展公告。根据武汉东湖新技术开发区人民法院的判决,公司需收购原告持有的武汉景川诊断技术股份有限公司股份。此次诉讼涉及的金额合计为1571万元(不包含诉讼费),目前处于一审判决阶段。


根据判决结果,基蛋生物需在判决生效之日起十日内,分别向原告马全新、王玉琼和叶艳丽支付股份收购款,具体金额为438万元、560万元和17万元。如果未按期履行,需加倍支付迟延履行期间的债务利息。该案件的最终判决结果尚存在不确定性,具体对公司利润的影响需等待法院的生效判决及公司年度审计结果。


2024年前三季度,基蛋生物实现收入8.80亿元,归母净利润2.02亿元。


图片
图片
图片
声明:
1、凡本网注明“来源:小桔灯网”的所有作品,均为本网合法拥有版权或有权使用的作品,转载需联系授权。
2、凡本网注明“来源:XXX(非小桔灯网)”的作品,均转载自其它媒体,转载目的在于传递更多信息,并不代表本网赞同其观点和对其真实性负责。其版权归原作者所有,如有侵权请联系删除。
3、所有再转载者需自行获得原作者授权并注明来源。

最新评论

关闭

官方推荐 上一条 /3 下一条

客服中心 搜索 洽谈合作
返回顶部