立即注册找回密码

QQ登录

只需一步,快速开始

微信登录

微信扫一扫,快速登录

搜索
小桔灯网 门户 资讯中心 医学关注 查看内容

谢国明教授:智能分子诊断领域的创新二重奏!

2024-11-12 14:19| 编辑: 沙糖桔| 查看: 3010| 评论: 0|来源: 检验医学

摘要: ASLM在纳米镊子操控与多功能生物传感中的应用突破


在分子生物学的微观世界里,DNA不仅是遗传信息的载体,它还能作为一种动态的纳米材料,执行复杂的化学反应和信息处理任务。此外,DNA正逐渐成为动态纳米技术领域的多功能的构建模块。DNA的可预测碱基配对特性、卓越的数据存储能力以及微小的尺寸使其成为构建分子逻辑电路的理想选择。


今天,检验君为大家带来的是重庆医科大学检验医学院谢国明教授团队近期先后发表在Chemical
Engineering Journal
(IF:13.3)上关于智能分子诊断领域的最新研究成果。





创新DNA酶技术


ASLM在纳米镊子操控与多功能生物传感中的应用突破


近年来,DNAzyme——一种具有催化活性的DNA,已经成为合成生物材料领域的“明星”。它不仅能够编码信息,更能催化化学反应,被广泛应用于分子传感、信息处理、DNA纳米机器构建以及耗散网络等领域。


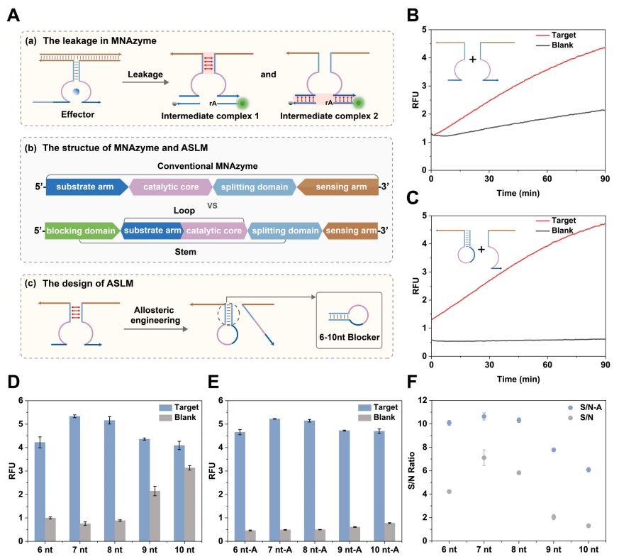
尽管DNAzyme的应用前景广阔,但在实际应用中,尤其是多组分DNAzyme(MNAzyme),始终面临着一个棘手的问题——信号泄漏。MNAzyme利用其模块化特性和分子开关功能,显著增强了核酸酶的多功能性和实用性。然而,MNAzyme的活性区域以单链形式存在,在没有目标分子的情况下可能会形成非特异性复合物,从而产生背景信号干扰。


为了克服这一挑战,重庆医科大学检验医学院谢国明教授团队提出了一种创新的解决方案——变构茎环MNAzyme(ASLM)。这种设计通过引入一个阻断域,有效减轻了由于单链功能区瞬时杂交引起的背景信号,同时在复合物形成过程中稳定了结合亲和力,该方案不仅解决了MNAzyme信号泄漏的问题,而且为DNA纳米技术的发展开辟了新的道路



ASLM的核心在于其精巧的设计。阻断域作为MNAzyme功能区的延伸,独立于其功能区域。这种调控结构可以灵活地与构象可调的纳米镊子组装,形成时间响应的分子装置。通过核酸及核酸消耗单元,ASLM能够在动态及耗散系统中实现精确的操作。


更重要的是,ASLM结构可以直接整合到DNA催化电路中,用于检测多种生物分子,包括核酸、蛋白酶和小分子。这种设计不仅可提高检测的灵敏度和准确性,而且可以大大扩展DNA纳米技术的应用范围。



为了验证ASLM组装的催化功能及其与传统MNAzyme相比的泄漏抑制有效性,该研究进行了荧光动力学测量。结果显示,在目标分子存在时,荧光强度迅速增加,表明效应分子的结合诱导了MNAzyme的组装。此外,与传统MNAzyme相比,ASLM的反应速率在没有效应分子的情况下并未受到抑制,而传统MNAzyme由于泄漏机制的影响,在没有目标分子的情况下会产生一定强度的荧光信号。


同时,该研究比较了不同茎环设计的反应结果,这些设计具有不同长度的阻断域。对于传统MNAzyme,催化效率受到分裂域长度的影响。在一定范围内,延长分裂域可能导至形成更稳定的催化核心组装,从而提高MNAzyme的反应效率。然而,当分裂域超过7个核苷酸时,由于MNAzyme的二级结构,切割效率可能不会有效提高,并且有增加信号泄漏的风险。


此外,研究人员测量了具有等效分裂域长度的ASLM组的催化信号。结果表明,茎环稳定了不同分裂域长度的酶切割效率的差异,并显著抑制了效应分子缺失时的背景信号。这些结果均表明ASLM设计在减少不同分裂域长度的MNAzyme泄漏方面的普遍性和有效性。



接下来,该研究探索了ASLM在纳米镊子中的应用。研究人员将ASLM亚基整合到纳米镊子中,三链复合物的组装形成了钳形DNA酶,从而设计了响应刺激的“DNA机器”。这种装置能够通过核酸及核酸消耗单元实现其在动态及耗散系统中的操作。


通过聚丙烯酰胺凝胶电泳(PAGE)分析,验证了钳形DNA酶的结构组装和催化可行性。实验结果显示,当目标分子出现时,DNA机器能够迅速响应,实现精确的底物切割。该研究还对纳米镊子的构象灵活性进行了优化,通过微调间隔长度,确保了DNA机器在不同环境下的稳定性和催化效率。通过进一步优化反应温度,确保了DNA机器在最佳条件下工作。



首先基于钳形DNA酶开发了一种具有可逆切换功能的热力学驱动纳米装置。通过交替添加不同的输入,可以实现这种DNA机器开放与闭合构象的切换,且每个开合循环的自由能变化对应输入核酸的杂交能量。三次从开放到闭合循环的荧光结果也证明了纳米镊子的可逆转换设计。


其次,ASLM驱动的信号输出也可实现基于钳形DNA酶的耗散版本。纳米镊子的构象转换响应动力学控制,产生自发的开合循环,且信号变化的时间间隔由核酸消耗单元作用下的燃料消耗速率决定。此外,不同浓度的核酸酶和燃料在耗散系统中的反应动力学存在差异,且信号输出速率与浓度呈线性相关。



为了进一步探讨了ASLM在催化DNA电路中的应用潜力,并研究其对提高传感性能的贡献。研究人员利用杂交链反应(HCR)的技术,介导目标分子引发的发夹结构自主交叉打开,组装成长双链DNA(dsDNA)共聚物。这些生成的dsDNA产物可以作为多功能的纳米载体,通过编码各种功能性DNA序列或小分子,使得MNAzyme能够通过DNA纳米线的合成被组装。


ASLM的变构设计可以在不牺牲DNA放大电路的兼容性的同时,最小化背景信号,从而提高传感检测的灵敏度。通过在HCR发夹(H1和H3)内设计MNAzyme亚基,并在H3的5'端引入阻断结构域,可以在没有目标分子的情况下抑制非特异性结合。并通过PAGE分析,展示了aHCR系统的高效率运行。



在证明了aHCR令人满意的扩增效率后,该研究继续探索使用当前系统开发多功能生物传感,以响应不同类型的生物标志物。其核心技术是利用改良的发夹环扩增反应aHCR以及自由设计的触发序列,作为通用激活剂,赋予了aHCR对多种生物标志物的响应能力。


通过设计转导模块,最终实现了对HPV16(核酸)、RNase
H(蛋白酶)和ATP(小分子)的检测。该平台的设计还保证了其在复杂系统中,如10%的血清标本中的稳定性和可靠性。这一研究成果不仅展示了ASLM策略在多功能转录模块和核酸电路中的无缝集成能力,也预示着其在生物分析和临床应用中的巨大潜力。



总之,ASLM的提出,不仅解决了MNAzyme信号泄漏的问题,而且为DNA纳米技术的发展开辟了新的道路。凭借其可扩展性和多功能性,ASLM有望成为复杂和分层DNA网络中的通用刺激响应开关。未来,ASLM的应用将不仅限于生物传感和分子检测,还有望在药物递送、基因调控、疾病诊断等领域发挥重要作用。






DNA计算技术突破


DSN循环与PER电路助力动态miRNA分析与复杂逻辑运算


分子逻辑电路是生物计算和分子纳米工程中的关键元素,它们能够执行复杂的计算任务,为生物医学诊断等领域带来革命性的突破。然而,尽管DNA在构建逻辑门和级联电路方面取得了巨大进步,但其计算功能通常受到序列设计复杂性和多输入输出之间信号串扰的限制。


对于该问题,重庆医科大学检验医学院谢国明教授团队的另一项新的研究提出了一种不受序列限制的策略,通过DSN辅助循环和PER扩增电路(DSN-PER),实现多功能分子逻辑电路的构建



DSN-PER策略的核心在于利用双链特异性核酸酶(DSN)辅助的目标循环和引物交换反应(PER)来实现多功能的逻辑计算。目标miRNA被磁珠上的捕获探针识别,然后DSN切割DNA-RNA杂合体,释放miRNA和条形码序列。条形码序列参与引物杂交、Bst聚合酶延伸、分支迁移和产物解离实现PER循环,从而产生不同长度的ssDNA,最终形成G-四链体串联结构。在Thioflavin
T染料的作用下,这些结构产生荧光,用于miRNA的智能分析。


这种方法与传统的分子信标探针(MBP)不同,它使用与磁珠结合的线性捕获探针,显著减少了非特异性的DSN切割反应和DNA链“呼吸”波动,从而减少了反应中的串扰。更重要的是,该方法中的“条码”序列设计完全独立于磁珠上的目标结合位点。这种独立性为各种模式的智能miRNA分析构建多样化的分子逻辑电路提供了可能。



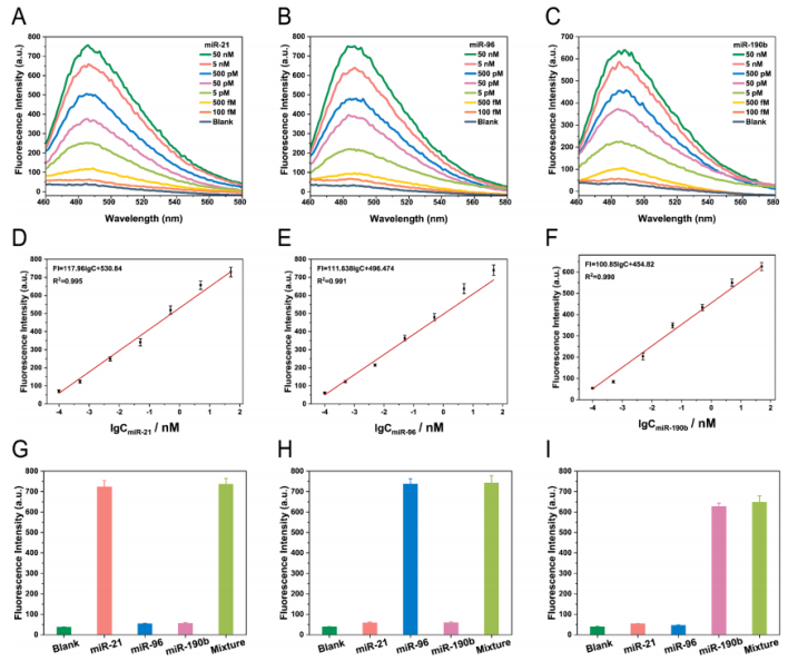
为了评估DSN-PER的性能,该研究选择了与乳腺癌相关的miRNA
21(miR-21)作为目标分子。通过PAGE分析来评估DSN介导的切割反应和通过PER扩增合成G4串联体的可行性。实验结果表明,DSN能选择性地消化DNA/RNA异源双链体,释放miRNA和条形码序列。在目标miR-21存在时,产生显著的荧光信号,成功实现了YES逻辑门。此外,通过优化分子信标探针的茎长度,提升了两种额外系统(MBP-DSN-PER和MBP-PER)分析性能和信噪比。结果证明DSN-PER系统在背景信号和信噪比方面优于MBP系统,适用于miRNA分析和逻辑门构建。



随后,该研究进一步优化了DSN-PER系统在miRNA检测中的性能,确定了包括CP与MBs的孵育时间和温度、DSN和Bst的用量、DSN辅助目标循环的孵育时间和HP的浓度,等关键实验参数。并在最佳条件下,成功检测了与乳腺癌相关的miR-21、miR-96和miR-190b。结果显示,随着miRNA浓度的增加,荧光强度逐渐增加,并在100fM到50nM范围内呈现线性关系。



利用DSN-PER系统,该研究构建了NOT、OR和INHIBIT三种逻辑门,用于miRNA的逻辑分析。


NOT逻辑门:通过插入互补引物(CPP)设计,当miR-21存在时,阻止PER扩增操作;miR-21不存在时,启动扩增。


OR逻辑门:设计识别miR-21和miR-96的OR-CP序列,任一miRNA存在即可激活DSN辅助的目标循环和PER扩增。


INHIBIT逻辑门:利用miR-21作为抑制剂,通过设计特定长度的CPP和引物,控制miR-96的响应。仅当miR-96存在且miR-21不存在时,才允许扩增操作,否则被抑制。


这些逻辑门充分展示了DSN-PER系统在miRNA分析中的灵活性和多样性。



利用DSN-PER系统和“哑铃”发夹(DBHP)研究人员设计了AND和NOR逻辑门:


AND逻辑门:通过miR-21和miR-96与特定CPs的相互作用,DSN切割产生的条形码序列与DBHP互补,激活PER扩增电路。仅当miR-21和miR-96同时存在时,输出为1,符合AND逻辑关系。


NOR逻辑门:设计了与DBHP互补的条形码和CPP,控制PER扩增电路的激活。仅当miR-21和miR-96都不存在时,输出为1,符合NOR逻辑关系。



为了进一步扩展DSN-PER系统的功能,该研究提出了三输入AND逻辑门和串联的OR-AND逻辑门。


三输入AND逻辑门:选择乳腺癌相关的miR-21、miR-96和miR-190b作为输入,通过设计CDB序列的分割和连接子的引入,实现了只有在三个miRNA同时存在时才激活PER扩增电路的逻辑门。


OR-AND逻辑门:设计miR-21或miR-96作为OR门输入,miR-190b作为AND门输入,只有在miR-190b存在且miR-21或miR-96中至少有一个存在时,才激活PER扩增电路。



利用DSN-PER平台,研究人员能够编程实现常见的逻辑运算,包括YES、NOT、OR、INHIBIT、AND和NOR逻辑门。这些逻辑门是构建更复杂逻辑电路的基础,它们可以响应特定的miRNA模式。此外,DSN-PER平台还支持层级电路操作,如OR-AND逻辑,这种层级电路在检测到多种miRNA的特定组合时触发信号,能够执行更复杂的计算任务。这些多功能逻辑电路凭借灵活的序列设计,展示了独特的特点,有望在多重生物计算、智能诊断以及复杂的DNA纳米设备中拓宽动态核酸纳米技术的应用。





结语



这两项研究紧密联系,相辅相成,从不同角度展示了DNA分子系统在智能化和多功能化方向的潜力。变构DNAzyme通过调控分子反应,提高了生物传感器的精度和稳定性;无序列约束DNA计算大大简化了逻辑电路的设计,使其能够在多输入输出的复杂系统中保持高效运作。两者共同推动了分子操作与计算的智能化进程,为开发更强大的智能诊断设备和多功能生物传感器提供了新的可能。


谢国明教授

重庆医科大学临床检验诊断学教育部重点实验室副主任,医学检验微流控与SPRi重庆市工程中心学术带头人,重庆医科大学特聘教授,博士生导师、博士后合作导师。University of Nevada, Las Vegas和University of Illinois at Urbana-Champaign访问学者。


国家科技奖评审专家,国家自然科学基金评审专家,国家科技部重大专项评审专家,重庆市科技项目评审专家,国家教育部学位论文评审专家,重庆市体外诊断技术创新战略联盟第一届专家委员会副主任委员。《分析仪器》杂志编委,Biosens.Bioelectron.X杂志客座编辑。


研究方向:临床分子检验与DNA动态纳米技术、液体活检与微流控芯片、POCT与生物传感器研究与开发。近年来主持国家重点研发计划课题1项、国家自然科学基金面上项目3项,重庆市科技项目3项。在Nucleic Acids Research、Journal of the American Chemical Society、ACS Nano、Nano Letters、Small、Analytical Chemistry和Chemical Communications等杂志上发表SCI收录论文60余篇。获得重庆市科学技术进步一等奖和四川省科学技术进步三等奖各1项,四川省优秀教学成果二等奖和重庆市优秀教学成果三等奖各1项。指导本科生获得中国国际“互联网+”大赛重庆市赛金奖2项,全国大学生基础医学创新研究暨实验设计论坛大赛国赛金奖1项。

声明:
1、凡本网注明“来源:小桔灯网”的所有作品,均为本网合法拥有版权或有权使用的作品,转载需联系授权。
2、凡本网注明“来源:XXX(非小桔灯网)”的作品,均转载自其它媒体,转载目的在于传递更多信息,并不代表本网赞同其观点和对其真实性负责。其版权归原作者所有,如有侵权请联系删除。
3、所有再转载者需自行获得原作者授权并注明来源。

最新评论

关闭

官方推荐 上一条 /3 下一条

客服中心 搜索 洽谈合作
返回顶部