10月31日,安徽省医保局发布文件,关于《二十七省(区、兵团)2024 年体外诊断试剂省际联盟集中带量采购文件(征求意见稿)》公开征求意见的公告。
2024年由安徽省、天津市、河北省、山西省、内蒙古自治区、辽宁省、吉林省、黑龙江省、上海市、福建省、江西省、河南省、湖北省、湖南省、广西壮族自治区、海南省、重庆市、四川省、贵州省、云南省、西藏自治区、陕西省、甘肃省、青海省、宁夏回族自治区、新疆维吾尔自治区、新疆生产建设兵团 27 省(区、兵团)医疗保障局组成采购联盟。和2023年相比,新增天津市,上海市、重庆市,山东退出。申报企业为已取得本次集中带量采购产品合法资质的医疗器械注册人(代理人),其中境外医疗器械注册人(代理人)应当指定我国境内企业法人协助其履行相应的法律义务,委托其作为申报企业。同一医疗器械注册证不得委托不同企业进行申报。如医疗器械注册人(代理人)间为同一实际控制人或存在控股关系或医疗器械注册证明确委托生产关系的,则视为企业间存在关联关系,可委托同一家企业申报,应提交一份唯一报价的申报材料。 肿瘤标志物十六项和甲状腺功能九项两类产品分别组套采购,整体统一竞价。组套内所有产品首年意向采购量累计相加后,从多到少依次排序,累计意向采购量前 90%涵盖的企业进入 A 竞价单元组,其余进入 B 竞价单元组。若 A 组申报企业数目不足 7家,则按照排序补足 7 家,其余进入 B 组;B 组企业补充进入 A组的过程中,如果最后一个名额有多家采购需求量相同的企业,则全部进入 A 组。若 B 组递补后≤2 家,则全部纳入 A 组。 甲状腺功能产品三碘甲状原氨酸(T3)检测试剂盒、甲状腺素(T4)检测试剂盒、促甲状腺激素(TSH)检测试剂盒、游离 三碘甲状原氨酸(FT3)检测试剂盒、游离甲状腺素(FT4)检测试剂盒产品不足 5 项的进入 C组。按“拟中选规则一”未能中选的企业,两类产品若整体申报降幅高于 50%(>50%),增补为拟中选企业,不受中选采购企业数量限制,其拟中选排名位列按“拟中选规则一”中选企业之后。按照拟中选规则一拟中选的企业,若 B、C 组的拟中选价格高于同检测项目的 A 组平均中选价,企业需接受调平至 A 组平均中选价后拟中选,拟中选排名顺序不调整,若企业不接受调平,则取消中选资格,不递补。按照拟中选规则二拟中选的企业,若 B、C 组的拟中选价格高于同检测项目的 A 组最低中选价,企业需接受调平至 A 组最低中选价后拟中选,若企业不接受调平,则取消中选资格。
医疗机构报送需求的产品若在中选范围,对应意向采购量全部计入该中选产品的首年协议采购量;医疗机构报送需求的产品若未在中选范围,对应的意向采购量作为该组待分配量,A 组和 B组的待分配量不互通。意向采购量为未中选产品的,由该医疗机构优先选择拟中选排名最高的企业产品,若医疗机构申报的所有意向采购量企业全部未中选,由医疗机构在中选企业中自行选择。按“拟中选规则二”拟增补的中选企业,不参与待分配量的分配。甲状腺功能检测九项的 C 组未中选产品不分量。
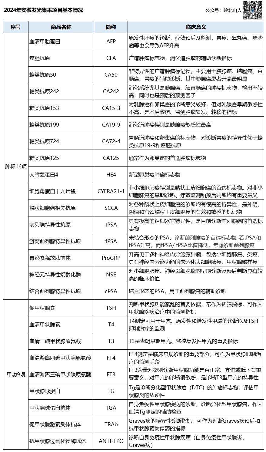
此次带量采购,肿瘤标志物16项: 血清甲胎蛋白、癌胚抗原、糖类抗原50、糖类抗原242、糖类抗原153、糖类抗原199、糖类抗原724、糖类抗原125、人附睾蛋白4、细胞角蛋白十九片段、鳞状细胞癌相关抗原、前列腺特异性抗原、游离前列腺特异性抗原、胃泌素释放肽前体、神经元特异性烯醇化酶、结合前列腺特异性抗原
甲状腺功能检测试剂9项: 促甲状腺素、血清甲状腺素、血清三碘甲状腺原氨酸、血清游离四碘甲状腺原氨酸、血清游离三碘甲状腺原氨酸、甲状腺球蛋白、甲状腺球蛋白抗体、促甲状腺激素受体抗体、抗甲状腺过氧化物酶抗体。
两个套餐一共25个项目,从安徽省收费来看,整体收费相对较高,总收费达1419元,平均单项目收费接近60元。 
根据国家药品监督管理局网站查询,此次集采,常规项目的注册证相对较全,个别项目注册证数量较少。部分厂家注册证情况如下:  如cPSA注册证目前只有五家,进口厂家中,西门子,国产厂家中,厦门万泰、美康生物、长光华医、苏州立禾四家拥有cPSA的注册证。
|