立即注册找回密码

QQ登录

只需一步,快速开始

微信登录

微信扫一扫,快速登录

搜索
小桔灯网 门户 资讯中心 企业动态 查看内容

圣湘杀入“用药基因”赛道,能否一统市场?

2024-9-17 11:35| 编辑: 小桔灯网| 查看: 1962| 评论: 0|来源: IVD从业者网

摘要: 今年以来,圣湘已经连续获批了三款药物用药基因检测试剂盒,这种产品布局策略的转型,还是非常引人注目的,因为圣湘生物的本质上是一家传染性疾病分子检测企业,陆续获批用药指导基因领域的产品,一方面是产品矩阵的 ...


今年以来,圣湘已经连续获批了三款药物用药基因检测试剂盒,这种产品布局策略的转型,还是非常引人注目的,因为圣湘生物的本质上是一家传染性疾病分子检测企业,陆续获批用药指导基因领域的产品,一方面是产品矩阵的延展,另一方面也是技术实力的提升。

我们统计了一下目前圣湘获批的46款三类产品,其中有40款是感染性疾病检测产品领域,遗传生殖领域有一款产品,为α-地中海贫血基因检测试剂盒,而用药指导基因这块的产品均是今年刚刚拿证的新产品。

圣湘的2017年是拿证高峰期,获批了11款试剂盒,而后每年基本都能保证3-5款的试剂盒获得批准,这是一个非常不错的战绩,每年都有新产品上市,对于渠道而言,就能一直保持活力,对于销售团队而言,也是一直有的玩,是一种很理想的状态。

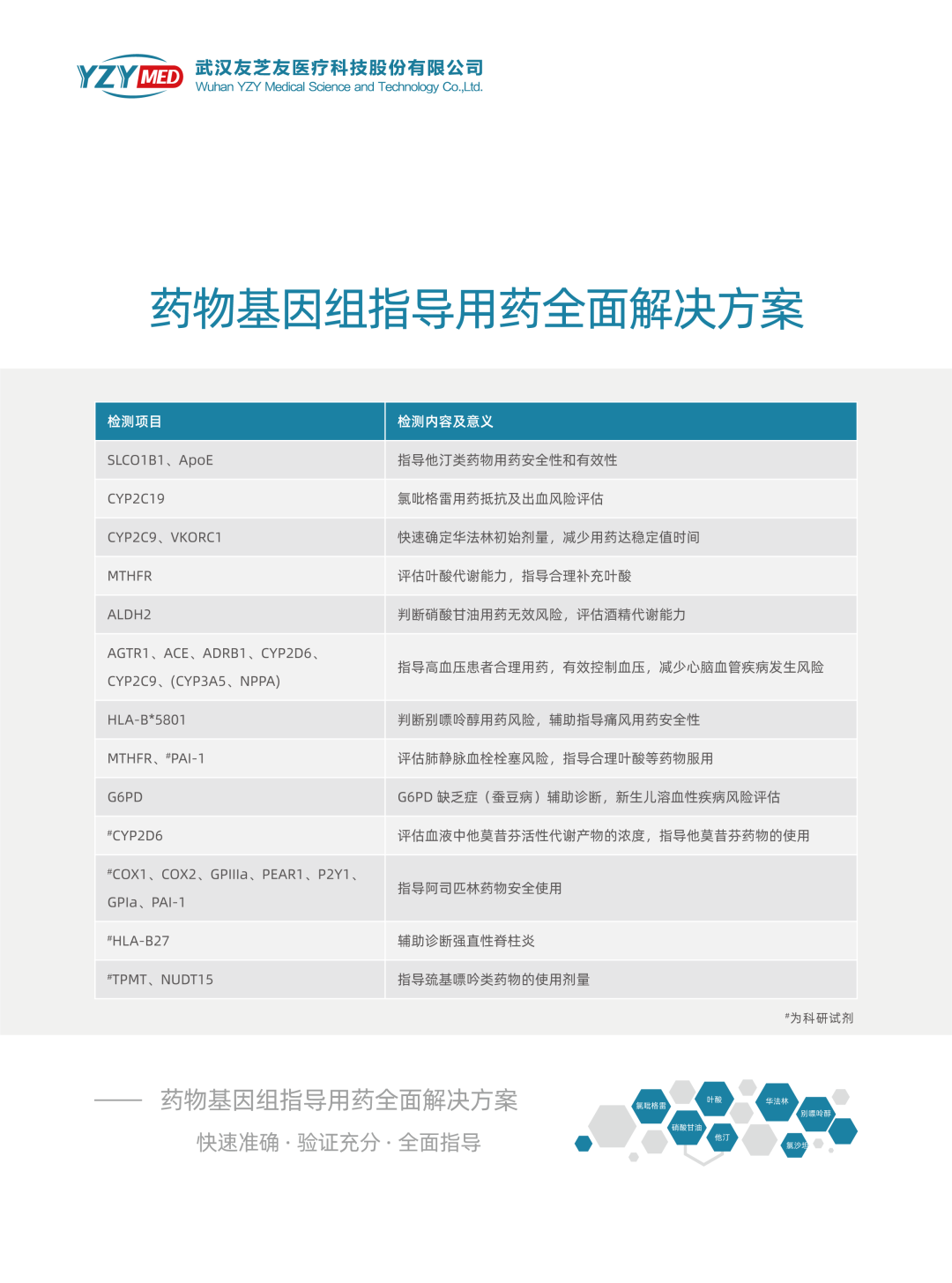
我们再来看一下用药基因检测赛道,这是临床分子诊断四大细分领域之一,用药基因市场一般可以分为三种,肿瘤靶向基因检测产品、心血管药物基因检测产品、代谢类基因检测产品。

其中肿瘤靶向基因检测产品竞争较为激烈,不仅有PCR玩家,也有大量的NGS玩家在里面玩,而心血管药物基因检测产品及代谢类基因检测产品主要是以PCR产品为主,其中他汀类类药物基因检测试剂盒是目标最为主流的产品,检测产品为参与他汀类药物肝脏代谢的关键性转运蛋白如阴离子转运多肽(OATP1B1,由SLCO1B1 基因编码)以及载脂蛋白E (ApoE)的基因多态性为主。

目前市场的主要玩家是芝友医疗、百傲科技、苏州旷远、武汉海吉力、武汉康录、珠海赛乐奇等企业为主,其中芝友医疗的产品最为丰富,截至目前,芝友医疗药物基因组学产品共有8个第三类注册证,是行业内获得药物基因组第三类医疗器械产品注册证最多的头部企业之一。

根据BCC Research的报告,全球药物基因组学市场将从2021年的77亿美元增长到2026年的127亿美元,复合年增长率(CAGR)为10.6%。   

因此药物基因组学检测这个市场整体来看还是不错的一个赛道,但经过近10年的发展,市场基本格局已定,此时圣湘要从已有的市场中分出一杯羹,着实不太容易。

作为市场的查漏补缺,以及在市场自动调节下做一些自然的替换还是可行的,但是要有大的结构性变化,则需要找找不同的路子。

有几个维度,一个是试剂的成本优势,能不能体现出来试剂成本的优势,这样在市场上还是有竞争力的。

第二个是试剂的性能和操作便宜度,在试剂的性能和便宜度上做出差异来,也是能找到一些机会。

第三个是多靶点组合,像一些传统的经典的靶点,现在再做其实很难了,到医院替换都不好替换,没有合理的理由,药物基因组学和感染性疾病不一样,后者可以下沉,前者没法下沉,用户群基本都在三级医院,因此就是存量市场的白刃战。

第四个就是和药企合作,在一些新的靶点或者新药方面获得一些优势数据,也是一个不错的切口。

以上仅代表作者锁炎的个人观点,文中数据经人工整理,如有纰漏,请联系修改,部分数据来自芝友医疗报告等。


声明:
1、凡本网注明“来源:小桔灯网”的所有作品,均为本网合法拥有版权或有权使用的作品,转载需联系授权。
2、凡本网注明“来源:XXX(非小桔灯网)”的作品,均转载自其它媒体,转载目的在于传递更多信息,并不代表本网赞同其观点和对其真实性负责。其版权归原作者所有,如有侵权请联系删除。
3、所有再转载者需自行获得原作者授权并注明来源。

最新评论

关闭

官方推荐 上一条 /3 下一条

客服中心 搜索 洽谈合作
返回顶部