立即注册找回密码

QQ登录

只需一步,快速开始

微信登录

微信扫一扫,快速登录

搜索
小桔灯网 门户 资讯中心 企业动态 查看内容

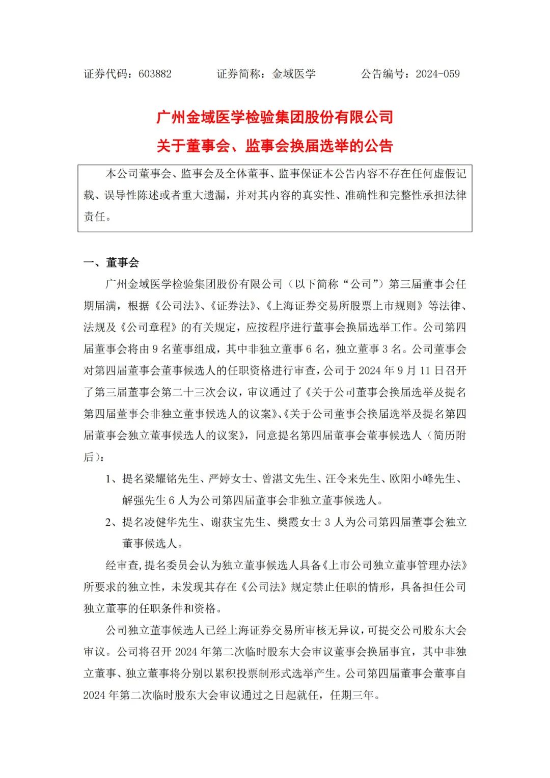
金域医学董事会换届!

2024-9-14 15:15| 编辑: 鹏哥| 查看: 2227| 评论: 0|来源: 金域医学;整理:IVD体外诊断网

摘要: 经公司董事会会议审议,已确定新一届董事会候选人名单。
金域医学9月11日公告,新一届第四届董事会将设9席,包括6名非独立董事与3名独立董事。经公司董事会会议审议,已确定新一届董事会候选人名单。非独立董事候选人分别为梁耀铭、严婷、曾湛文、汪令来、欧阳小峰及解强;而独立董事席位则由凌健华、谢获宝与樊霞三位候选人角逐。此次换届工作将严格按照相关程序进行。
图片图片


以下为董事候选人简历

(一)非独立董事候选人简历

1、梁耀铭

男,出生于 1964 年,中国国籍,无境外永久居留权,工商管理硕士。1988年毕业于广州医学院,获得临床医学专业学士学位;2002 年毕业于新加坡国立大学,获得工商管理专业硕士学位。1988 年至 1990 年,任广州医学院教务处、科研处干部;1990 年至 1999 年,任广州医学院科技实验厂厂长;2001 年至 2003年,任广州金域医学科技有限公司董事长、总经理;2003 年至今,任广州金域董事长、总经理;2006 年至 2015 年,任金域有限董事长、总经理。现任公司董事长、总经理。

2、严婷

女,出生于 1969 年,中国国籍,无境外永久居留权。硕士研究生学历。1990年毕业于广州大学,获得精细化工专业大专学历;1997 年毕业于广州市财贸管理学院,获得企业管理专业大专学历;2004 年毕业于澳大利亚国立管理学院,获得国际管理专业硕士学位。1991 年至 1992 年,任广州医学院科技实验厂技术员;1992 年至 1994 年,任广州汉高化学制品有限公司化验员;1994 年至 1999 年,任广州医学院科技实验厂技术员;2001 年至 2003 年,任广州金域医学科技有限公司副总经理;2003 年至今,任广州金域董事、副总经理;2006 年至 2015 年,任金域有限董事、副总经理。现任公司董事、副总经理。

3、曾湛文

男,出生于 1965 年,中国国籍,无境外永久居留权。硕士研究生学历。1986年毕业于广州医科大学,获得基础医学专业中专学历;1996 年毕业于广州医科大学,获得药学专业大专学历;2008 年于北京大学营销硕士课程班结业。1986年至 1993 年,任广州医学院病理技术人员;1993 年至 2001 年,任广州医学院科技实验厂病理技术人员;2001 年至 2003 年,任广州金域医学科技有限公司副总经理;2003 年至今,任广州金域营销管理中心副总经理;2006 年至 2015 年,任金域有限董事。现任公司董事。

4、汪令来

男,出生于 1972 年,中国国籍,无境外永久居留权。硕士研究生学历。1994年毕业于东南大学化工系精细化工专业获理学学士学位,1999 年毕业于南京大学新闻系新闻传播专业,获文学硕士学位。1994 年至 1996 年任江苏科技报采编室编辑记者,1999 年至 2005 年任羊城晚报经济新闻中心记者,2005 年至 2008年任羊城晚报经济新闻中心副主任,2008 年至 2013 年任羊城晚报经济新闻中心主任,2013 年至 2016 年任羊城晚报报业集团管委会委员、羊城晚报社委会委员、广东羊城晚报数字媒体有限公司董事长、广东数字出版产业联合秘书长。2016 年至今任公司副总经理、首席品牌官、总裁办主任。现任公司董事、副总经理。

5、欧阳小峰

男,出生于 1979 年,中国国籍,无境外永久居留权,工商管理硕士。2000年毕业于郴州医学专科学校,获得医学检验专业大专学历;2008 年毕业于广州医学院,获得医学检验专业学士学位;2015 年毕业于新加坡国立大学,获得工商管理专业硕士学位。2000 年至 2003 年任广州金域实验室检验技术员;2003 年至2004 年任北京金域高科诊断技术有限公司综合管理部经理;2004 年至今,历任广州金域质量经理、昆明金域副总经理、贵州金域副总经理、四川金域总经理、重庆金域总经理、西南大区总经理、实验室管理中心总经理、人力资源管理中心总经理,现任公司轮值首席运营官、副总裁。

6、解强

男,出生于 1978 年,中国国籍,无境外永久居留权。硕士研究生学历。2000年毕业于同济大学经济法专业,获法学学士学位。2003 年毕业于美国匹兹堡大学法学院法律专业,获法学硕士学位。2003 年-2006 年任北京观韬律师事务所律师助理,2006-2008 年任北京奥组委组委会法律事务部合同监管处干部。2008 年-2009 年任国家开发银行深圳市分行干部。2010 年-2013 年任国开金融有限责任公司基金二部高级经理。2013-2018 年任国家开发银行办公厅干部。2018 年-2019年任国开国际控股有限公司副总裁。2019 年至 2024 年任国开开元股权投资基金管理有限公司总经理。现任公司董事。

(二)独立董事候选人简历

1、凌健华

男,生于 1957 年,中国国籍,无境外永久居留权。博士研究生学历。1981 年毕业于英国邓迪大学,获得医学微生物学学士;1992 年毕业于香港中文大学,获得微生物学博士学位。1984 年至 2017 年,任香港中文大学威尔斯亲王医院科学主任;2020 年至 2022 年任香港中文大学 COVID-19 检测中心顾问、香港东华学院医疗及健康科学学院副教授。现任公司独立董事。

2、谢获宝

男,出生于 1967 年,中国国籍,无境外永久居留权。中共党员,经济学博士。现为武汉大学经济与管理学院会计系教授,资本市场财务与会计方向博士研究生导师,长期从事财务与会计方向的教学、研究,具有丰富的财务管理、企业风险管理相关教学、研究经验。1993 年至今先后任武汉大学经济与管理学院会计系讲师、副教授、教授。现任公司独立董事。

3、樊霞

女,出生于 1978 年,中国国籍,无境外居留权,西北工业大学管理科学与工程专业博士研究生。2006 年 11 月至 2009 年 4 月于华南理工大学工商管理学院从事博士后研究工作,2008 年 9 月至 2014 年 9 月任华南理工大学工商管理学院副教授、硕士生导师,2014 年 9 月至今任华南理工大学工商管理学院教授、博士生导师,技术经济及管理系系主任。具有丰富的技术创新管理、科技政策及企业风险管理的相关研究、教学经验。2018 年 9 月至今,任广东机械工业质量管理协会副秘书长。现任公司独立董事。

非职工代表监事候选人简历

1、佘晗

男,出生于 1980 年,中国国籍,无境外永久居留权。党校研究生学历,高级会计师。2001 年毕业于安徽财贸学院,获会计学专业专科学历;2019 年,毕业于安徽省委党校经济管理系研究生班。2023 年获高级会计师职称。2002 年至 2005年洽洽食品股份财务专员;2005 年至 2008 年古井集团安徽中青旅财务主管;2008 年至 2023 年,历任合肥金域财务经理,华东大区财务总监,集团信息管理中心副总经理;现任公司审计监察部总经理。

2、张栋

男,出生于 1982 年,中国国籍,无境外永久居留权。中共党员,本科学历。2005 年毕业于西南科技大学,获经济学本科学历。2006 年至 2009 年在理文造纸、玖龙纸业从事招聘专员、招聘与配置组长工作;2009 年至 2010 年任欧普照明高级招聘主管;2010 年至今历任金域医学集团招聘经理,绩效经理,广州金域行政人力资源总监,集团行政管理中心总监等职务;现任公司行政管理中心总经理。

职工代表监事简历

1、邹小凤

女,生于 1980 年,中国国籍。2003 年至今,历任金域医学实验室检验技术员、客服中心经理、客服中心总监,广州金域实验室运营总监,金域医学华南大区大客户总监,金域医学客服中心高级总监、营销运营中心副总经理;2021 年至今,任广州金域副总经理。现任公司监事。

声明:
1、凡本网注明“来源:小桔灯网”的所有作品,均为本网合法拥有版权或有权使用的作品,转载需联系授权。
2、凡本网注明“来源:XXX(非小桔灯网)”的作品,均转载自其它媒体,转载目的在于传递更多信息,并不代表本网赞同其观点和对其真实性负责。其版权归原作者所有,如有侵权请联系删除。
3、所有再转载者需自行获得原作者授权并注明来源。

最新评论

关闭

官方推荐 上一条 /3 下一条

客服中心 搜索 洽谈合作
返回顶部