立即注册找回密码

QQ登录

只需一步,快速开始

微信登录

微信扫一扫,快速登录

搜索
小桔灯网 门户 资讯中心 企业动态 查看内容

达安基因:四千万增资子公司

2024-6-12 15:42| 编辑: 鹏哥| 查看: 1020| 评论: 0|来源: 达安基因公告

摘要: 本次增资完成后,达泰生物的注册资本由3000万元增加至7000万元。
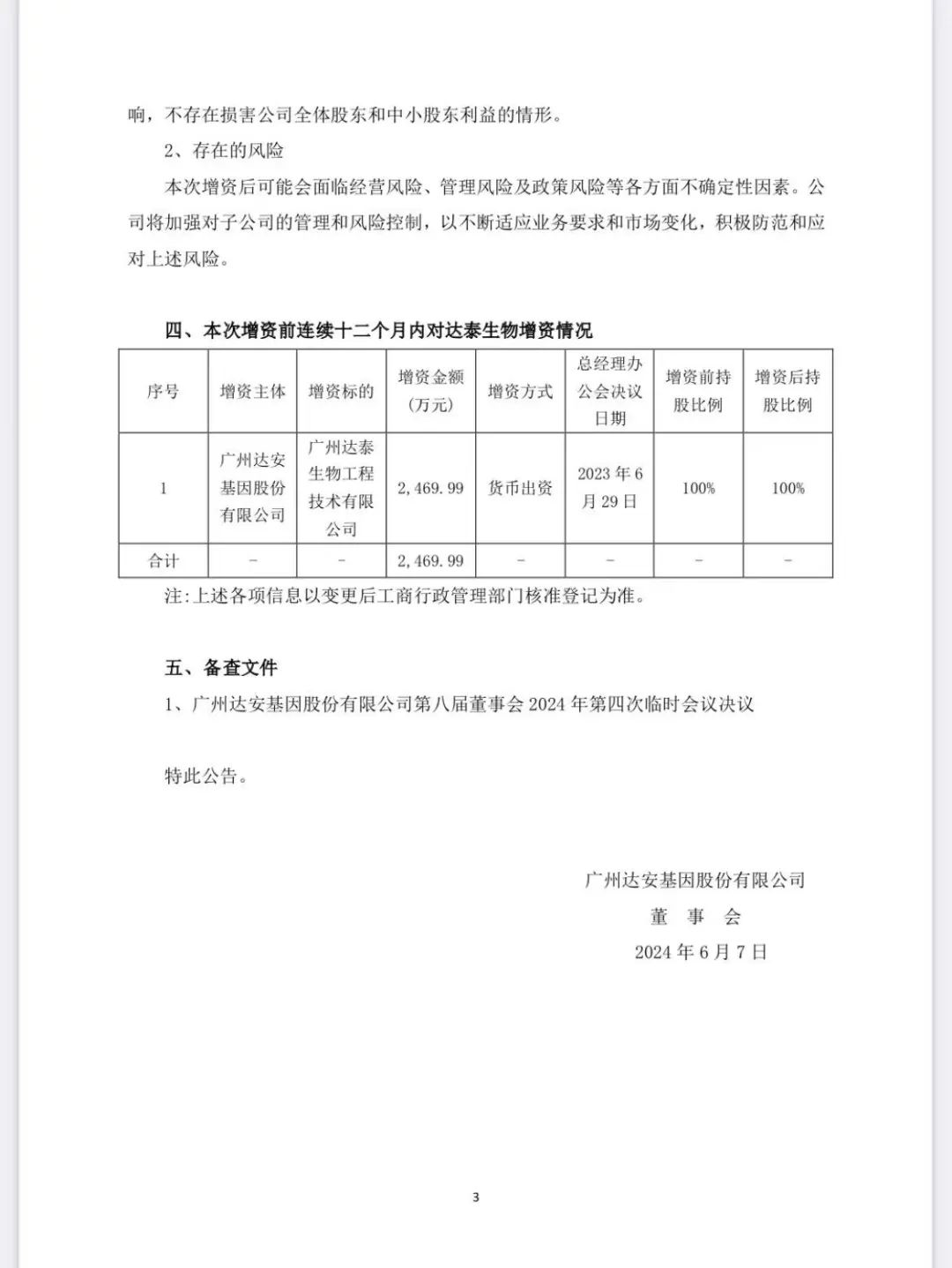
6月8日,达安基因发布公告宣布,拟用自有资金对全资子公司广州达泰生物工程技术有限公司(简称“达泰生物”)增资4000万元。本次增资完成后,达泰生物的注册资本由3000万元增加至7000万元。

达安基因表示,本次增资的目的在于解决达泰生物当前在研发注册和业务运转等方面的资金缺口进一步落实公司在生化检测、化学发光、病理染色免疫组化、流式细胞检测和荧光免疫层析等领域的战略布局。

达泰生物是达安基因旗下专业从事体外诊断试剂研发、生产、销售及服务的全资子公司,拥有生化检测、病理染色免疫组化、流式细胞检测、化学发光、荧光免疫层析等系列产品。

图片

图片

图片

声明:
1、凡本网注明“来源:小桔灯网”的所有作品,均为本网合法拥有版权或有权使用的作品,转载需联系授权。
2、凡本网注明“来源:XXX(非小桔灯网)”的作品,均转载自其它媒体,转载目的在于传递更多信息,并不代表本网赞同其观点和对其真实性负责。其版权归原作者所有,如有侵权请联系删除。
3、所有再转载者需自行获得原作者授权并注明来源。

最新评论

关闭

官方推荐 上一条 /3 下一条

客服中心 搜索 官方QQ群 洽谈合作
返回顶部