立即注册找回密码

QQ登录

只需一步,快速开始

微信登录

微信扫一扫,快速登录

搜索
小桔灯网 门户 资讯中心 企业动态 查看内容

IVD上市公司帮员工买车买房,违规!

2024-5-9 17:01| 编辑: 鹏哥| 查看: 1152| 评论: 0|来源: 天瑞仪器公告

摘要: 截至披露日,公司以零利率向符合借款条件的员工提供了购房购车资助,余额总计244.3万元。
5月7日晚,天瑞仪器披露,收到交易所的监管函。

监管函显示,天瑞仪器违反了超募资金永久补充流动资金后的十二个月内不得对外提供财务资助的规定,存在为员工购房购车提供借款情形。

图片


监管函内容显示,2017年4月、2018年4月,经董事会审议通过,天瑞仪器分别将5000万元、7000万元超募资金用于永久补充流动资金。


但是,自2017年12月起,天瑞仪器存在为员工购房购车提供借款情形,构成对外提供财务资助,前述行为违反了超募资金永久补充流动资金后的12个月内不得对外提供财务资助的规定。


对于公司使用超募资金永久补充流动资金12个月内持续存在的财务资助,天瑞仪器未及时履行董事会审议程序及信息披露义务,直至2023年11月10日才补充履行董事会审议程序及信息披露义务。上述行为违反了深交所的相关规定。

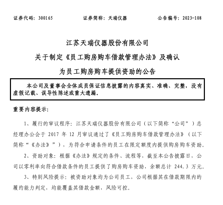
2023年11月10日,天瑞仪器披露,公司总经理办公会于2017年12月审议通过了《员工购房购车借款管理办法》,为符合申请条件的员工在限定额度内提供购房购车资助。

图片


截至披露日,公司以零利率向符合借款条件的员工提供了购房购车资助,余额总计244.3万元。


此外,公司还特别强调,被资助对象均为公司员工,公司根据其在借款期限内的履约能力判定,均能覆盖其借款金额,风险可控。


董事会、监事会认为,公司在不影响正常经营和资金周转的前提下,为员工提供购房购车借款事项,有利于完善员工激励机制,稳定公司的人才队伍。同时,明确了员工借款的申请及执行管理,充分考虑了员工的履约能力等因素,风险可控。


最终审议通过了《关于制定〈员工购房购车借款管理办法〉及确认为员工购房购车提供资助的议案》。


声明:
1、凡本网注明“来源:小桔灯网”的所有作品,均为本网合法拥有版权或有权使用的作品,转载需联系授权。
2、凡本网注明“来源:XXX(非小桔灯网)”的作品,均转载自其它媒体,转载目的在于传递更多信息,并不代表本网赞同其观点和对其真实性负责。其版权归原作者所有,如有侵权请联系删除。
3、所有再转载者需自行获得原作者授权并注明来源。

最新评论

关闭

官方推荐 上一条 /3 下一条

客服中心 搜索 洽谈合作
返回顶部