立即注册找回密码

QQ登录

只需一步,快速开始

微信登录

微信扫一扫,快速登录

搜索
小桔灯网 门户 资讯中心 医学关注 查看内容

我爱细胞 | 循环肿瘤细胞免疫检查点的鉴定与研究分享

2024-2-18 15:39| 编辑: 沙糖桔| 查看: 2814| 评论: 0|来源: MIR医学仪器与试剂

摘要: 不同环境中肿瘤细胞与免疫细胞间的相互作用显著不同


文章内容整理自四川大学华西医院 刘小伟 助理研究员的讲座




从原发灶肿瘤脱落进入血液中的循环肿瘤细胞(Circulating tumor cells,CTCs)被认为是肿瘤远端转移的“种子”。本文将通过分享今年发表在Cancer Cell的封面文章揭示CTC逃避免疫监视的机制及开发靶向CTC的免疫疗法对治疗肿瘤转移的意义。


肿瘤转移是导至癌症相关死亡的主要原因,血液循环过程是CTC较为关键的环节,CTC会经历含免疫细胞攻击等在内的血液微环境的影响。以往的研究中,侧重关注原发灶和转移灶的免疫检查点及免疫套用机制,对于血液循环过程中CTC的免疫逃逸机制研究较少。


不同环境中

肿瘤细胞与免疫细胞间的相互作用显著不同

PDAC(胰腺导管腺癌)病例是通过血道进行转移的典型肿瘤案例,转移性胰腺癌5年生存率不足8%,因此有较强研究价值。以肝转移为例,胰腺癌主要通过门静脉血进行肝转移,当胰腺原发灶肿瘤细胞从肿瘤中脱落,进入微血管后会直接进入门静脉血液,随后由于肝脏部位物质丰富,肿瘤细胞会在肝脏部位进行定植增殖,只有小部分肿瘤细胞能够透过肝脏,到达外周血。研究数据显示门静脉血中的CTC含量大幅高于外周血中的含量,且高额CTC与患者的较差预后存在关联性。

门静脉血中较高CTC数目预示着较差预后


通过10X单细胞组学技术获得原发和转移性肿瘤活检以及CTC的单细胞转录组图谱。严格质控后,共获得74,206个单细胞转录组,其中27,296个细胞来自原发肿瘤,36,922个细胞来自肝转移瘤,9,988个细胞来自血液。CTC本质为恶性肿瘤细胞,与血液中的免疫细胞相比,CTC的拷贝数变异较大,最终实验人员在6个患者中总共鉴定出500多个CTC细胞。


为了探究转移过程中肿瘤细胞转录组产生的变化,实验人员将上皮细胞中的恶性肿瘤细胞提取与CTC一起进行T-SNE聚类分析,结果显示同一个患者原发灶和转移灶的肿瘤细胞聚集性较强,而由于肿瘤细胞具有较强异质性,不同患者的肿瘤细胞分布较为分散。随后进一步对原发灶肿瘤细胞与转移灶肿瘤细胞进行差异表达分析,结果显示二者差异基因较少(转移灶肿瘤细胞来自于原发灶肿瘤细胞,因此表达图接近)。CTC与原发灶和转移灶的肿瘤细胞分布有所区别,不同患者的CTC分布也有很强的聚集性。在对这些CTC进行差异基因分析后发现CTC高表达大量血小板相关的基因(100个差异基因中有32个血小板相关基因)随后通过收集公共数据库中的CTC验证了此现象的可靠性,证实CTC高表达血小板相关基因为普遍现象,而此种现象也导至不同病例来源的CTC有相似的特征。


通过分析CTC与原发灶和转移灶肿瘤细胞表达图的差异,最终发现EMT相关基因在CTC中高表达,但是上皮细胞相关基因下调,说明EMT(上皮细胞通过特定程序转化为具有间质表型细胞的生物学过程)发生的过程中,肿瘤细胞会发生上皮基因丢失的情况。随后对CTC的功能进行差异通路富集分析,发现除了大量免疫相关的通路CTC高度富集等,生物大分子合成相关的通路,凋亡、代谢及周期相关的通路中CTC显示高度下调,表明CTC在转移过程中可能处于休眠状态,从而减少自身能耗。


与原发和转移性肿瘤相比,CTC中的免疫相关特征更活跃,这意味着CTC与循环中的免疫细胞之间存在潜在相互作用,这种相互作用反映了来自宿主免疫系统的监视和CTC的免疫逃逸。


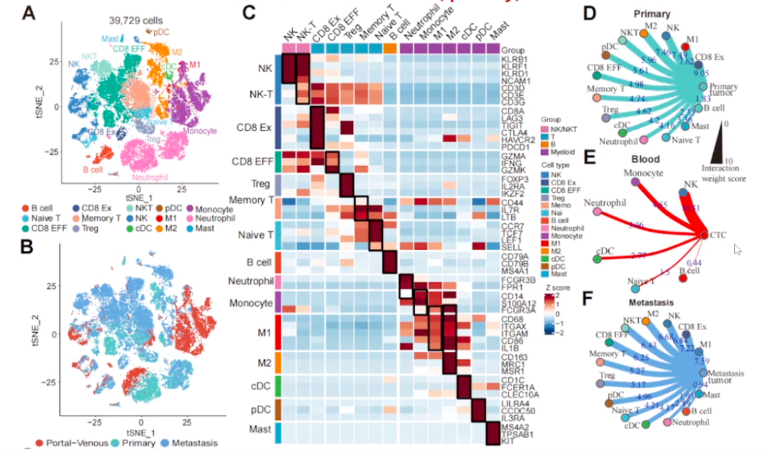
随后重点分析 CTC在转移过程中与免疫细胞之间的生物学行为,对所有CD45+免疫细胞进行了细分亚群分析,根据典型标记物,免疫细胞可进一步分为8种淋巴细胞亚型,7个髓系细胞亚型。


用CellPhoneDB研究肿瘤细胞表面配体-受体对和各亚型免疫细胞的分子相互作用。在原发灶、循环扩散阶段和转移灶中,发现了不同的免疫相关配体-受体对,这意味着肿瘤转移过程中免疫监测存在动态变化(下图D-F区)。在原发或转移病灶的微环境中,肿瘤细胞与多种类型的免疫细胞如CD8+ T细胞、巨噬细胞、NK细胞等之间存在复杂相互作用,而在血液循环中 CTC与NK细胞之间具有较强的相互作用,即NK细胞可能参与CTC的免疫监视。(下图E区)。

A区:t-SNE图显示所有免疫细胞亚型组成

B区:t-SNE图显示所有免疫细胞的组织来源

C区:热图展示各亚型免疫细胞中标记基因的表达

D-F区:原发肿瘤(D)、血液 (E)和转移肿瘤(F)中肿瘤细胞和免疫细胞的相互作用


CTCs通过免疫检查点分子对逃避宿主

免疫监视

免疫检查点在肿瘤发生、转移、免疫逃逸过程中起重要作用,因此实验人员重点分析了肿瘤转移不同状态的免疫检查点差异,发现原发灶肿瘤细胞和转移灶肿瘤细胞免疫检查点较为类似,但CTC显著不同于二者,其具有独特的免疫检查点,主要表现为HLA-E与NKG2家族的相互作用。


进一步解析表明,NKG2A、NKG2C、NKG2D和NKG2E都可能参与这种相互作用。其中NKG2E属于免疫抑制性的抗体,而NKG2C 与NKG2A属于免疫激活性抗体,当NKG2E与 NKG2A 结合时,会抑制整个NK细胞的活性。另外NKG2A阳性比例明显高于NKG2C阳性比例,说明大多NK细胞处于免疫抑制状态。CD94-NKG2A异源二聚体作为一种抑制性免疫检查点分子,比其他NKG2亚型发挥更主要的作用。除此之外,HLA-E在CTC上的表达水平高于实体病变肿瘤细胞,因此,NKG2A和HLA-E之间的相互作用上调可能是CTC主动增加HLA-E分子水平导至。


为了进一步验证HLA-E:CD94-NKG2A免疫检查点的功能,在体外实验中,发现阻断这一免疫检查点可显著增强NK细胞对肿瘤细胞的杀伤能力,同时HLA-E的过表达可抑制NK细胞的杀伤能力。体内实验通过动物模型实验验证,结果表明,抗NKG2A阻断抗体能够抑制肿瘤转移,且具有时效性,越早阻断NKG2A,越能有效预防转移。在接种肿瘤前阻断NKG2A可显著防止肿瘤转移, 第3和第5天后,阻断NKG2A不再能阻止肿瘤细胞转移。针对此现象,采用定植的转移灶及原发灶肿瘤模型进一步验证,发现HLA-E:CD94-NKG2A免疫检查点在肿瘤细胞循环过程中作用明显,在原发灶及转移灶肿瘤中效果较弱。随后通过肿瘤淋巴结计数和H&E染色进一步验证HLA-E下调可明显缓解肺转移。综上,此免疫检查点的作用在实体瘤诊疗中的效果较弱,但对于转移性肿瘤的防治有较大意义。

肿瘤细胞随时间推移在器官内的定植情况


CTC、RGS18与HLA-E

为了进一步探究CTC调节HLA-E表达的具体机制,筛选出包括PPBP、PF4、NRGN 和RGS18等在内的系列基因,发现RGS18对HLA-E 上调的影响最明显,通过免疫荧光染色检测了接受scRNA-seq的患者活检组织中的RGS18蛋白,结果显示RGS18几乎只在CTC中表达,在原发和转移灶的肿瘤细胞中几乎不表达。随后,通过信号通路研究表明RGS18通过AKT- GSK3β-CREB1轴调控HLA-E的表达。

RGS18对HLA-E 上调的影响最明显


随后通过小鼠脾静脉注射构建肝转移模型,发现RGS18过表达与肝转移进程有直接关联性,同时RGS18过表达显著提高了小鼠死亡率,因此可以证实,RGS18具备促使肿瘤转移的功能。为了进一步验证RGS18是否通过促进NK细胞的免疫逃逸来促进肿瘤转移,进行肺转移模型实验发现,与肝转移相似,生物发光成像和信号定量结果显示mRGS18通过上调H2-T23显著促进肿瘤细胞肺转移,相反,增强NK细胞活性则对肿瘤细胞转移起到抑制作用。

CTC通常被血小板覆盖,血小板是RGS18蛋白的主要来源,通过显微镜观察发现血小板不仅在CTC细胞表面,且在CTC细胞中存在,随后系列实验及相关结果表明 CTC通过内吞血小板获得RGS18基因。


综上所述,RGS18通过AKT- GSK3β-CREB信号通路上调HLA-E表达,上调的HLA-E与NK细胞上的CD94-NKG2A相互作用,介导CTC从NK细胞免疫检测中逃逸,因此HLA-E:CD94-NKG2A免疫检查点的发现对防止肿瘤细胞转移有较大意义,另外由于该检查点在实质性病变中的表达相对较低,其在原发性或已转移的肿瘤疾病中的作用有待进一步发掘。

声明:
1、凡本网注明“来源:小桔灯网”的所有作品,均为本网合法拥有版权或有权使用的作品,转载需联系授权。
2、凡本网注明“来源:XXX(非小桔灯网)”的作品,均转载自其它媒体,转载目的在于传递更多信息,并不代表本网赞同其观点和对其真实性负责。其版权归原作者所有,如有侵权请联系删除。
3、所有再转载者需自行获得原作者授权并注明来源。

最新评论

关闭

官方推荐 上一条 /3 下一条

客服中心 搜索 洽谈合作
返回顶部