立即注册找回密码

QQ登录

只需一步,快速开始

微信登录

微信扫一扫,快速登录

搜索
小桔灯网 门户 资讯中心 国内新闻 查看内容

IVD企业,二度冲刺IPO上市!

2023-10-17 15:11| 编辑: 鹏哥| 查看: 1688| 评论: 0|来自: 联川官网、东方财富网

摘要: 近期,证监会官网披露,杭州联川生物技术股份有限公司上市辅导备案,辅导机构为国金证券股份有限公司,派出机构为浙江证监局,准备再次冲刺IPO。这是联川生物第二次冲刺IPO。2023年6月2日,联川生物终止撤回了科创板 ...

近期,证监会官网披露,杭州联川生物技术股份有限公司上市辅导备案,辅导机构为国金证券股份有限公司,派出机构为浙江证监局,准备再次冲刺IPO。


这是联川生物第二次冲刺IPO。2023年6月2日,联川生物终止撤回了科创板IPO上市审核。


此前招股书显示,联川生物2019年、2020年、2021年营收分别为7861万元、1.52亿元、2.05亿元;净利分别为-558万元、2155万元、3739万元。

联川生物原计划通过IPO募资6.08亿元,用于基因科技产品及服务平台扩产升级项目、分子诊断试剂研发项目、DNA合成平台研发项目以及补充流动资金。



联川生物自2006年成立以来专注于基因科技领域,始终秉持“解读生命密码,书写生命故事”的愿景,以自主掌握并创新底层基因技术为原点,致力于探索及拓展基因技术在各类场景的应用并推动最终产业化的实现。

公司现阶段主要依托高通量测序技术和生物信息技术,为生命科学和医学研究客户提供层次丰富、技术前沿、品质稳定的科研服务及解决方案。同时,公司基于底层基因技术的积累进行应用场景的迁移,已逐步切入临床应用领域,自主开发创新的基因检测医疗器械,形成“基础科研与临床应用”一体化布局;另外,公司布局合成生物学技术集群,并逐步将DNA合成技术应用于公司的科研服务、临床应用的相关业务中,且已具备基因合成业务产业化的技术基础。分子诊断业务方面,公司成功研发出业内领先的基因捕获技术,并在此技术基础上成功开发出具有自主核心技术的肺癌基因检测试剂盒。基于自主知识产权的VariantBaits™液相杂交捕获系统,致力于为企业级客户提供更精确快捷的定制化产品与服务。

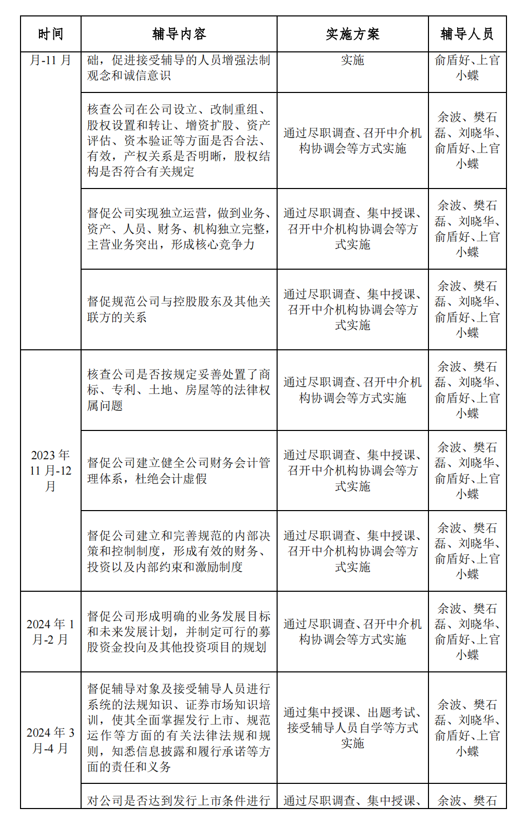
辅导备案材料公布的IPO辅导计划如下:


声明:
1、凡本网注明“来源:小桔灯网”的所有作品,均为本网合法拥有版权或有权使用的作品,转载需联系授权。
2、凡本网注明“来源:XXX(非小桔灯网)”的作品,均转载自其它媒体,转载目的在于传递更多信息,并不代表本网赞同其观点和对其真实性负责。其版权归原作者所有,如有侵权请联系删除。
3、所有再转载者需自行获得原作者授权并注明来源。

最新评论

关闭

官方推荐 上一条 /3 下一条

客服中心 搜索 洽谈合作
返回顶部