立即注册找回密码

QQ登录

只需一步,快速开始

微信登录

微信扫一扫,快速登录

搜索
小桔灯网 门户 资讯中心 国内新闻 查看内容

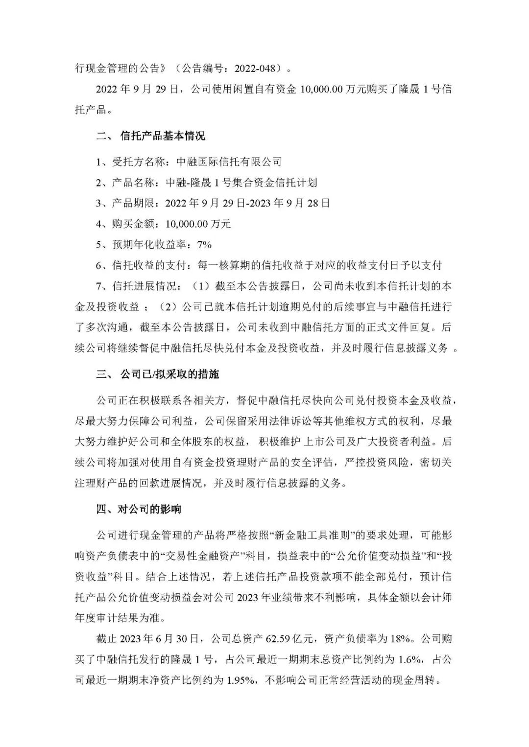
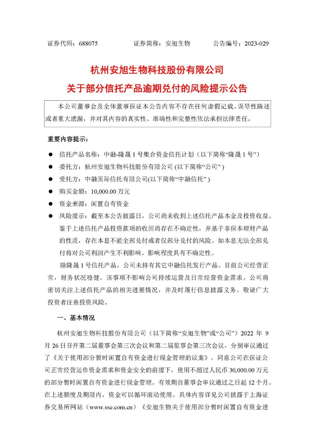
IVD上市企业,买了1亿元理财,逾期了还没兑付?

2023-10-9 16:51| 编辑: 沙糖桔| 查看: 1997| 评论: 0|来源: 安旭生物、IVD体外诊断网

摘要: 公司未收到中融信托方面的正式文件回复


安旭生物10月8日晚公告,2022年9月29日,公司使用闲置自有资金1亿元购买了隆晟1号信托产品。产品期限:2022年9月29日-2023年9月28日。截至公告披露日,公司尚未收到信托计划的本金及投资收益;公司已就本信托计划逾期兑付的后续事宜与中融信托进行了多次沟通,截至公告披露日,公司未收到中融信托方面的正式文件回复。


声明:
1、凡本网注明“来源:小桔灯网”的所有作品,均为本网合法拥有版权或有权使用的作品,转载需联系授权。
2、凡本网注明“来源:XXX(非小桔灯网)”的作品,均转载自其它媒体,转载目的在于传递更多信息,并不代表本网赞同其观点和对其真实性负责。其版权归原作者所有,如有侵权请联系删除。
3、所有再转载者需自行获得原作者授权并注明来源。

最新评论

关闭

官方推荐 上一条 /3 下一条

客服中心 搜索 洽谈合作
返回顶部