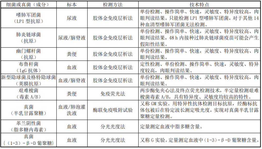
国内临床微生物检测产业,近二十年来取得很大发展。从手工到半自动单机,再到全自动单机、流水线,国产厂家在崛起。微生物检验仪器,在所有IVD仪器序列中,自动化发展是较慢的一支。因为微生物标本来源丰富、种类多样、采集容器各异,在过去几十年里,很难建立统一的检测标准。检测标本有呼吸道、肠道、生殖道、无菌体液、组织标本等各种类型,与标本对应的前处理流程和培养基种类差异也很大。近年来,随着各类信息技术和先进制造工艺,与微生物检验技术的交叉渗透,微生物检测仪器变得更加先进了。和其他IVD仪器一样,微生物检测仪器,同样经历了从手工、半自动,到全自动、流水线、智能实验室的发展阶段。和生化、免疫 、分子、血球等常规仪器不同的是,微生物检验仪器,检测标本是微生物,而非人体细胞及细胞内物质。检测对象不同,检测方法也随之而异。《临床检验装备大全:仪器与设备》指出,引起人类感染的病原微生物,包括8大类:真菌、细菌、放线菌、支原体、螺旋体、立克次体、衣原体、病毒。前6种可用培养方法检测,根据临床需要做药敏试验;后2种难培养或不能培养,需用免疫学、分子生物学方法检测。见图1。微生物诊断产品,都有哪些?黄工综合行业标准、教材研报、业内文章,画了一张《微生物诊断产品系统图》(图2)。根据《临床微生物检验基本技术标准》(WS/T 805—2022),以及临床微生物专家观点,微生物检验技术,分成四大类:染色镜检;微生物培养、鉴定和药敏检测;免疫学检测;分子生物学检测。微生物检验仪器,主要解决:标本中,有无目标微生物?有的话,是哪一种,药物敏感性如何?(一)按检测方法学划分,有8大类,见图2。包括:自动标本前处理系统、血培养/微生物培养系统、微生物鉴定药敏分析系统、飞行时间质谱鉴定系统、分子检测系统、免疫分析系统、厌氧培养装置、自动染色仪。当然还有配套的,培养瓶、培养基、药敏测试板卡等耗材及相关检测试剂盒。(二)按NMPA医疗器械注册法规,传统微生物检测仪器分8大类。包括产品描述、预期用途、注册名称、管理级别等,见图3。2022年11月2日发布的《临床微生物检验基本技术标准》中,明确微生物检验基本技术包括染色技术、显微镜检查技术、接种技术、培养技术、鉴定技术、分子检测技术和免疫学检测技术等。以下图4、图5,是对分子、免疫检测技术特点的概述。△图5:微生物免疫学检测的标本类型、检测方法及技术特点
前面对微生物检验仪器,作了概览介绍。下文主要介绍,血培养仪、微生物质谱仪、微生物鉴定与药敏分析仪、微生物流水线四类产品。对其他微生物检验仪器,作简述。每一类仪器,尽可能包括:仪器发展简史及代际分布、仪器技术原理简述与分类、仪器构造和系统组成、国内外主要厂家及产品型号。这里主要讲临床应用方向,其他的如工业应用领域:食品安全监测、环境卫生检测等,暂不陈述。行业标准YY/T 0656-2008 《自动化血培养系统》规定,自动化血培养系统,是指用于临床实验室,在体外对人体血液或其他无菌体液中的微生物,连续培养、自动检测和判断培养结果(阳性或阴性)的系统,该系统包括血培养仪及其相配套的培养基。自第一代血培养仪发布至今,已过去55年,现今发展至第三代了。55年来,血培养仪在三个方面经历了,观察指标从肉眼到放射性标记、非放射性标记,仪器操作从手工到半自动、全自动,结果判断从终点到连续判读、能记录细菌生长曲线、出现阳性结果可随时报告等几个阶段。在全球血培养仪品类中,占据垄断地位的,是美国BD和法国生物梅里埃。血培养仪工作原理是:自动监测培养基(液)中的混浊度、pH、代谢产物CO₂浓度、荧光标记底物或代谢产物等的变化,定性检测微生物的存在。按检测原理不同,可分为比色法、荧光法、气压法、电极法四种。这几种方法,都是非穿刺检测。前两种检测方法,均是监测细菌生长产生的CO₂,引起培养液中的pH值变化,从而引起颜色变化或荧光变化。气压法,是监测微生物生长过程中气体的产生和消耗,带来培养瓶气压的变化。仪器培养的同时,每间隔一定时间,实时检测分析颜色、荧光、压力和电压的变化,绘制生长曲线,当检测值超过阈值,仪器自动报警,作为可能的阳性标本。当标本连续检测规定的天数,无阳性报警,则报告阴性。一般来讲,血培养仪包括2大核心系统,恒温孵育系统和检测系统。前者要确保,培养系统中,温度波动不超过3℃。而检测系统,则是在培养瓶底部或顶部,安装有物理传感器,如光电传感器、气体传感器、压力传感器等,将模拟量转为数字量。国外在20世纪60年代开始,研发自动血液培养系统。第一代血培养仪,以放射性核素测定,由于环保和安全性考虑,现已停止使用。第二代血培养仪,采用红外线检测瓶内CO₂气体含量变化,还需注入新鲜气体,存在敏感性低、交叉污染等问题,先较少使用。第三代血培养仪,采用更敏感的荧光和显色技术,同时将培养箱、搅拌系统和检测系统合为一体,克服了前两代诸多问题,受到临床很大的欢迎。1968年,美国BD公司生产出,世界上第一代半自动血培养仪 BACTEC 110。1980年,美国BD又推出,世界上第一台半自动结核分枝杆菌检测仪 BACTEC 460。1982~1994年,美国BD相继推出,BACTEC 9120/9240及9050全自动血培养系统。同一时期,荷兰欧加侬公司(Organon Teknika)推出,BacT/Alert 120全自动血培养系统,MB/BacT全自动结核菌培养系统。法国生物梅里埃推出,Vital全自动血培养系统。法国生物梅里埃踩在20世纪的尾巴,于1998年收购了欧加侬公司,推出全新的BacT/Alert 3D全自动血培养/分枝杆菌培养仪。2008年,美国BD推出新一代血培养仪BACTEC FX;2014年,又推出BACTEC FX40,适合基层使用且可模块化联机。美国赛默飞Thermo Fisher则靠收购,拥有了自己的微生物培养和药敏鉴定系统:VersaTREK240(台式)、VersaTREK528(立式)。以上是国外微生物培养系统主要里程碑。而在国内,同样有一批企业,投身于血培养仪的开发报证和临床应用。到2023年8月底,已获批NMPA注册的血培养/微生物培养系统,共有45个注册证。来自28个国内外厂家,共计99个型号。其中,珠海迪尔、长沙天地人(深圳迈瑞)、珠海美华、山东鑫科,在国产厂家中型号数量靠前。血培养仪厂家,主要分布在广东珠海、湖南长沙、河南郑州、山东等地。尤其是珠海,可谓是国内微生物诊断产业重镇。
另外,还有与培养仪适配的重要试剂/耗材:培养瓶(图7)。主要类型有:需氧培养瓶、厌氧培养瓶、分枝杆菌/真菌培养瓶、双相血培养瓶、儿童血培养瓶等。培养瓶的核心组成,有两大部分:内置培养基和传感器,当然还有瓶身、瓶塞、瓶盖等。常见地,培养瓶材质有:PMMA(有机玻璃)或PC材质(聚碳酸脂)等,耐磨、耐高温、耐刮花、耐正负压强,还可透过透明罐身,观察培养皿生长情况和罐内气体环境变化。培养瓶平底,一般是平底、圆底类型。培养瓶内,主要是复合氨基酸和碳水化合物组成的培养基,以及O₂、CO₂、N₂混合气体填充。
△图7:国内外部分培养瓶图片(图源企业官网)
据黄工不完全统计(图8),到2023年8月底,国内外获NMPA批准的培养瓶厂家,共63个注册证。来自27个国内外厂家,共59种型号。培养瓶主要注册地在上海、郑州、珠海。
微生物飞行时间质谱仪
质谱仪特别是MALDI-TOF,在大分子生物标志物检测中,包括蛋白质、核酸、脂类等,展现很大潜力。由于蛋白质在细菌体内含量较高,因而生物质谱仪可用于细菌属、种、株的鉴定。通过生物质谱,得到每种细菌唯一的肽模式或蛋白质指纹图谱(PMF)鉴定细菌。
MALDI-TOF,中文全称为:基质辅助激光解吸电离飞行时间质谱分析技术。主要工作原理为:将待测样品与能强烈吸收激光的基质配成溶液,溶剂发挥后形成的“固体溶液”进入离子源,激光照射“固体溶液”,基质吸收能量并传递给样品形成离子,样品离子进入飞行时间质谱仪中进行检测。基本结构包括:真空系统、电离源、飞行时间质量分析器等。见图9。
△图9:MALDI-TOF原理图示(来源:IVD老崔)
微生物质谱,商业化发展颇不易。早在1975年,ANHALT等利用质谱仪,结合高温裂解技术首次完成了细菌鉴定,由此拉开了质谱鉴定细菌的序幕。但直到2012年,法国生物梅里埃率先拿到FDA微生物鉴定认证后,飞行时间质谱仪才迅速在临床铺开。德国布鲁克随后推出自研微生物质谱仪MALDI Biotyper。生物梅里埃的VITEK-MS,最初来自日本岛津的Axima质谱仪,其微生物数据库SARAMIS由德国Anagnos Tec开发。
这两款产品,是微生物质谱仪的经典之作,总价都在200万人民币以上。据业内人士估算,国内微生物质谱仪潜在购买量,在4000台左右。按每台200万元售价计算,这将是个80亿元的大市场。为此,国内诸多质谱或传统微生物鉴定厂家,直接开发或OEM质谱仪,放弃传统微生物鉴定仪研发,期望“弯道超车”。这一发展态势,在2017-2018年,迎来高潮。
2017年4月,美国临床与实验室标准化协会CLSI,发布了史上第一版使用MALDI-TOF-MS鉴定微生物的指导文件《CLSI M58》。作为临床微生物界最权威标准化机构,出台这一指导性文件,既是对质谱技术用于微生物鉴定的专业认可,也对推动微生物质谱市场规范发展有重要意义。同年下半年,安图生物、禾信仪器、东西分析仪器先后发布微生物质谱仪,随后一两年,复星诊断、美华医疗、迪尔生物等,也发布了微生物质谱仪。
△图10:2大经典微生物飞行时间质谱仪(图源企业官网)
据不完全统计,到2023年8月底,国内获NMPA批准的微生物质谱仪,共有国内外15个厂家,共计33个型号。注册地,分布在北京、广东、河南、重庆等地。
微生物鉴定与药敏分析仪
血培养仪,回答标本中,有无微生物的问题。微生物质谱仪,回答标本中,有没有以及是哪一种微生物的问题。临床微生物检测的最终目标,是治疗。因此,还需要知道,检测出的微生物,其药物敏感性如何。即通过药敏分析系统,得出微生物最低抑菌浓度值(MIC),根据CLIS的标准,得出相应药物敏感度:敏感S、中介I、耐药R三个结果。传统微生物鉴定仪原理,基于微生物标本各自的酶系统不同、新陈代谢的产物不同,以及相应底物生化反应的颜色变化不同,进行区分。一般来说,有四种技术:光电比色法、荧光法、数码鉴定法、质谱法。微生物鉴定和药敏分析系统,具体的工作原理及流程,可通过下方两个视频详细了解。到2023年8月,国内获批NMPA注册的微生物鉴定和药敏分析系统,共有17家41个型号。从型号数量整体来看,还是上海、广东两地为主。上海以进口的微生物4大家,广东以迪尔、迈瑞两家为主。当然还有其他省市的也有获批。△图12:国内微生物鉴定和药敏分析系统厂家和型号列表抗菌药物敏感性试验,AST,简称药敏试验。是指在体外测定抗菌药物抑制或杀灭微生物的能力。通过药敏试验,可以预测抗菌药物临床效果,进而指导临床医生选择合适抗菌药物。微生物药敏检测方法学,主要有三种:纸片扩散法(KB法)、E试验法和稀释法。对应的试剂盒,有药敏条、药敏板等。纸片扩散法,是指将含有定量抗菌药物的纸片,贴在已接种待检菌落的琼脂平板上,纸片中所含的药物吸取琼脂中的水分溶解后,不断向纸片周围扩散,形成递减的梯度浓度,在纸片周围抑菌浓度范围内,待检菌落生长被抑制,从而产生抑菌圈。抑菌圈大小,反映检测菌落对测定药物的敏感性。这是一种半定量方法。而E试验法,则是浓度梯度琼脂扩散试验。原理同扩散法。可直接测定受试菌的MIC。稀释法与E试验法,均可测定MIC值,是一种定量方法。(1)国外:法国生物梅里埃、美国BD、英国Oxoid(被Thermo Fisher收购),美国贝克曼、意大利Liofilchem,印度Himedia等。
(2)国内:郑州安图生物、北京天坛药物生物公司、杭州微生物试剂公司、杭州滨和微生物、温州康泰生物、珠海迪尔生物、山东鑫科生物、上海星佰生物等。另外,还有一些药敏试剂盒生产企业,总体以广东、河南、浙江三省为主。到2023年8月底,搜索NMPA注册证数据库,关键词:药敏试剂盒/药敏检测试剂盒,国内注册证78张。对这78张注册证,做些统计。发现,广东有32张,占41%;河南25张,占32%;浙江10张,占13%;其余省份占14%。注册证数前5的,是郑州安图生物、温州康泰生物、珠海银科医学、珠海迪尔生物、广东阳光生物。29家药敏试剂盒厂家名录,见下图。以上是三类单机微生物检测系统。从注册证获批地、型号数量及交叉企业来看,法国生物梅里埃、美国BD医疗,是第一梯队,拥有丰富的微生物检测仪器、试剂和耗材综合解决方案。而赛默飞、贝克曼,在微生物领域不像其他IVD板块强势,更多靠收并购补齐产品线。国内的还是以珠海、郑州两地为主,主要企业,以安图生物、迪尔生物、长沙天地人、美华医疗、鑫科生物,在国内微生物检测领域,一直处于国产系统自研的探路者和中流砥柱的角色。

正是因为微生物种属株数量繁多,标本来源、培养基类型各异,检测流程繁杂:接种、涂片、染色、培养、鉴定和药敏试验,在流水线这一综合实力竞争领域,微生物的发展一直较为落后。目前市场主流的2大微生物流水线,是美国BD Kiestra TLA 和意大利COPAN WASPLab。流水线见下方视频。国内推出的全自动微生物标本前处理系统,一些代表性的厂家及型号有:安图生物AutoStreak S1800,武汉迪艾斯PROBACT Plus-90/70/40,济南百博生物 ET-800+,山东朗迈生物LARK-3200等。1996年,加拿大Dynaco公司推出第一台自动接种仪,以机械臂代替部分人工,推出微生物自动化进程。
2006年,意大利COPAN公司,推出微生物标本前处理系统WASP。
2006年,荷兰Kiestra公司,最先提出了临床微生物实验室全自动化的概念,并成功安装了全球第一套用于临床诊断的微生物流水线。
2010年,意大利COPAN公司改进升级,推出全自动微生物标本前处理和培养系统 WASPLab。
2012年,美国BD医疗收购荷兰Kiestra公司。
2010年,国内第一台自动化微生物平板接种系统,法国生物梅里埃 Previ ISOLA,在广州医科大学第一附属医院装机。
2012年,国内第一台全自动微生物标本前处理系统,意大利COPAN WASP,在西京医院装机。
2014年,国内也是亚洲地区第一套全自动微生物标本前处理和培养系统,意大利COPAN WASP Lab,在西京医院装机。2015年,美国BD 全自动微生物标本前处理系统Kiestra InoqulA,第一台在广州医学院第三附属医院装机。2019年,国内第一套微生物流水线美国BD Kiestra TLA,在四川大学华西医院装机,并于2020年3月正式启用,同时也是东亚地区首套全面投入临床应用的微生物流水线。以上都是国内的流水线和自动化系统,而国产的则较为落后。为此,今年4月16日,“十四五”国家重点研发计划“病原微生物检测流水线全自动化系统研发”项目研讨会,在珠海美华医疗总部召开,正式开启国产微生物流水线研发进程。另外,5月31日,中国医学装备协会检验医学分会、中华医学会检验医学分会,发起《中国临床微生物实验室自动化应用及发展专家共识》项目,项目启动会在成都举行。在这里我们能看到,国内微生物流水线发展,的确要比国外慢近20年。未来之路,道阻且长啊,还需加倍努力。
参考资料目录:
1.《临床检验装备大全:仪器与设备》,科学出版社
2.《中国体外诊断产业发展蓝皮书》,2015-2020年卷
2.《临床检验仪器(第3版)》,中国医药科技出版社
3.《临床检验仪器与技术》,人民卫生出版社
4. WS/T 805—2022《 临床微生物检验基本技术标准》
5. YY/T 0656-2008 《自动化血培养系统》
6.相关企业官网、文章等