立即注册找回密码

QQ登录

只需一步,快速开始

微信登录

微信扫一扫,快速登录

搜索
小桔灯网 门户 资讯中心 新品前瞻 查看内容

破专利壁垒丨申基重磅推出新型帽类似物,赋mRNA疗法“新能量”! ... ... ...

2023-8-23 11:11| 编辑: 沙糖桔| 查看: 6130| 评论: 0|来源: 小桔灯网

摘要: 信使RNA(mRNA)的治疗用途为对抗各种不治之症带来了巨大的希望。


信使RNA(mRNA)的治疗用途为对抗各种不治之症带来了巨大的希望。

随着生物技术和分子医学的快速发展,mRNA引入人体作为疫苗或治疗剂能够产生几乎所有的功能性蛋白,这代表着一个精准医学领域正在崛起,其在预防和治疗许多难治性疾病方面前景广阔。

Part 1

mRNA结构元件

提高mRNA疫苗/药物稳定性、翻译效率、蛋白表达以及降低免疫原性等,是mRNA疗法增强安全性和有效性的必要途径,也是众多研究者一直追求的终极目标!

mRNA设计和合成是基于mRNA药物的关键步骤。mRNA具有五个功能区,包括5'帽、5' 非翻译区(5' UTR)、开放阅读框(ORF)、3'非翻译区 (3'UTR)、3'poly(A)尾。其中,帽子结构对mRNA来说至关重要,它不仅可与真核生物翻译起始因子(eIF4E)结合来启动翻译,而且还能保护mRNA不被核酸外切酶降解,同时可促使mRNA环化形成空间结构,增强稳定性。

图1 mRNA体外转录(IVT) 及翻译起始

Part 2

mRNA加帽方式

在mRNA体外合成过程中,目前可通过两种方式完成mRNA 5’末端的加帽:一种是使用加帽酶进行转录后加帽,另一种是使用帽结构类似物进行共转录加帽。

多步酶促反应加帽(酶法加帽)导至制备工艺复杂,需多次纯化,也增加了QA/QC质检的难度,势必会使成本显著上升。

“共转录加帽”则是在IVT反应体系中直接加入Cap 1帽类似物,实现一步法获得含Cap 1结构的mRNA,全程只需一次纯化。这种“一锅法”反应减少了制造步骤,进而有效缩短整体处理时间、简化纯化步骤,可迅速提升mRNA疫苗/药物的产能,是目前mRNA产业化制备最受青睐的mRNA加帽方式。

图2 mRNA加帽方式

Part 3

申基自研新型帽类似物

共转录加帽作为目前mRNA加帽的首选方法,但帽类似物不仅制备工艺复杂且结构受专利的保护,成为国内外mRNA上游供应链“卡脖子”的环节。因此,无专利壁垒、价格低廉且加帽效果好的新帽类似物是mRNA原料企业攻克的难题!

申基生物,作为拥有核心技术的mRNA疫苗上游原料供应商,深知mRNA疫苗和药物生产企业面对的原料难题(帽类似物和修饰核苷酸原料成本占比50%以上),因此,申基强大的研发团队深耕于开发和优化新帽类似物结构,为全球mRNA研究者排忧解难!

图3 申基AI帽类似物筛选平台

通过AI分子动力学分析,申基生物筛选了一大批在五元糖环上不同结构修饰的帽类似物,发现了一批和eIF4E结合能力特别好的帽类似物,且经过一年多国内外几十家客户验证,证实新型帽类似物结构在产量、加帽率、完整性、蛋白表达、生物相容性与传统帽类似物无显著差异,且部分结构生物活性更优!新型帽类似物可从源头上彻底规避传统帽类似物专利带来的影响,目前已有客户应用申报IND!

图4 申基自研新型帽类似物

申基新型帽类似物

产品优势

01

申基新型帽类似物皆为CAP1结构

根据甲基化程度的不同,帽结构可分为3种:Cap 0型、Cap 1型和Cap 2型。研究表明Cap 1结构能够增强mRNA的翻译效率,它不仅与翻译起始有关,且针对外源RNA的先天免疫系统中,还可作为自身RNA的标志。因此,mRNA疫苗/药物需要形成Cap 1结构,才能在体内稳定表达!

Cap 0和Cap 1的主要区别,在于第一个核苷酸的2'-O位羟基是否被甲基化,而Cap2则第一、二个核苷酸的2'-O位均甲基化。甲基化具有非常重要的活性和功能,可以提高mRNA在体内表达量,同时帮助mRNA逃脱体内免疫系统识别,更好地稳定mRNA结构。Cap 0存在于单细胞中,而Cap 1是多数生物体内的帽子形式,10%-15%真核细胞中存在Cap 2,但它的作用在很大程度上尚未得到探索。

02

新型帽类似物无专利困扰

众所周知,关于mRNA疫苗的专利问题,已经出现几次诉讼,主要围绕mRNA的碱基修饰、新冠mRNA疫苗设计以及脂质纳米颗粒递送系统等,如何避开专利壁垒是众多mRNA研究者们非常关心的话题!申基自研新型帽类似物打破国际专利垄断,其结构不在已获批的帽类似物专利保护范围,可放心用于mRNA疫苗/药物的研发以及商业化!

03

新型帽类似物体外转录效果好

为了验证自研新型帽类似物体外转录效果,我们做了不同帽类似物的 IVT实验,同时与市售一线帽类似物进行对比,结果表明,申基生物新型帽类似物在产量、mRNA完整性、加帽率以及dsRNA杂质方面,与市售一线帽类似物无显著性差异!

图5 申基自研新型帽类似物体外转录效果

04

新型帽类似物抗脱帽能力强

mRNAs在细胞内通过多种途径降解,但也会受到其5’帽(5’Cap)结构的保护。在其中一个降解途径中,5’Cap被脱帽酶除去,允许核酸外切酶从5’端开始降解。5’Cap的化学修饰可以通过阻断脱帽酶识别从而稳定mRNA。

申基生物对不同帽类似物合成的mRNA进行脱帽实验(3次重复),结果表明,与市售一线帽类似物合成的mRNA相比,申基生物新型帽类似物CAP4抗脱帽能力脱颖而出!

图6 申基自研新型帽类似物CAP4抗脱帽能力强

05

新型帽类似物合成的mRNA可高表达

为了验证新型帽类似物修饰的mRNA在体内的表达情况,申基生物用不同种帽类似物合成luciferase mRNA进行活体转染,结果表明,与市售一线帽类似物相比,申基生物新型帽类似物合成的mRNA可在体内进行高表达!

图7 申基自研新型帽类似物合成的mRNA体内蛋白表达情况

06

新型帽类似物具有良好的生物相容性

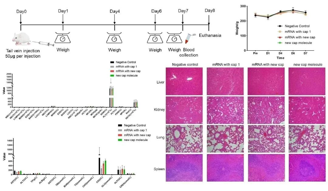
为了更好的对新型帽类似物进行生物学安全性评价,申基生物特进行生物学相关实验,对小鼠分别进行尾静脉注射新型帽类似物合成的mRNA、新型帽类似物等,然后对小鼠进行相关分析,包扩体重、血液以及组织,和对照组相比,小鼠体重没有发生明显变化,且血液相容性和组织相容性良好!


*生物相容性是生物医用材料与人体之间相互作用产生各种复杂的生物、物理、化学反应的一种概念。

图8 新型帽类似生物具有良好的生物相容性


结  语



基于mRNA疫苗在COVID-19中的作用,研究者们已从大量用于传染病mRNA疫苗的结构和化学修饰中受益,这也极大地推动了开发基于mRNA的疗法以提高其稳定性、翻译效率和免疫应答的热情。不甘只做旁观者,作为生命科学领域上游原料供应商,申基深耕核酸药物原料领域,拥有mRNA原液制备平台、mRNA-LNP制剂工艺平台、寡核苷酸制备平台,可提供mRNA体外合成所需要的帽类似物、特殊修饰的NTPs、NTPs以及小核酸药物原料所需要的核苷、亚磷酰胺单体以及递送系统原料等!未来,申基生物将继续积极探索,潜精研思,努力打造更优质的产品与服务,促进核酸药物研发与商业化进程!


申基产品

SYNTHGENE PRODUCTS

申基生物可提供mRNA体外合成所需要的帽类似物、特殊修饰的NTPs、NTPs,分子诊断与测序所需要的dNTPs和ddNTPs,小核酸药物原料所需要的核苷、亚磷酰胺单体以及递送系统原料等。

产品订购热线 :

订购热线:400-885-0615

联系电话:18136497538(微信同步)


关于申基生物

SYNTHGENE

申基生物成立于2018年,专注于为客户提供生命科学领域上游原料的整体解决方案。公司核心成员源自南京大学化学生物学博士团队,拥有极强的化学生物学技术背景,多年来致力于生命科学卡脖子原料的研发和产业化,现已具有抗体发现平台、mRNA原液制备平台、mRNA-LNP制剂工艺平台、寡核苷酸制备平台、酶定向进化平台等技术,在此驱动下,衍生细胞基因治疗原料、基因核酸药物原料以及IVD原料三大产品板块。公司已入选南京市培育独角兽企业,已获多轮数亿元融资。

声明:
1、凡本网注明“来源:小桔灯网”的所有作品,均为本网合法拥有版权或有权使用的作品,转载需联系授权。
2、凡本网注明“来源:XXX(非小桔灯网)”的作品,均转载自其它媒体,转载目的在于传递更多信息,并不代表本网赞同其观点和对其真实性负责。其版权归原作者所有,如有侵权请联系删除。
3、所有再转载者需自行获得原作者授权并注明来源。

最新评论

关闭

官方推荐 上一条 /3 下一条

客服中心 搜索 洽谈合作
返回顶部