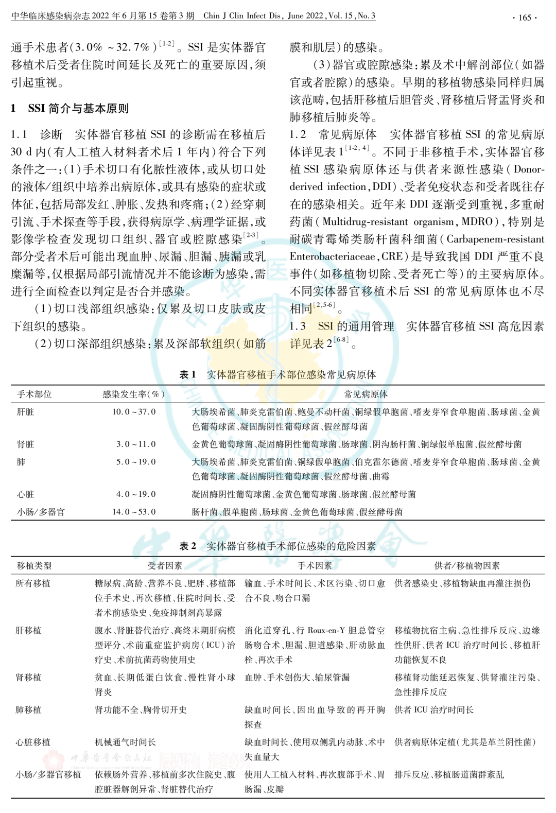
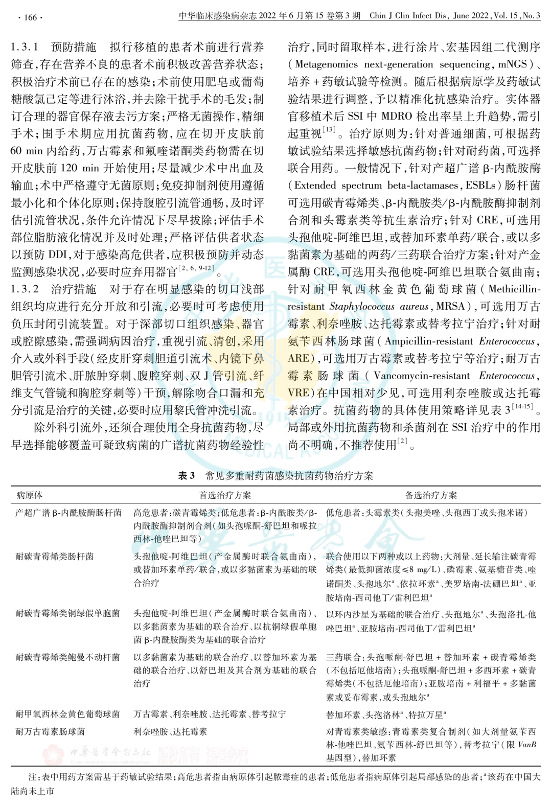
立即注册找回密码

QQ登录

只需一步,快速开始

微信登录

微信扫一扫,快速登录

搜索
小桔灯网 门户 资讯中心 共识指南 查看内容

mNGS写入中国实体器官移植手术部位感染管理专家共识

2022-11-2 16:03| 编辑: 沙糖桔| 查看: 8190| 评论: 0|来源: 微远基因

摘要: 文中明确指出mNGS具有辅助诊断意义






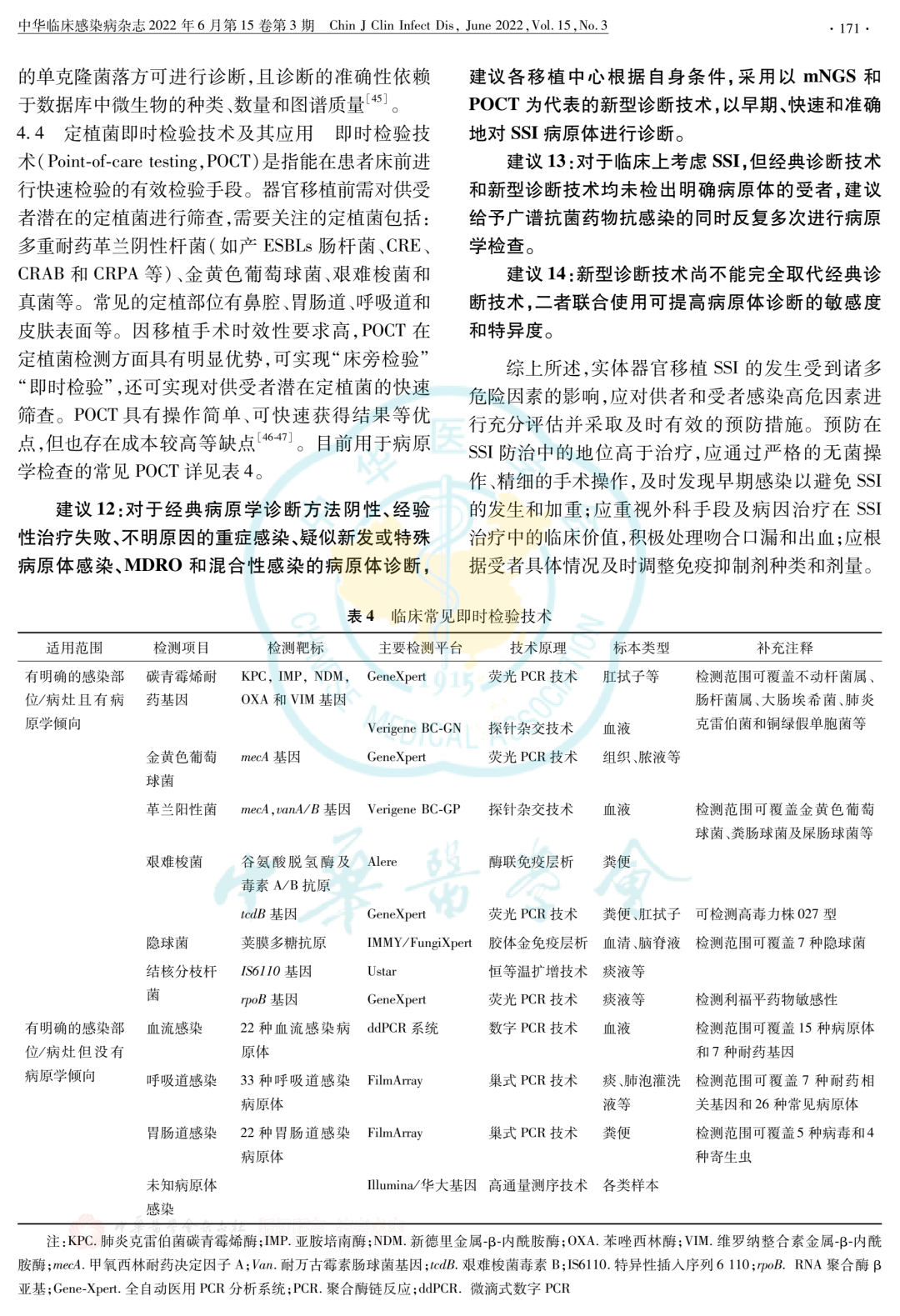
近日,“中国实体器官移植手术部位感染管理专家共识(2022版)”在《中华临床感染病杂志》发布。浙江大学医学院徐骁教授为通信作者。文中明确指出mNGS具有辅助诊断意义:“mNGS可直接对手术部位感染组织、脓液、分泌物、引流液和血液等样本进行病原体检测,具有敏感度高、检测时间短和信息量大等优势。”

参考文献略


声明:
1、凡本网注明“来源:小桔灯网”的所有作品,均为本网合法拥有版权或有权使用的作品,转载需联系授权。
2、凡本网注明“来源:XXX(非小桔灯网)”的作品,均转载自其它媒体,转载目的在于传递更多信息,并不代表本网赞同其观点和对其真实性负责。其版权归原作者所有,如有侵权请联系删除。
3、所有再转载者需自行获得原作者授权并注明来源。

最新评论

关闭

官方推荐 上一条 /3 下一条

客服中心 搜索 洽谈合作
返回顶部