捋一捋“医疗新基建”
2022-8-17 00:31|
编辑: 小桔灯网|
查看: 2104|
评论: 0|来源: 李小白在医械圈奋斗
摘要: 这两年迈瑞医疗在业绩说明会时多次提到,公司业绩增长一部分原因是受益于国内“医疗新基建”,那“医疗新基建”是什么呢?本文来捋一捋。一、医疗新基建提出背景新冠疫情虽然在我国得到了有效控制,但是也暴露了公共 ...
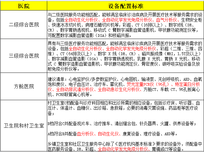
这两年迈瑞医疗在业绩说明会时多次提到,公司业绩增长一部分原因是受益于国内“医疗新基建”,那“医疗新基建”是什么呢?本文来捋一捋。新冠疫情虽然在我国得到了有效控制,但是也暴露了公共卫生的一些短板,而围绕这些短板进行的建设都可以成为“医疗新基建”。截至 2021年底, 全国医疗卫生机构总数超过103万家,其中基层医疗卫生机构近98万家,而三级医院只有2996家,占比仅为0.3%,却提供了占全国34.2%的床位与26.3%的诊疗人次,不均衡问题显著。根据前瞻产业研究院数据得出,国内实际每10万人拥有ICU床位数约5张。根据世界重症与危重病医学会联盟数据,加拿大和德国每10万人拥有的ICU床位数分别高达13.5和24.6张。2018年,日本、美国每百万人MR保有量分别约为55.2台和40.4台,同期国内仅有9.7台。2019年中国每 百万人CT保有量约为18.2台,仅为美国每百万人 CT保有量的约三分之一,而PET-CT保有量更低,2020年中国每百万人 PET/CT 保有量仅为0.61台,远不及发达国家水平,同期美国、澳大利亚、比利时分别为5.73台、3.70台、2.86台。2021 年7月1日,国家发展改革委员会、国家卫生健康委、国家中医药管理局和国家疾病预防控制局共同编制发布《“十四五”优质高效医疗卫生服务体系建设实施方案》,充分落实《“十四五”规划和2035年远景目标纲要》,加快构建强大的公共卫生体系,推动优质医疗资源扩容和区域均衡布局,提高全方位全周期健康服务与保障能力。实施方案规划了 4 大类、15 小类工程建设,并给出了较为具体的建设目标和任务,根据建设方案初步测算,十四五期间医疗卫生服务建设仅中央预算投入就将超过1300亿元,空间广阔。实际建设投入过程中,所需资金一般由中央预算内投资、地方财政资金、地方政府专项债券等渠道组成。加上地方和医院自有资金,医疗新基建空间进一步打开。2021年11月3日,国家卫健委印发《“千县工程”县医院综合能力提升方案(2021-2025年)》,明确推动省市优质医疗资源向县域下沉,逐步实现县域内医疗资源整合共享。方案提出到2025年,全国至少1000家县医院达到三级医院医疗服务水平,发挥县域医疗中心作用,为实现“一般病在市县解决”打下基础。2022年7月20日,国家卫健委和国家中医药局联合印发了基层医疗卫生机构服务能力标准(2022版)等3项服务能力标准,即《乡镇卫生院服务能力标准(2022 版)》、《社区卫生服务中心服务能力标准(2022版)》和《村卫生室服务能力标准(2022版)》,对社区卫生服务中心、乡镇卫生院和村卫生室做了具体分工,明确考核内容和标准,服务能力标准不断升级,全面提升基层医疗服务能力。 2022 年7月13日,国家卫健委公布了《方舱医院装备配置指南》,明确装备配置主要包括:基本医疗装置、部分必要的非要装备,包括车载 CT、心电监护仪/多参数监护仪、中心监护系统、心电图机、无创呼吸机、除颤监护仪等76 种医疗设备,并做好相关医用耗材的储备。此前按照国务院联防联控机制印发的《方舱医院设置管理规范》要求,每个省至少准备2-3家方舱医院,人口规模超过800万的城市至少设置 2000张床位的方舱医院,全国大批方舱医院正在建设路上。2022 年7月20日,国家卫健委和国家中医药局联合印发了基层医疗卫生机构服务能力标准(2022 版)等 3 项服务能力标准,即《乡镇卫生院服务能力标准(2022 版)》、《社区卫生服务中心服务能力标准(2022 版)》和《村卫生室服务能力标准(2022 版)》,对社区卫生服务中心、乡镇卫生院和村卫生室做了具体分工,明确考核内容和标准,服务能力标准不断升级,全面提升基层医疗服务能力。 三、医疗机构设备配置标准 
四、医疗新基建各项目占比
 公司是国内综合性医疗器械龙头企业,公司主要产品覆盖生命信息与支持、体外诊断、医学影像三大领域,另外重点布局细分赛道,包括微创外科设备、兽用医疗器械、骨科等业务。2020年,迈瑞医疗的监护仪和除颤仪销量同比大增达48.83%、47.8%。2021年,迈瑞医疗除颤仪、麻醉机、灯床塔、彩超产品的销量同比变化93.08%、53.69%、103.92%、32.87%,除监护仪外其他产品销量增速明显高于2019年和2020年,公司表示其原因主要为国内医疗新基建和常规采购复苏所致。公司是现代化医疗净化系统综合服务商,致力于解决医疗感染问题,并为各类医院提供洁净、安全、智能的医疗环境,主要产品包括医疗净化系统研发、设计、实施和运维,并涉及相关医疗设备和医疗耗材的销售。医疗净化系统集成业务可应用于手术部、ICU、消毒供应中心、医学实验室、生殖助孕中心、层流病房、静配中心、负压隔离病房等特殊科室。华康医疗在投资者关系活动中,受益于新冠疫情后公共卫生补短板的需求增加,公司在手订单充足。截至2022年3月31日,公司在手订单金额13.39亿元,其中医疗净化系统集成业务在手订单金额为10.52亿元;相比2020年年底,公司订单金额增长约40%,远高于历史增速。《医疗新基建踏浪而来,撬动下游广阔空间》 东方证券 |
声明:
1、凡本网注明“来源:小桔灯网”的所有作品,均为本网合法拥有版权或有权使用的作品,转载需联系授权。
2、凡本网注明“来源:XXX(非小桔灯网)”的作品,均转载自其它媒体,转载目的在于传递更多信息,并不代表本网赞同其观点和对其真实性负责。其版权归原作者所有,如有侵权请联系删除。
3、所有再转载者需自行获得原作者授权并注明来源。