立即注册找回密码

QQ登录

只需一步,快速开始

微信登录

微信扫一扫,快速登录

搜索
小桔灯网 门户 资讯中心 杂侃天下 查看内容

并购将成医疗行业大看点

2014-8-22 22:17| 编辑: 小桔灯网| 查看: 1152| 评论: 0|来源: 千姿百态

摘要: 今年以来,医疗卫生行业并购案例屡屡出现,中信建投证券日前发表的一篇关于并购的研究报告指出,2013年国内并购市场空前活跃,并购项目的数量和金额都达到了一个新的高峰,2013年因此被称为并购元年。2014年以来,并 ...

今年以来,医疗卫生行业并购案例屡屡出现,中信建投证券日前发表的一篇关于并购的研究报告指出,2013年国内并购市场空前活跃,并购项目的数量和金额都达到了一个新的高峰,2013年因此被称为并购元年。2014年以来,并购浪潮继续高涨。

观察国内的医疗卫生行业并购案例,目前已不局限于A股市场,并购案例的金额也屡创新高。

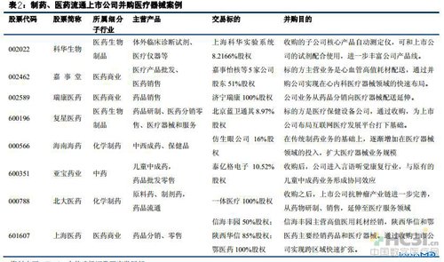
我们分别看看医疗器械并购案例和医疗信息化并购案例。

一、医疗器械并购案例


声明:
1、凡本网注明“来源:小桔灯网”的所有作品,均为本网合法拥有版权或有权使用的作品,转载需联系授权。
2、凡本网注明“来源:XXX(非小桔灯网)”的作品,均转载自其它媒体,转载目的在于传递更多信息,并不代表本网赞同其观点和对其真实性负责。其版权归原作者所有,如有侵权请联系删除。
3、所有再转载者需自行获得原作者授权并注明来源。
发表评论

最新评论

关闭

官方推荐 上一条 /3 下一条

客服中心 搜索 洽谈合作
返回顶部