立即注册找回密码

QQ登录

只需一步,快速开始

微信登录

微信扫一扫,快速登录

搜索
小桔灯网 门户 资讯中心 感染诊疗 查看内容

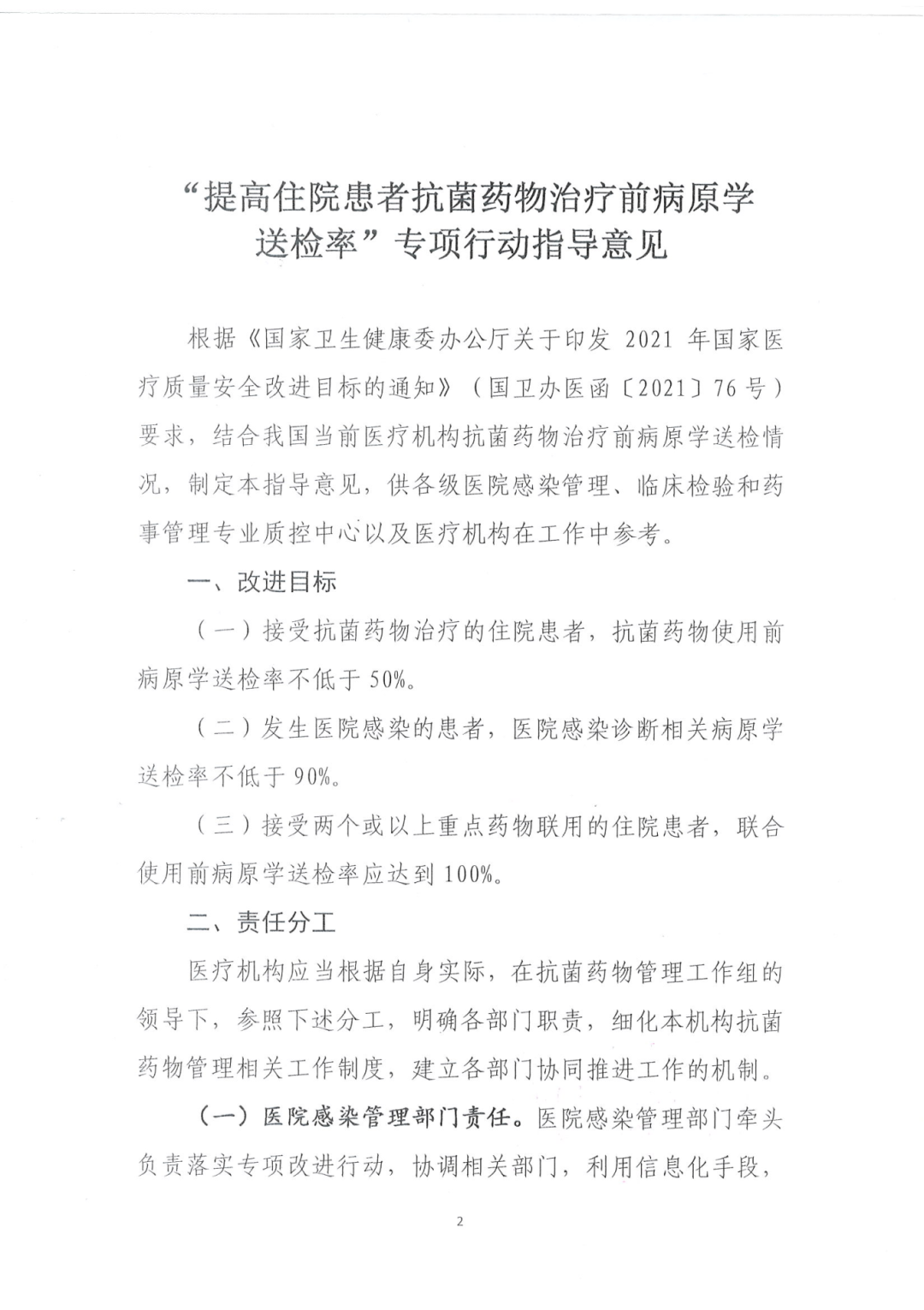
“提高住院患者抗菌药物治疗前病原学送检率” 专项行动指导意见

2021-10-30 21:21| 编辑: 小桔灯网| 查看: 5610| 评论: 0|来源: 国家卫生健康委

摘要: ★为进一步加强医疗质量安全管理,构建优质高效的医疗质量管理与控制体系,国家卫生健康委于今年年初发布了《2021年国家医疗质量安全改进目标》,提出十项国家医疗质量安全改进目标以及相应的具体阐释和实现目标的核 ...


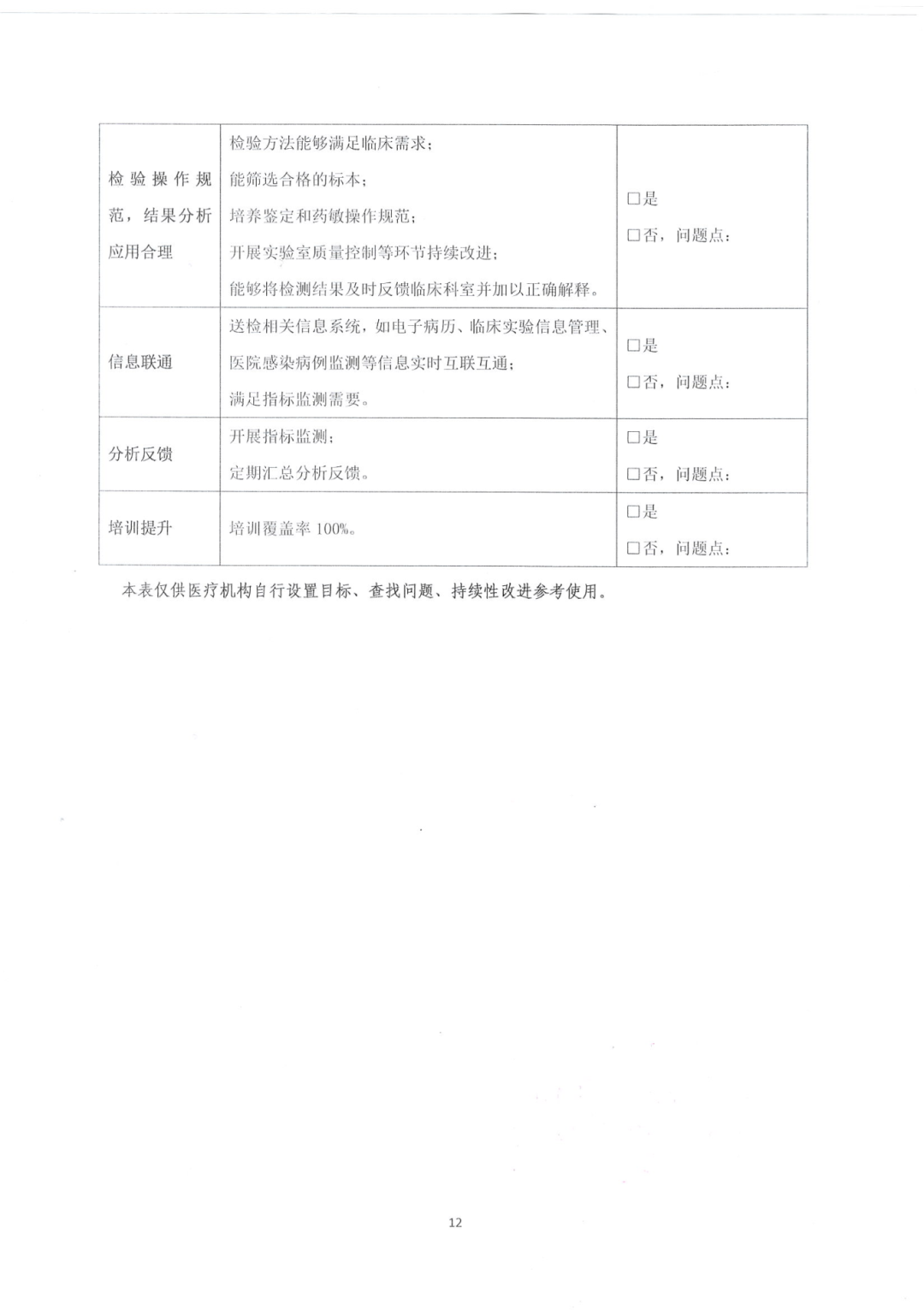
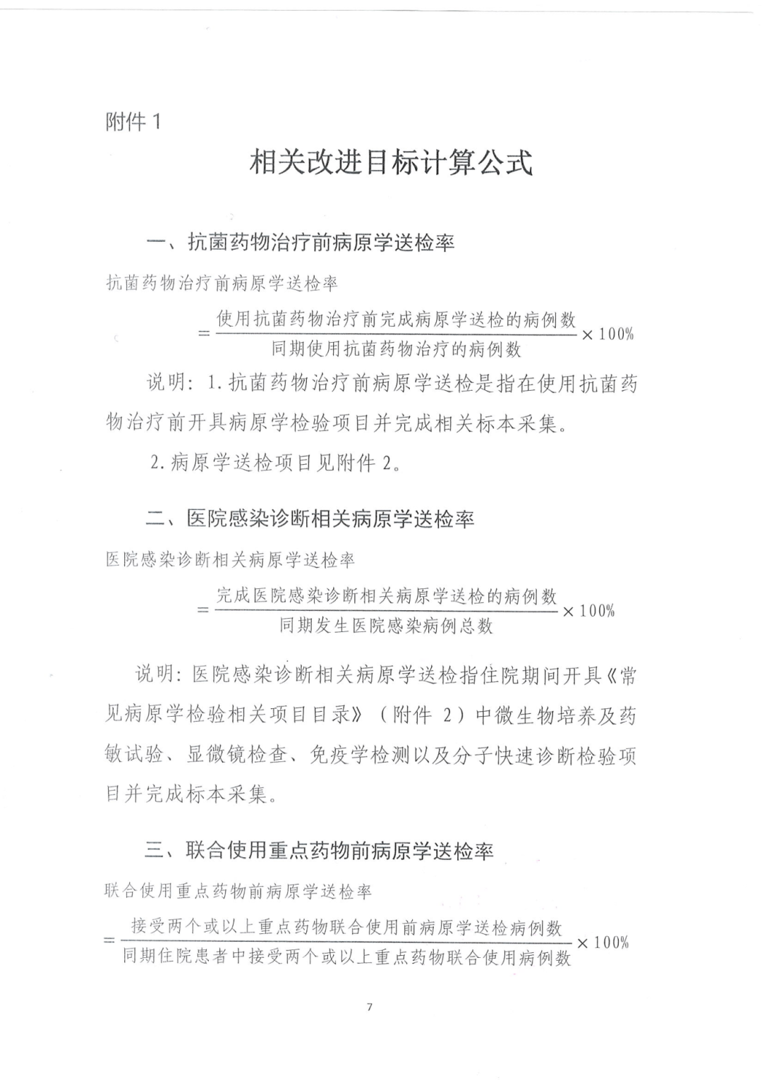
为进一步加强医疗质量安全管理,构建优质高效的医疗质量管理与控制体系,国家卫生健康委于今年年初发布了《2021年国家医疗质量安全改进目标》,提出十项国家医疗质量安全改进目标以及相应的具体阐释和实现目标的核心策略,其中,“提高住院患者抗菌药物治疗前病原学送检率”被明确列为目标之一。


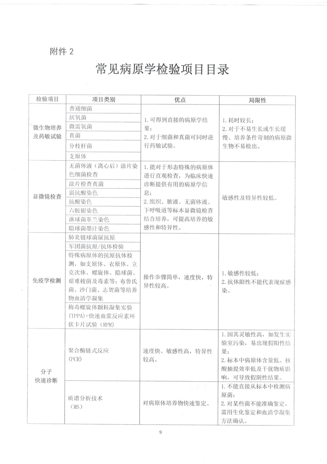
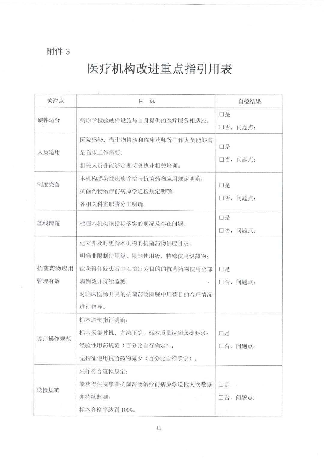
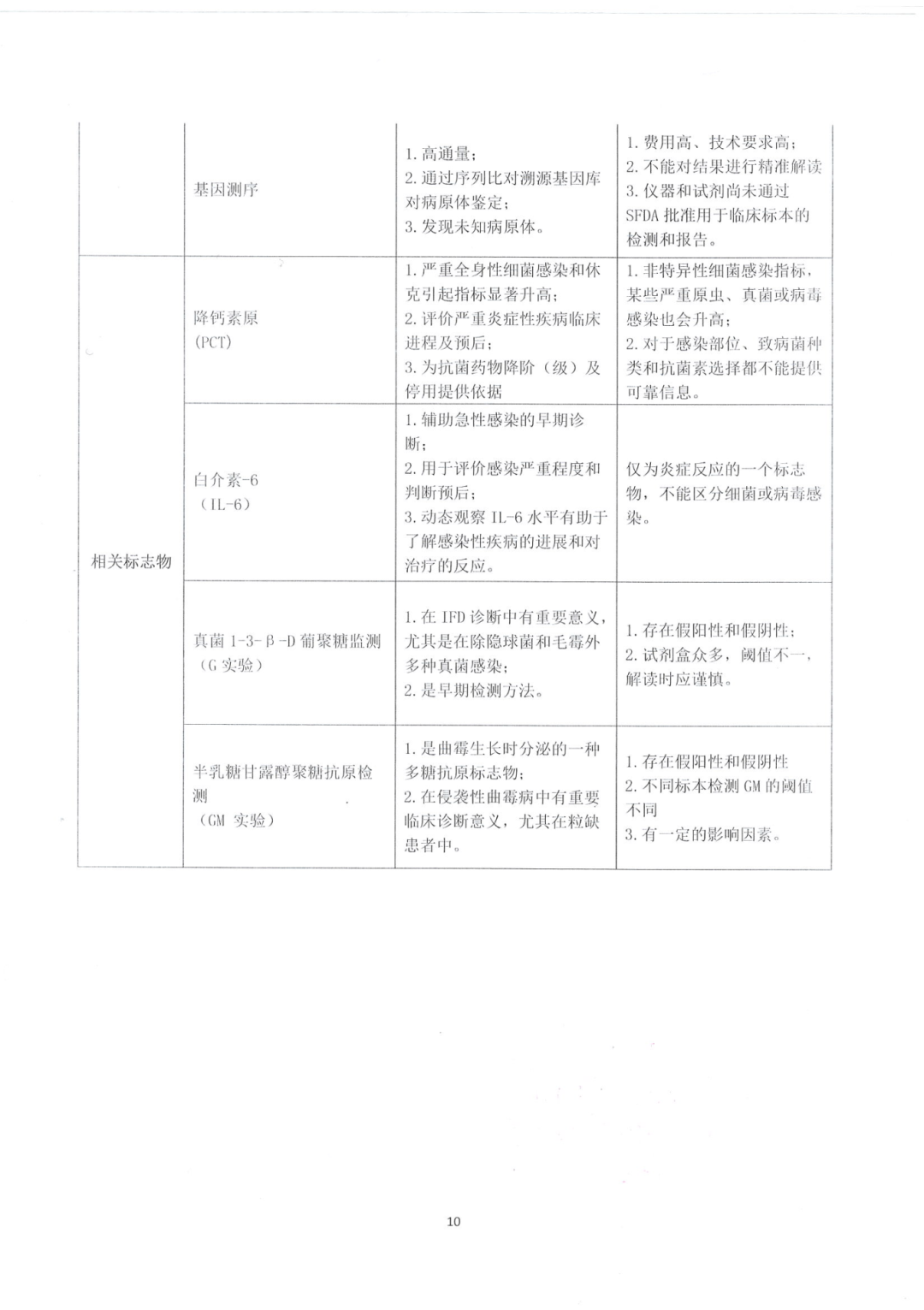
10月28日,国家卫生健康委医院管理研究所发布《关于印发“提高住院患者抗菌药物治疗前病原学送检率” 专项行动指导意见的函》,其中明确制定了“提高住院患者抗菌药物治疗前病原学送检率”专项行动指导意见。作为分子快速诊断的技术之一,mNGS凭借高通量,通过序列比对溯源基因库对病原体鉴定,以及发现未知病原体的优势位列其中,辅助临床常规检测方法,欢迎查看具体内容。



声明:
1、凡本网注明“来源:小桔灯网”的所有作品,均为本网合法拥有版权或有权使用的作品,转载需联系授权。
2、凡本网注明“来源:XXX(非小桔灯网)”的作品,均转载自其它媒体,转载目的在于传递更多信息,并不代表本网赞同其观点和对其真实性负责。其版权归原作者所有,如有侵权请联系删除。
3、所有再转载者需自行获得原作者授权并注明来源。

最新评论

关闭

官方推荐 上一条 /3 下一条

客服中心 搜索 洽谈合作
返回顶部