立即注册找回密码

QQ登录

只需一步,快速开始

微信登录

微信扫一扫,快速登录

搜索
小桔灯网 门户 资讯中心 感染诊疗 查看内容

超全超新抗菌药物分类和特点(2.0版)!

2021-10-2 22:17| 编辑: 小桔灯网| 查看: 4650| 评论: 0|来源: 药评中心丨作者:Gcplive

摘要: 抗菌药物的应用涉及临床各科室,掌握抗菌药物分类及其抗菌作用特点是合理应用抗菌药物的基础。一、青霉素类1.青霉素钾不可快速静脉注射(每100万IU中含钾65mg)。2.青霉素对溶血链球菌(G+菌)有较强的抗菌活性。急 ...


抗菌药物的应用涉及临床各科室,掌握抗菌药物分类及其抗菌作用特点是合理应用抗菌药物的基础。
一、青霉素类
1.青霉素钾不可快速静脉注射(每100万IU中含钾65mg)。
2.青霉素对溶血链球菌(G+菌)有较强的抗菌活性。急性细菌性咽炎及扁桃体炎病原菌主要为A组溶血性链球菌,首选青霉素。
3.氨苄西林为肠球菌、李斯特菌感染的首选用药。
4.细菌性脑膜炎(年龄<1个月儿童)常见致病菌包括G+菌(B组溶血性链球菌、李斯特菌)、G-菌(大肠埃希菌、肺炎克雷伯菌),首选氨苄西林+头孢曲松。

二、头孢菌素类
1.所有头孢菌素类抗生素,对甲氧西林耐药葡萄球菌、肠球菌属抗菌作用活性差。
2.主要经肾脏排泄,中度以上肾功能不全患者应根据肾功能适当调整剂量。中度以上肝功能减退时,头孢哌酮、头孢曲松可能需要调整剂量。
3.绝大部分头孢菌素有引起双硫仑样反应的报道,用药期间及治疗结束后至少72小时内应戒酒或避免摄入含酒精饮料。
4.头孢哌酮可导至低凝血酶原血症或出血,合用维生素K可预防出血。

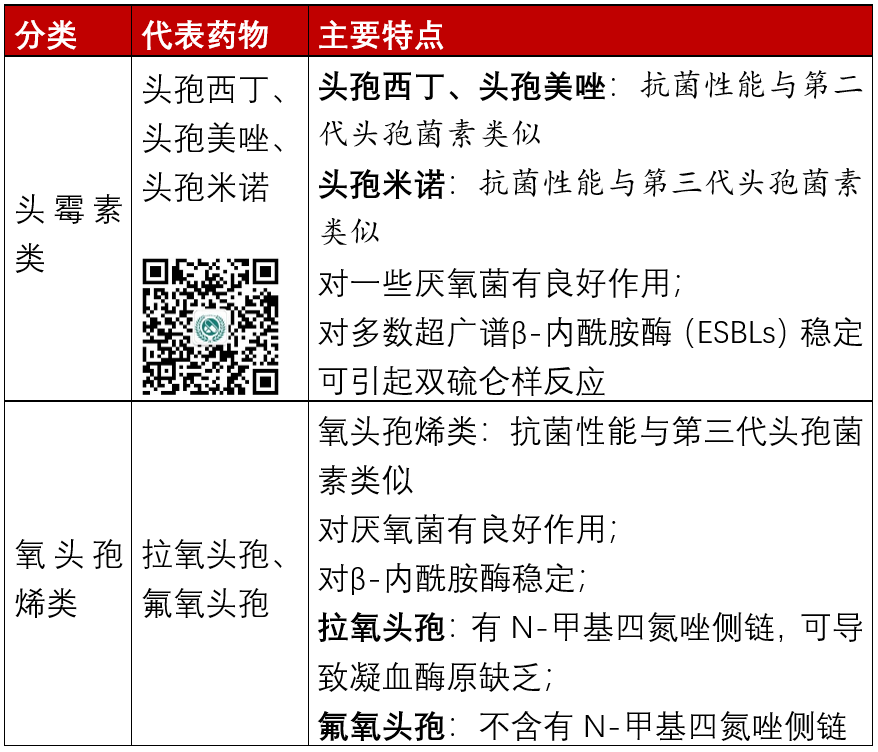
三、头霉素类和氧头孢烯类
1.抗菌谱与第二代、第三代头孢菌素类似。
2.对厌氧菌有良好作用。
3.对β-内酰胺酶稳定。
4.可引起双硫仑样反应。

四、碳青霉烯类和青霉烯类
1.碳青霉烯类可引起严重的中枢神经系统不良反应。
2.中枢神经系统感染患者不宜应用亚胺培南/西司他丁。
3.碳青霉烯类可降低丙戊酸血药浓度,增加癫痫发作风险,不推荐联合应用。
4.青霉烯类抗菌药物:法罗培南可以口服。

五、单环β-内酰胺类
1.主要用于需氧G-菌感染。
2.肾毒性低。
3.与青霉素类罕见交叉过敏反应。

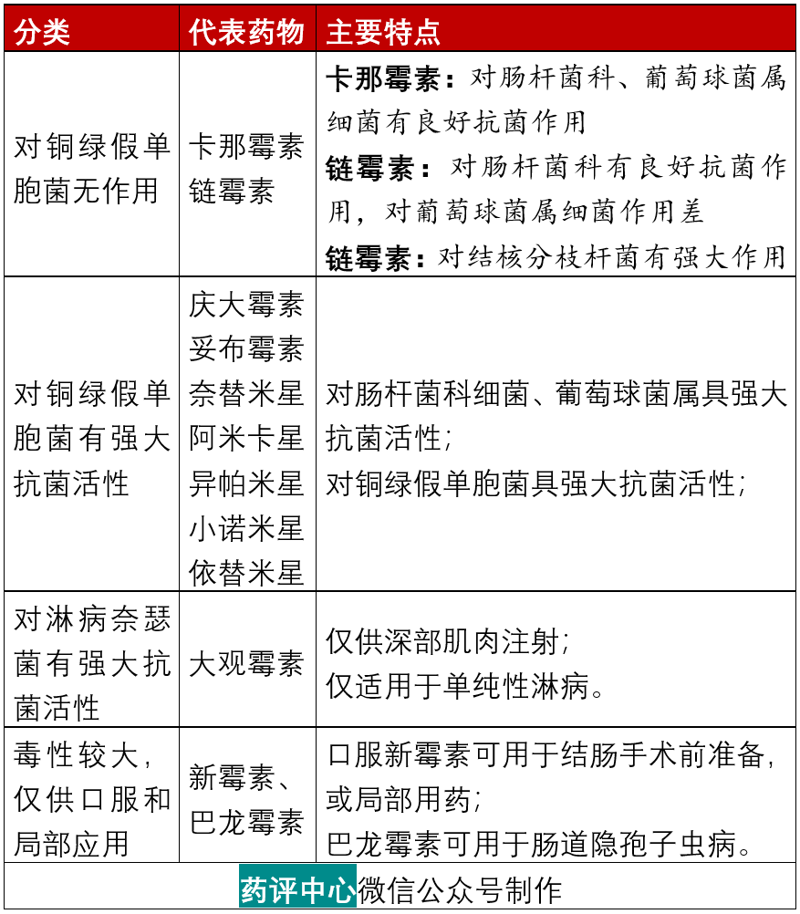
六、氨基糖苷类
1.主要用于G-杆菌感染。
2.具有肾毒性、耳毒性(耳蜗、前庭)。
3.具有神经肌肉阻滞作用。

七、林可酰胺类
1.林可酰胺类与大环内酯类的作用机制相同,主要通过与细菌核糖体50S亚基结合,抑制细菌蛋白质合成,存在交叉耐药性。
2.林可酰胺类和氨基糖苷类均具有神经肌肉阻滞作用,尽量避免合用。
3.克林霉素可经胆汁和粪便排泄,粪便中的抗菌活性可在停药后延续5天。容易引起二重感染、伪膜性肠炎。

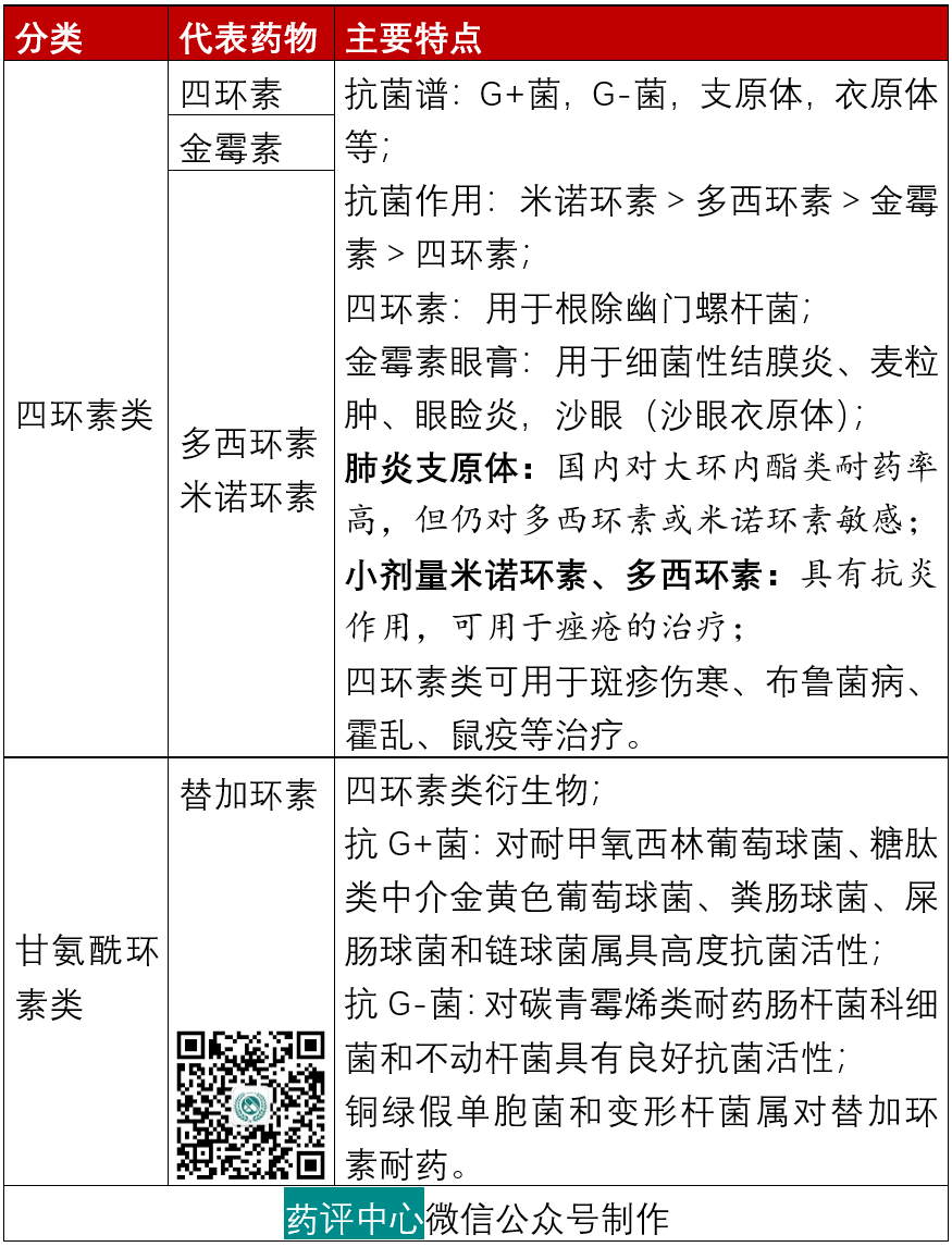
八、四环素类和甘氨酰环素类
1.甘氨酰环素类属于四环素类衍生物,也可导至牙齿发育期患者(胚胎期至8岁)牙齿永久性着色及牙釉质发育不良。
2.米诺环素、多西环素:可引起良性颅内高压、前庭不良反应和皮肤色素沉着等。
3.用药交待:米诺环素、多西环素应与食物同服,用一大杯水送服,服药后直立1小时以上,避免光照。

九、大环内酯类
1.大环内酯类药物均可延长QT间期,甚至可引起致命的尖端扭转性心动过速。
2.大环内酯类药物具有肝毒性,也可引起耳鸣和听力障碍。
3.红霉素有引起幽门狭窄的风险,不推荐28天以内的新生儿使用。
4.红霉素有显著的促胃肠动力作用。
5.红霉素、克拉霉素:对CYP3A4有较强的抑制作用,可显著升高硝苯地平辛伐他汀的血药浓度。

十、喹诺酮类
1.环丙沙星、左氧氟沙星具有铜绿假单胞菌活性。
2.莫西沙星具有较强的抗厌氧菌活性,可单药治疗轻症复杂性腹腔感染;左氧氟沙星用于腹腔、胆道感染及盆腔感染时,需与甲硝唑等抗厌氧菌药物合用。
3.用药期间,糖尿病患者应密切注意血糖变化。

十一、硝基咪唑类
1.甲硝唑、替硝唑:通过抑制乙醛脱氢酶,引起双硫仑样反应,用药期间和停药后至少3天禁止饮酒。
2.奥硝唑注射液说明书:奥硝唑对乙醛脱氢酶无抑制作用。(国内有奥硝唑引起双硫伦样反应报道)
3.阿米巴肠病首选甲硝唑。
4.抗生素相关性腹泻或假膜性肠炎(艰难梭菌感染):首选口服甲硝唑,甲硝唑无效或重症时选择口服万古霉素。

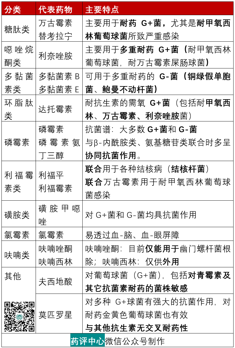
十二、其他


声明:
1、凡本网注明“来源:小桔灯网”的所有作品,均为本网合法拥有版权或有权使用的作品,转载需联系授权。
2、凡本网注明“来源:XXX(非小桔灯网)”的作品,均转载自其它媒体,转载目的在于传递更多信息,并不代表本网赞同其观点和对其真实性负责。其版权归原作者所有,如有侵权请联系删除。
3、所有再转载者需自行获得原作者授权并注明来源。

最新评论

关闭

官方推荐 上一条 /3 下一条

客服中心 搜索 洽谈合作
返回顶部