癌症基因组学的未来
2014-7-24 20:52|
编辑: 小桔灯网|
查看: 1989|
评论: 0|来源: 千姿百态
摘要: 基因组学新时代已经开始,研究的重点正从发现新基因转向医院、诊所里的临床应用。
正如你所意识到的,下一代测序技术在过去几十年里发生了翻天覆地的变化。
谈到NGS,我们首先想到的是新的基因组,新 ...
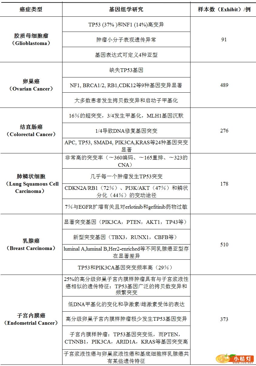
 基因组学新时代已经开始,研究的重点正从发现新基因转向医院、诊所里的临床应用。 正如你所意识到的,下一代测序技术在过去几十年里发生了翻天覆地的变化。 谈到NGS,我们首先想到的是新的基因组,新技术,新发现。 而现在,我们又一切以“转化医学”为核心。 站在前人的肩膀上,我们进入了下一代测序新的领域。 NGS,不仅仅是为了发现新基因,还将被引人临床应用。 在人类分子遗传学的最新一期的审查讨论中,从临床医生的角度来阐述NGS功能基因组研究进展。 在这里面,从大规模癌症基因组学的努力(如癌症基因组图谱的绘制)到如何翻译庞大的数据库,一系列的重大挑战摆在我们。

|
声明:
1、凡本网注明“来源:小桔灯网”的所有作品,均为本网合法拥有版权或有权使用的作品,转载需联系授权。
2、凡本网注明“来源:XXX(非小桔灯网)”的作品,均转载自其它媒体,转载目的在于传递更多信息,并不代表本网赞同其观点和对其真实性负责。其版权归原作者所有,如有侵权请联系删除。
3、所有再转载者需自行获得原作者授权并注明来源。