立即注册找回密码

QQ登录

只需一步,快速开始

微信登录

微信扫一扫,快速登录

搜索
小桔灯网 门户 资讯中心 人工智能 查看内容

人工智能商业化应用十大趋势

2019-6-26 10:20| 编辑: 面气灵| 查看: 3854| 评论: 0|来源: 博鳌亚洲论坛

摘要: 人工智能将提升社会劳动生产率,特别是在有效降低劳动成本、优化产品和服务、创造新市场和就业等方面为人类的生产和生活带来革命性的转变。全球范围内越来越多的政府和企业组织逐渐认识到人工智能在经济和战略上的重 ...


人工智能将提升社会劳动生产率,特别是在有效降低劳动成本、优化产品和服务、创造新市场和就业等方面为人类的生产和生活带来革命性的转变。全球范围内越来越多的政府和企业组织逐渐认识到人工智能在经济和战略上的重要性,并从国家战略和商业活动上涉足人工智能。据Gartner预测,到2025年全球人工智能市场规模将超过5万亿美元。

自1956年初次面世以来,人工智能的发展进程历经了半个多世纪的起伏更迭。随着时间推移,人工智能技术在过去5-10年快速发展并再次迎来爆发。自2015年开始的这次爆发式增长不同于以往,新时代的人工智能开始进入商业化应用。

中国人工智能产业发展迅速,已成为人工智能发展最迅速的国家之一,2018年中国人工智能市场规模位于全球第一梯队。其背后的驱动力主要来自计算力的显著提升、多方位的政策支持、大规模多频次的投资以及用户对智能化生活的需求。

中国人工智能发展明显区别于其他国家的一点在于其应用十分广泛,已经在众多领域进行开发与应用,并作为底层基础技术对原有技术进行优化,使其更加智能化,满足不同用户的个性化需求,因而该技术将对传统各行业生态圈产生影响。


研究结合行业深度观察和代表性企业访谈,发现中国人工智能商业化应用发展具备以下十大特点及趋势:

一、技术能力方面,中国企业价值链布局侧重技术层和应用层,对需要长周期的基础层关注度较小。

人工智能产业链分为基础层(芯片、算法框架)、技术层(计算机视觉、自然语义理解、语音识别、机器学习)和应用层(垂直行业及精确场景)。中国企业布局比较偏好技术相对成熟、应用场景清晰的领域,对芯片关注度小。瞄准AI专用芯片或将为中国企业另辟蹊径。

二、科技巨头生态链博弈正在展开,创业企业则积极发力垂直行业解决方案,深耕巨头的数据洼地,打造护城河。

科技巨头构建生态链,已经占据基础设施和技术优势。创业企业仅靠技术输出将很难与巨头抗衡,更多的创业企业将发力深耕巨头的数据洼地(金融、政府事务、医疗、交通、制造业等),切入行业痛点,提供解决方案,探索商业模式。

三、政策与资本双重驱动推动人工智能产业区域间竞赛,北上深领跑全国。

京津冀、珠三角、长三角以及西部川渝地区成为人工智能企业聚集地区。北京、上海、深圳牢牢占据人工智能城市实力第一梯队的位置,广州的大型企业与初创企业数量较少,杭州主要依靠阿里巴巴,因而属于第二梯队,重庆则受到技术与人才基础限制处于第三梯队。

四、各地政府以建设产业园的方式发挥人工智能产业在推动新旧动能转换中的作用。

人工智能产业园呈现多点开花、依托原有高科技产业园以及与原有园区企业产生联动效应的特点。但由于建设速度过快,园区也出现了空心化与人才缺口的问题。

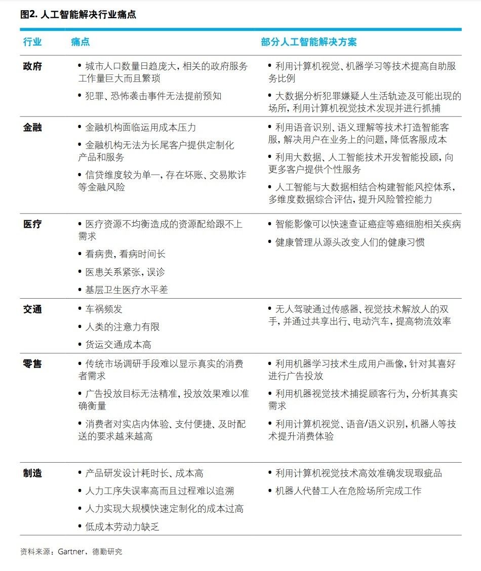
五、在数字政府领域,政府端是目前人工智能切入智慧政务和公共安全应用场景的主要渠道,早期进入的企业逐步建立行业壁垒,未来需要解决数据割裂问题以获得长足发展。

各地政府的工作内容及目标有所差异,因而企业提供的解决方案并非是完全标准化的,需要根据实际情况进行定制化服务。由于政府一般对于合作企业要求较高,行业进入门槛提高,强者恒强趋势明显。

六、在金融领域,人工智能的应用最为深入,应用场景逐步由以交易安全为主向变革金融经营全过程扩展。

传统金融机构与科技企业进行合作推进人工智能在金融行业的应用,改变了金融服务行业的规则,提升金融机构商业效能,在向长尾客户提供定制化产品的同时降低金融风险。


图片来源:PEXELS

七、在医疗领域,人工智能应用发展快速,但急需建立标准化的人工智能产品市场准入机制并加强医疗数据库的建设。

人工智能的出现将帮助医疗行业解决医疗资源的短缺和分配不均的众多民生问题。但由于关乎人的生命健康,医疗又是一个受管制较严的行业。人工智能能否如预期广泛应用,还将取决于产品商业化过程中如何制定医疗和数据监管标准。

八、在出行领域,以无人驾驶技术为主导的汽车行业将迎来产业链的革新。

传统车企的生产、渠道和销售模式将被新兴的商业模式所替代。新兴的无人驾驶解决方案技术公司和传统车企的行业边界将被打破。随着共享汽车概念的兴起。无人驾驶技术下的共享出行将替代传统的私家车的概念。随着无人驾驶行业的规范和标准的制定,将衍生出更加安全和快捷的无人货运和物流等新兴的行业。

九、在制造业领域,人工智能的应用潜力被低估,优质数据资源未被充分利用。

制造业专业性强,解决方案的复杂性和定制化要求高,所以人工智能目前主要应用在产品质检分拣和预测性维护等易于复制和推广的领域。然而,生产设备产生的大量可靠、稳定、持续更新的数据尚未被充分利用,这些数据可以为人工智能公司提供优质的机器学习样本,解决制造过程中的实际问题。


图片来源:PEXELS

十、在零售领域,应用场景从个别走向聚合,传统零售企业与创业企业结成伙伴关系,围绕人、货、场、链搭建应用场景。

人工智能在各个零售环节多点开花,应用场景碎片化并进入大规模实验期。传统零售企业开始布局人工智能,将与科技巨头在应用大数据和人工智能领域同台竞技,意味着零售商将更加积极与创业公司建立伙伴关系。


尽管中国人工智能技术的发展处于世界领先地位,但我们也应清晰的认识到中国处于人工智能发展初期,虽然在部分技术和快速应用上具备了一定的竞争力,但是基础层技术的薄弱仍然是牵制中国人工智能发展的关键制约因素,同时还面临标准落地难、法律法规不完善以及人才缺乏的挑战。


本文摘自《博鳌亚洲论坛2019年年会会前报告》

本文件表达的观点并非一定反映博鳌亚洲论坛、德勤会计师事务所和地区政府部门的观点和政策


声明:
1、凡本网注明“来源:小桔灯网”的所有作品,均为本网合法拥有版权或有权使用的作品,转载需联系授权。
2、凡本网注明“来源:XXX(非小桔灯网)”的作品,均转载自其它媒体,转载目的在于传递更多信息,并不代表本网赞同其观点和对其真实性负责。其版权归原作者所有,如有侵权请联系删除。
3、所有再转载者需自行获得原作者授权并注明来源。

最新评论

关闭

官方推荐 上一条 /3 下一条

客服中心 搜索 洽谈合作
返回顶部