圣美Liquidbiopsy®
自动化CTC富集分离系统
捕获判读HER2阳性乳腺癌细胞能力
获国际认可
2018年11月,圣美生物(粤港澳液态活检联合研究中心)与临床研究者共同合作开展的关于循环肿瘤细胞 HER2过度表达判读标准的研究,被乳腺癌临床医学专业领域SCI杂志《Clinical Breast Cancer》接收,表明Liquidbiopsy®自动化细胞富集分离系统、乳腺癌特异混合抗体捕获HER2阳性乳腺癌细胞的能力以及由圣美公司自主研发的CTC HER2过度表达检测标准获国际专家认可。
组织HER2检测有局限
乳腺癌是全球女性中排名第一的恶性肿瘤,HER2阳性乳腺癌患者比例超过20%。HER2阳性乳腺癌患者转移风险高、存活时间短,因此评估患者体内肿瘤细胞的HER2表达,对医生选择和调整治疗方案至关重要。
已有证据表明,乳腺癌患者的HER2表达情况会在治疗过程中发生改变,而目前临床上针对HER2的检测主要依靠穿刺活检和术后病理活检,考虑到肿瘤的时间和空间异质性问题,组织病理活检难以满足乳腺癌治疗全病程管理的需要,临床上需要合适的样本检测方法作为组织学检测的补充。
利用循环肿瘤细胞进行肿瘤分子分型
基于循环肿瘤细胞(circulating tumor cell, CTC)的液态活检技术可以作为组织病理学检查的有力补充。目前的CTC检测技术主要依靠对EpCAM单一抗体对细胞进行捕获之后,进行后续的分子检测。而目前对CTC的分子检测尚未有成熟的检测方法和判读标准。
圣美生物的Liquidbiopsy®自动化细胞富集分离系统,利用乳腺癌特异混合抗体在血液中进行全自动化富集分离HER2阳性的乳腺癌细胞,并对HER2表达进行判读,为乳腺癌临床诊疗提供了一个新的肿瘤标志物,对乳腺癌的用药指导和复发监测都有重要意义。
工作设备
研究成果展示
HER2阳性乳腺癌细胞判读方法的建立
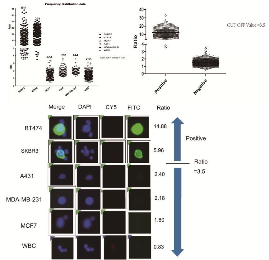
研究者先利用5种乳腺癌细胞系BT474、SKBR3、A431、MCF7及MDA-MB-231建立判读标准。其中BT474、SKBR3定义为HER2阳性的肿瘤细胞,而A431、MCF7及MDA-MB-231作为阴性对照。通过免疫荧光检测后,根据对不同细胞系得到的HER2与CD45荧光值之比进行分析,利用ROC曲线分析及约登指数(Youden index)得出最佳的cutoff值,建立起一个基于循环肿瘤细胞的HER2阳性判读标准,其敏感度与特异性都高达99%。
该方法的建立依托于圣美生物的Liquidbiopsy®自动化细胞富集分离系统,该系统实现了在血液中进行全自动化富集分离HER2阳性CTC并保证了高效的白细胞清除率,是该判读方法的技术基础。目前,该自动化细胞富集分离系统和HER2阳性CTC判读方法都已经成功获得国家发明专利授权。
临床样本验证
本研究采用前瞻性设计和回顾性分析,共纳入71例经病理确诊的乳腺癌患者,每位患者提供5毫升外周血作为检测样本,通过卡方检验分析HER2阳性CTC数目与患者肿瘤情况的相关性,包括患者的年龄、是否发生癌转移、雌激素受体、孕激素受体、检测前是否接受治疗及组织HER2状态。
临床研究结果显示
1. 转移性乳腺癌患者检出HER2阳性CTC的概率更高,数量更多。
转移性乳腺癌患者相比无转移患者,HER2阳性CTC的检出率(count≥1)更高(86.4% V.S. 18.4%,P<0.01),差别具有统计学意义。这也提示我们,即使只检出一个HER2阳性CTC,也可能存在癌症转移风险。当HER2阳性CTC≥3个时差异更加明显(M1 V.S. M0,36.4% V.S.2.0%,P<0.01)。
2.组织HER2阴性的乳腺癌患者也存在HER2阳性CTC。
在40例组织HER2阴性的患者血样中,有14例(35%)检出1~2个HER2阳性CTC,但检出大于3个的仅有1例(P<0.01,且该患者为转移性乳腺癌)。肿瘤组织的分子检测存在异质性,在乳腺穿刺取样时更加明显。组织与CTC的HER2过度表达情况应该互为补充,为临床诊疗提供更合理、全面的指导。
3. 该技术在不同分期的乳腺癌患者外周血样本中都捕获到了HER2阳性CTC。
在早期未经治疗的HER2阳性乳腺癌患者中,也体现了优秀的捕获效率。这也是HER2阳性CTC计数作为乳腺癌新辅助治疗用药指导的技术基础之一。
HER2阳性CTC细胞的研究展望
该技术优势在于对肿瘤的长期监测,可以实现随着治疗进程多次检测,微创而对患者伤害极小,是目前诊疗手段的有力补充。尤其在乳腺癌(新)辅助治疗领域,能够及时反映抗HER2治疗效果,以调整用药方案。此外,针对组织检测HER2阴性而检出HER2阳性CTC的乳腺癌患者,研究使用抗HER2靶向药物联合化疗对比一般化疗的获益比率,也是接下来重要的研究方向。
圣美生物是全球率先推出直接捕获带有药物敏感突变循环肿瘤细胞技术的公司之一,该技术可以在不同靶点上灵活切换,以应对不同肿瘤的诊治需求。
圣美生物也将继续与临床专家携手,提供更精准更灵敏检测工具,一起探索更科学的肿瘤液态活检临床应用。
整理:小桔灯网



















/3 



浙公网安备33010802005999号


