立即注册找回密码

QQ登录

只需一步,快速开始

微信登录

微信扫一扫,快速登录

搜索
小桔灯网 门户 资讯中心 精准医疗 查看内容

2016年精准医疗发展情况及发展潜力分析

2016-12-19 23:53| 编辑: 小桔灯网| 查看: 2912| 评论: 0|来源: 医江湖

摘要: 精准医疗(Precision Medicine)是一种将个人基因、环境与生活习惯差异考虑在内的疾病预防与处置的新兴方法。2015年1月20日,美国总统奥巴马在国情咨文中提出“精准医学计划”,希望精准医学可以引领一个医学新时代 ...

精准医疗(Precision Medicine)是一种将个人基因、环境与生活习惯差异考虑在内的疾病预防与处置的新兴方法。2015年1月20日,美国总统奥巴马在国情咨文中提出“精准医学计划”,希望精准医学可以引领一个医学新时代。

    精准医疗又称为个性化医疗,它是根据个体基因特征、环境以及生活习惯,为病人量身设计出最佳治疗方案,以期达到治疗效果最大化和副作用最小化的一种定制医疗模式。

    根据BBCResearch的预测,2018年全球基因测序市场规模将达117亿美元,未来四年年复合增速将达21%。全球精准医疗市场从2005年的187亿美元增长到2015年的585亿美元,年复合增速12%,预计2015-2020年全球精准医疗市场规模增速达15%,为医药行业增速的3-4倍,2020年全球精准医疗市场规模将达1023亿美元。

全球基因测序市场规模

640.webp.jpg

全球精准医疗市场规模

640.webp (1).jpg

    一、精准医疗在美国

    2015年1月,美国总统奥巴马在国情咨文演讲中谈到"人类基因组计划"所取得的成果,并宣布了新的项目——精准医疗计划。一时间,"精准医疗"成为覆盖全球的热门话题,并引得医药健康产业市场风声云涌,国内外的医药巨头纷纷抢滩精准医疗。可以预见,精准医疗大数据、个人基因测序的普及化正带来全球健康产业大变革。

美国2.15亿的精准医疗计划

640 (10).jpg

    二、精准医疗在中国

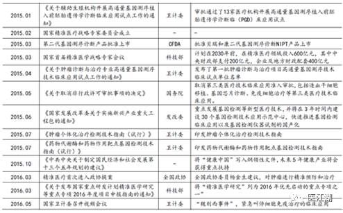
    中国早在20世纪初就开始关注精准医学,于2006年首次提出“精准外科”的概念。2014年以后,CFDA等机构批准高通量测序在NPIT、PDG等生育健康领域的临床应用试点。2015年,首届精准医疗战略专家委员会成立,计划在2030年前我国精准医疗领域投入600亿元。同年,高通量测序技术得到在肿瘤诊断和治疗上的临床试点,提振分子靶向药物研发生产。5月,国家发改委发文取消第三类医疗技术临床应用准入审批,干细胞、基因芯片、细胞免疫治疗等细分领域得到快速发展。10月,精准医疗被列入“十三五规划”重点发展项目。2016年“魏则西事件”将免疫细胞疗法推向公众视野,卫计委紧急叫停细胞免疫疗法的临床应用,更加严格监管措施和相应行业标准将配套产业发展,并推动产业以更健康的方式前行。

精准医疗在中国的发展历程

640 (11).jpg

    2015年1月20日,美国总统奥巴马在国情咨文演讲中启动精准医疗计划。一期投入2.15亿美元。奥巴马“精准医疗”计划的第一步是希望招募100万名志愿者进行基因组测序。

    精准医疗计划将推动精准医疗向临床实践提供科学依据。

    2015年2月,习近平总书记批示科技部和国家卫生计生委,要求国家成立中国精准医疗战略专家组,共19位专家组成了国家精准医疗战略专家委员会。

    2015年3月11日,科技部召开国家首次精准医学战略专家会议,并决定在2030年前政府将在精准医疗领域投入600亿元,其中中央财政支付200亿元,企业和地方财政配套400亿元。

    2015年12月11日,“中国个体化用药-精准医学科学产业联盟“在上海正式成立,标志着我国首个精准医疗领域的产学研一体化联盟正式组建。上海交通大学贺林院士将担任联盟理事会首任理事长,中南大学周宏灏院士将担任副理事长,西北大学陈超副校长将担任副理事长并兼任秘书长,国家精准医疗战略专家组成成员詹启敏院士也受邀担任副理事长。联盟首届秘书处设在位于西安的国家微检测系统工程技术研究中心。

640 (12).jpg

    精准医疗作为下一代诊疗技术,较传统诊疗方法有很大的技术优势。相比传统诊疗手段,精准医疗具有精准性和便捷性,一方面通过基因测序可以找出癌症的突变基因,从而迅速确定对症药物,省去患者尝试各种治疗方法的时间,提升治疗效果;另一方面,基因测序只需要患者的血液甚至唾液,无需传统的病理切片,可以减少诊断过程中对患者身体的损伤。可以预见,精准医疗技术的出现,将显著改善癌症患者的诊疗体验和诊疗效果,发展潜力大。

 
声明:
1、凡本网注明“来源:小桔灯网”的所有作品,均为本网合法拥有版权或有权使用的作品,转载需联系授权。
2、凡本网注明“来源:XXX(非小桔灯网)”的作品,均转载自其它媒体,转载目的在于传递更多信息,并不代表本网赞同其观点和对其真实性负责。其版权归原作者所有,如有侵权请联系删除。
3、所有再转载者需自行获得原作者授权并注明来源。

最新评论

关闭

官方推荐 上一条 /3 下一条

客服中心 搜索 洽谈合作
返回顶部