立即注册找回密码

QQ登录

只需一步,快速开始

微信登录

微信扫一扫,快速登录

搜索
小桔灯网 门户 资讯中心 政府动态 查看内容

河北省二类医疗器械注册收费标准出台!

2016-11-15 00:00| 编辑: 小桔灯网| 查看: 2453| 评论: 0|来源: 小桔灯网整理

摘要: 2016年11月11日,河北省物价局、河北省财政厅出台了《关于核定我省药品及医疗器械产品注册费收费标准的复函》(冀价行收﹝2016﹞210号)的文件,文件列出了河北省药品和医疗器械产品的注册收费标准。至此国内已有12 ...

233926cimg0y9bankip0ni.jpg.thumb.jpg



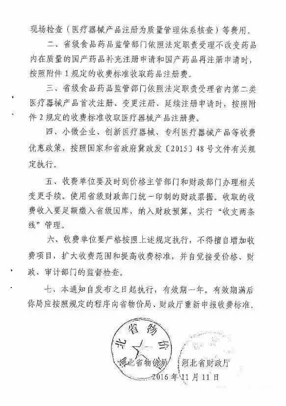
2016年11月11日,河北省物价局、河北省财政厅出台了《关于核定我省药品及医疗器械产品注册费收费标准的复函》(冀价行收﹝2016210号)的文件,文件列出了河北省药品和医疗器械产品的注册收费标准。至此国内已有12个省份开始收费。


小结:截止发稿,国内医疗器械产品已收费情况如下:



QQ图片20161115222518.png



原文如下:

640.webp.jpg

640.webp (1).jpg

640.webp (2).jpg

640.webp (3).jpg

 

声明:
1、凡本网注明“来源:小桔灯网”的所有作品,均为本网合法拥有版权或有权使用的作品,转载需联系授权。
2、凡本网注明“来源:XXX(非小桔灯网)”的作品,均转载自其它媒体,转载目的在于传递更多信息,并不代表本网赞同其观点和对其真实性负责。其版权归原作者所有,如有侵权请联系删除。
3、所有再转载者需自行获得原作者授权并注明来源。

最新评论

关闭

官方推荐 上一条 /3 下一条

客服中心 搜索 洽谈合作
返回顶部