立即注册找回密码

QQ登录

只需一步,快速开始

微信登录

微信扫一扫,快速登录

搜索
小桔灯网 门户 资讯中心 专栏文章 产品经理 查看内容

【独家】IVD产品经理展望<系列三>:儿童重症监护室

2016-11-6 00:00| 编辑: 小桔灯网| 查看: 3421| 评论: 0|来源: 小桔灯网 作者:纳兰洛洛

摘要: 提到ICU很多人并不陌生,ICU(Intensive Care Unit的缩写)即重症加强护理病房。ICU把危重病人集中起来,在人力、物力和技术上给予最佳保障,以期得到良好的救治效果。 ICU设有中心监护站,直接观察所有监护的病床 ...

提到ICU很多人并不陌生,ICU(Intensive Care Unit的缩写)即重症加强护理病房。ICU把危重病人集中起来,在人力、物力和技术上给予最佳保障,以期得到良好的救治效果。

ICU设有中心监护站,直接观察所有监护的病床。每个病床占面积较宽,床位间用玻璃或布帘相隔。ICU的设备必须配有床边监护仪、中心监护仪、多功能呼吸治疗机、麻醉机、心电图机、除颤仪、起搏器、输液泵、微量注射器、气管插管及气管切开所需急救器材。

但是提到PICU,有很多人就会陌生起来了。

PICU即儿科重症监护室,是为危重症患儿的强化医疗需要而集中必要的人员和设备所形成的的医疗组形式。

PICU包括四个要素:
1. 危重症患儿
2. 受过专门训练和富于经验的医护人员
3. 完备的临床生理学监测和抢救治疗设施
4. 严格科学的管理

2005复旦大学附属儿科医院引入了《美国PICU入出院指南的概念和解读》,发表于《小儿急救医学》2005年12月第12卷第5期。首次在文献刊登儿科专用ICU病房及出入院的标准。
11.png
12.png
13.png

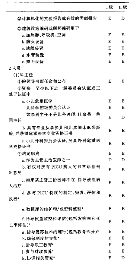
2006复旦大学附属儿科医院引入了《美国儿科重症监护病房分级指南》发表于《小儿急救医学》2006年2月第13卷第1期。刊登了PICU建立的人力、物力、病房分级等知识。
14.png
15.png
16.png
17.png
18.png
19.png
20.png
21.png
22.png
23.png
24.png
25.png
26.png
27.png

2009卫生部颁布指导性文件《重症医学科建设与管理指南(试行)》,2010年儿童重症医学进入首批国家临床重点专科项目。
此时我国儿科重症监护病房PICU成立了三个全国性儿科急救专业学组,即中华医学会急诊医学分会儿科学组、中华医学会儿科医学分会急救学组和中国医师协会儿童重症专家委员会。

2016《中华儿科杂志》2016年1月第54卷第1期发表了《中国儿童重症监护病房分级建议与管理的建议》 ,此为中华医学会急诊医学分会儿科学组、中华医学会儿科医学分会急救学组和中国医师协会儿童重症专家委员会联合发布。

关于PICU对全国各(市、州、盟)级及其以上行政区域要求如下:
1. 根据医院实际需要和区域卫生规划,PICU管理模式可以是属于儿科领导的儿童重症病区或属于医院直接领导的儿童重症医学(pediatric critical care medicine.PCCM),但其病房形式都应为设有独立护理站的医疗护理单元。与其他病室共用护理站的儿科重症患儿病房为儿童特别护理病室,不属于PICU的范围。

2. 依据PICU本身提供体外生命支持包括器官功能监测、维护和替代技术的条件与能力和所在医院提供系统的诊断治疗技术支撑的条件与能力,PICU分为3个级别。
(1)I级:为初级PICU,各地(市、州、盟)级区域内至少应有1家医疗单位设有不低于I级的PICU。PICU及所在医院应具有开展器官功能基本监测和支持、常规呼吸支持和儿童医学主要专科诊断治疗、儿外科普通手术的技术条件与能力;承担救治危重程度相对较低的重症患儿的任务。
(2)II级:为高级PICU,省(市、自治区)级区域内至少应有1家医疗单位设有不低于Ⅱ级的PICU。PICU及所在医院在I级PICU的条件与能力的基础上,具有开展有创器官功能监测和除体外膜肺氧合(ECMO)之外的器官功能替代、儿童医学大多数专科诊断治疗和儿外科大、中型手术的技术条件与能力;承担救治病情复杂和严重的重症患儿的任务。
(3)Ⅲ级:为特级PICU,国家级中心城市至少应有1家医疗单位设有Ⅲ级的PICU。PICU所在医院在具有Ⅱ级PICU的条件与能力的基础上,具备开展高级体外生命支持技术的条件与能力;承担病情极为疑难、复杂和严重的重症患儿救治任务,并胜任国内PCCM理论和技术创新任务。
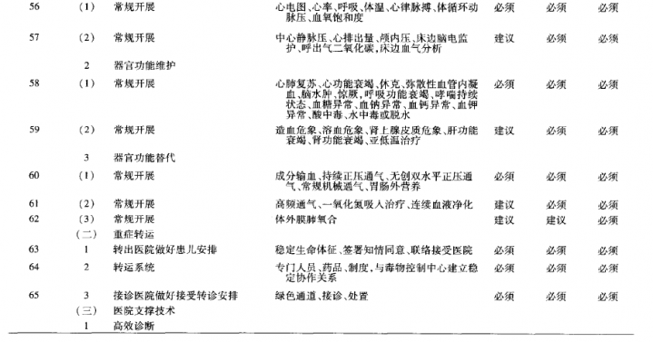
3. 医院应按照本建议要求具备的技术能力为PICU提供相关技术支撑的资源(表1)。医院其他科室或部门具备的资源,应通过健全协作机制来保证有效利用;医院其他科室或部门未能具备的资源,则应在PICU内建立或补充齐全,以确保全面开展本级PICU应具备的以及医院应该提供支撑的技术项目,形成质量可靠的为重症儿童提供医疗护理服务的技术系统。
28.png
29.png
30.png
31.png
32.png

PICU收治范围及标准:
1.急性、可逆、已经危及生命的器官功能不全,经过PICU的严密监护和加强治疗短期内可能得到康复的患儿
2.存在各种高危因素,具有潜在生命危险,经过PICU严密的监护和及时有效治疗可能减少死亡风险的患儿。
3.在慢性器官功能不全的基础上,出现急性加重且危及生命,经过PICU的严密监护和治疗可能恢复到原来状态的患儿。
4.慢性消耗性疾病的终末状态、不可逆性疾病和不能从PICU的监护治疗中获得益处的患儿,一般不是PICU的收治范围。
5.《传染病防治法》规定的甲类传染病以及按甲类传染病处理的疾病,应收入指定的医疗机构或医疗护理区域。

PICU专科医师的理论知识规范:
1.儿童整体及系统器官发育规律;
2.心脏骤停;
3.休克
4.呼吸功能衰竭;
5.心功能不全;
6.肺动脉高压;
7.严重心律失常;
8.急性肾功能不全;
9.中枢神经系统功能障碍;
10.严重功能障碍;
11.胃肠功能障碍与消化道大出血;
12.急性凝血功能障碍;
13.严重内分泌与代谢紊乱;
14.水电解质与酸碱平衡紊乱;
15.肠内与肠外营养支持;
16.镇静与镇痛;
17.脓毒症和多器官功能障碍综合征;
18.免疫功能紊乱;
19.院内感染控制;
20.儿科疾病危重程度评估。

PICU能给IVD市场带来什么契机呢?
1.72小时建议完成的细菌培养,染色体,基因,血液、尿液质谱分析,药代动力学。
这里面就包含了几个IVD产品发展的方向:
1)细菌培养和真菌试验,一如小编上一期关于PCT,G试验和GM试验的分析。
2)血液、尿液质谱分析的确定,比如正逐渐热门的新生儿遗传代谢病(串联质谱法)
3)药代动力学,一如质谱法检测儿童血液药物浓度残留。

2. 心肺复苏,心功能衰竭,休克,弥散性血管内凝,血、脑水肿、惊厥,呼吸功能衰竭,哮喘持续状态,血糖异常,血钠异常,血钙异常,血钾异常,酸中毒,水中毒或脱水。
这里面就包含了几个IVD产品发展的方向:
1)心功能衰竭+呼吸功能衰竭的早期筛查试剂和仪器,推荐免疫荧光法。
2)弥漫性血管内凝的凝血相关试剂盒仪器。
3)哮喘持续状态

能引起哮喘持续状态的检测指标有:
(1)中性粒细胞胞浆抗体ANCA引起的系统性血管炎导至的儿童呼吸困难,呈现哮喘症状。
在系统性血管炎下面的分支里面,6个月以上男童好伐的川崎病也是类似哮喘状态,伴随红斑、高热、嘴角破裂、皮肤起皮脱落,CRP数值常>50,免疫球蛋白全部升高,淋巴细胞亚群紊乱
川崎病最终确诊一般是WBC和CRP提示细菌感染,心超发现有冠心病征兆,便可诊断。
(2)  巨细胞病毒、腺病毒、呼吸道合胞病毒、鼻病毒、柯萨奇病毒、结核杆菌感染引起的呼吸不畅。该项需要检测呼吸道病毒抗体或抗原、并检测IgE抗体。
(3)  特发性含铁血黄素沉着症,需要进行血涂片、骨髓涂片、血清铁、铁蛋白、免疫球蛋白及补体的检测。
(4)  多发性肌炎引起的长期发热并且抗生素治疗无效,腹痛,呼吸不畅,类哮喘反应。血常规提示处于感染状态,需要进行ENA检测、伤寒排除、大便隐血等。
(5)  过敏性鼻炎。过敏原筛查。
PICU是一个新兴的重症病房,它所配备的人员、设备、试剂及理论学科也在不断的更新中,愿我们产品经理们一起努力,发掘更多PICU的市场机会点。

 
声明:
1、凡本网注明“来源:小桔灯网”的所有作品,均为本网合法拥有版权或有权使用的作品,转载需联系授权。
2、凡本网注明“来源:XXX(非小桔灯网)”的作品,均转载自其它媒体,转载目的在于传递更多信息,并不代表本网赞同其观点和对其真实性负责。其版权归原作者所有,如有侵权请联系删除。
3、所有再转载者需自行获得原作者授权并注明来源。

最新评论

关闭

官方推荐 上一条 /3 下一条

客服中心 搜索 洽谈合作
返回顶部