
作为IVD的产品经理经常使用很多工具用于市场开发和产品上量,但是能贯通门诊、住院、门诊复查的工具却不多,今天小编给大家推荐一个:临床路径。
什么叫做临床路径? 临床路径(Clinical pathway)是指针对某一疾病建立一套标准化治疗模式与治疗程序,是一个有关临床治疗的综合模式,以循证医学证据和指南为指导来促进治疗组织和疾病管理的方法,最终起到规范医疗行为,减少变异,降低成本,提高质量的作用。相对于指南来说,其内容更简洁,易读、适用于多学科多部门具体操作,是针对特定疾病的诊疗流程、注重治疗过程中各专科间的协同性、注重治疗的结果、注重时间性。
临床路径在国家政策中是一个什么样的位置? 中华人民共和国国家卫生和计划生育委员会 1.印发试点方案。 2.各试点省份省级卫生行政部门将本辖区试点医院名单和各试点医院拟承担临床路径试点专业报卫生部审定。 3.卫生部召开临床路径管理试点工作会议和培训会。 4.各试点省份省级卫生行政部门和试点医院制订具体试点实施方案。 中华人民共和国国家卫生和计划生育委员会发文针对临床路径对于以下的肯定:卫医政发〔2012〕65号——各省、自治区、直辖市卫生厅局,新疆生产建设兵团卫生局:2009年-2011年,我部开展了临床路径管理试点工作,各地积极开展试点,临床路径管理工作取得良好成效。“十二五”期间,各地要继续按照我部有关要求,加大临床路径管理工作推进力度,取得明显成效。各医院要在我部印发的相关病种临床路径基础上,依据《临床诊疗指南》、《临床技术操作规范》、《国家基本药物目录》和《国家处方集》等规范性文件,进一步细化各病种临床路径,优化诊疗流程,明确治疗药物,限定使用的耗材,确定入、出院标准。对于同一疾病诊疗方案差异较大的,可以根据疾病的特点,进一步制订并细化各诊疗方案的分路径。
临床路径在医院管理层中是一个什么样的位置? ⑴院长召集各科室主任讨论推展的可行性 临床路径作为一种新的临床服务模式要进入医院,必须首先让参与人员有一个清楚的认识,所以医院的院长首先要召集各科室主任开会研究,以便于大家对临床路径有充分的了解,从而能够更好的明白各自科室的责任,并能了解各科室的实际困难与需要。 ⑵选择临床路径 病人的来源会影响到临床路径的实施,因此临床路径的病种选择,需要考虑到以下几点: ①医院的特长; ②医生的擅长 ③已经开展的临床路径的医院的结果与经验; ④付费者的承受能力; ⑤整体护理的开展情况; ⑥系统化贯彻护理程序的情况; ⑦护理人员实施护理程序的能力以及对预防结果的理解等; ⑧参与人员的医德和素质; ⑨即专业水平和沟通协调能力等。 ⑶推行临床路径的人员组成及其职责 ①成立临床路径管理委员会; ②成员包括院长; ③院长助理、医疗质量管理小组、医务处、护理部、临床科室、辅助科室及行政后勤等科室的负责人等。 ⑷确立人员职责 A:实施临床路径时医生的职责是 · 决定病人进入或退出临床路径; · 执行临床路径表上的治疗项目; · 评估进度; · 分析变异。 B:实施临床路径时护士的职责是 · 病人入院后立即通知个案管理者; · 执行临床路径表上的护理项目; 有变异时及时与医生讨论。 同时应确立临床路径管理委员会、总务处、药剂科、物价组等职责。
临床路径在的主要功能是什么? 1、路径管理与维护 主要用于对临床路径信息的维护,路径流程图的配置,路径进入条件配置和路径审核。 2、病区一览 主要用于查询病区的患者,对引入路径的患者执行路径。 3、患者模块 用于查看患者信息,病人信息维护,病史信息维护,入径评估,路径执行,查看路径执行情况,路径总结。查询某一患者的基本信息和路径执行和医嘱信息,打印医嘱信息等。 4、医生执行模块 主要用于医生下医嘱,检查检验申请,营养膳食等路径的执行。 5、护理执行模块 主要用于护士执行医嘱,执行护理,填写护理记录单。 6、质控中心 主要用于查询病人住院费用超标信息,病历超时信息,病人中途退出信息,病人强制入径信息等,异常情况质控人员提交问题,并对异常问题进行审核,以及强大的变异分析。 7、变异与护理 主要用于变异原因编码的维护和护理信息的维护。 8、报表统计 主要用于统计各类报表信息并打印,特别是路径自学习功能的报表分析。 9、药品咨询 主要用于药品信息的查询和医学公式的计算。 10、用户中心 主要用于医生任务信息提醒,病历时限信息提醒,病历时限信息警告,分管病人检验报告数据显示,医生异常问题处理,分管病人列表等。 11、系统设置 主要用于系统功能模块管理,用户分配角色,角色分配功能模块,路径维护,检查项信息维护。 12、数据接口 可与任何第三方公司的HIS、EMR等系统进行数据对接。
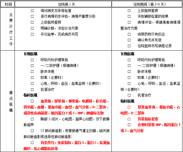
今天小编给大家分享一个《肺血栓栓塞症临床路径》
肺血栓栓塞病临床路径主要讲了些什么呢?——住院流程 根据《临床诊疗指南-呼吸病学分册》(中华医学会编著,人民卫生出版社,2009年),《肺血栓栓塞症的诊断与治疗指南(草案)》(中华医学会呼吸病学分会,2001年),《基于循证医学的抗栓治疗与血栓预防临床实践指南》(美国胸科医师学院,2012年),《急性肺栓塞诊断和处理指南》(欧洲心脏病学会,2014年): 1. 存在肺血栓栓塞症和/或深静脉血栓形成的危险因素:如手术、骨折、创伤、卧床、感染、恶性肿瘤等。 2. 临床表现可有呼吸困难、胸痛和咯血,重症患者可以出现晕厥、低血压、休克、甚或猝死等。
肺血栓栓塞病临床路径主要看点是哪些呢? 1. 肺血栓栓塞病住院时长:高危1-14天,中、低危7-10天。 2. 必须检查项目: (1)血常规、尿常规、便常规; (2)肝功能、肾功能、电解质、血气分析、血型、凝血功能、D-二聚体(D-dimer)、感染性疾病筛查(乙肝、丙肝、梅毒、艾滋病等); (3)肌钙蛋白T或I; (4)肿瘤标志物; (5)胸部X线片、心电图、超声心动图、双下肢静脉超声。 3. 根据患者病情,有条件的可选择:脑钠肽(BNP)、免疫指标(包括心磷脂抗体)、蛋白S、蛋白C、抗凝血酶Ⅲ等。 4. 复查项目: (1) 复查血常规、凝血功能; (2) 复查D-二聚体; (3) 复查心电图; (4) 异常指标复查; (5) 重症患者必要时复查BNP、肌钙蛋白T或I、血气分析。
这些信息怎么应用呢? 1. 根据住院习惯,估算同一检测项目在同一个病人身上的复检频率。
根据临床路径的提示,可以很好的看出,从入院第一天开始, 凝血功能、D-二聚体,第一天到第六天都有复查的频率,最大6次,最小3次。 BNP,TNI/TNT复查的频率最大6次,最小3次。 在入院之后,病人复查的套餐主要集中在凝血类项目、心衰项目、心肌损伤项目。 对于市场开发而言,BNP,TNI/TNT,D-二聚体增高的项目,符合入院指标或临床表征的,该项目单人次TEST数量会激增。 对市场供给而言,BNP,TNI/TNT,D-二聚体增高的项目最好报告时间一致,可以促使临床医生开出单人份套餐。
2. 根据出院和门诊复查制定配套的产品供给
根据出院前1-3天的临床路径,长期医嘱治疗,门诊复查的病人会在血凝、心肌损伤、心衰方面继续随访治疗和检测。 故而BNP,TNI/TNT,D-二聚体的套餐组合,门诊也是有一定的需要空间。
《2014年欧洲心脏病协会关于肺栓塞的诊治指南》中提出了住院评估:
从另外一个侧面也说明了,心肌损伤项目(TNI/TNT、FABP),心衰项目在肺栓塞疾病中是受关注和认可的。
【PS:更多临床路径的分析提炼请关注小桔灯网,小编会陆陆续续上传更多的临床路径提炼。】 |