立即注册找回密码

QQ登录

只需一步,快速开始

微信登录

微信扫一扫,快速登录

搜索
小桔灯网 门户 资讯中心 技术杂谈 查看内容

华大基因首席医官王威:无创产前检测技术(NIPT)应用与研究进展

2016-6-18 00:32| 编辑: 小桔灯网| 查看: 3164| 评论: 0|来源: 王威的博客 作者:华大基因首席医官王威博士

摘要: NIPT检测染色体微缺失微重复是近来热议焦点,美国妇产科医师学会(ACOG)不建议NIPT常规用于染色体微缺失综合征;国际产前诊断学会(ISPD)认为,检测应限于临床意义明确的严重表型类别,同时配套专业咨询;欧洲人类 ...

NIPT检测染色体微缺失微重复是近来热议焦点,美国妇产科医师学会(ACOG)不建议NIPT常规用于染色体微缺失综合征;国际产前诊断学会(ISPD)认为,检测应限于临床意义明确的严重表型类别,同时配套专业咨询;欧洲人类遗传学学会-美国人类遗传学学会(ESHG-ASHG)尚不推荐扩大NIPT检测适应证,但不否认其潜在价值。

NIPT检测单基因病相关应用包括:有医学指征的性别判断(如性连锁遗传疾病);排除父系遗传突变或新发突变(包括常染色体显性疾病、夫妇携带不同致病突变的常染色体隐性疾病);某些常染色体隐性疾病的明确诊断(主要适用于胎儿是复合杂合突变,即父母携带不同突变)。

目前,国际上对于母体血浆游离核酸的热点研究有游离DNA的甲基化测序、血浆游离RNA即转录组的测序等。

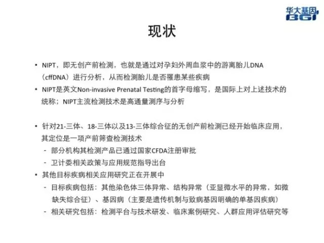
以下为华大基因首席医官王威博士演讲PPT:

 
声明:
1、凡本网注明“来源:小桔灯网”的所有作品,均为本网合法拥有版权或有权使用的作品,转载需联系授权。
2、凡本网注明“来源:XXX(非小桔灯网)”的作品,均转载自其它媒体,转载目的在于传递更多信息,并不代表本网赞同其观点和对其真实性负责。其版权归原作者所有,如有侵权请联系删除。
3、所有再转载者需自行获得原作者授权并注明来源。

最新评论

关闭

官方推荐 上一条 /3 下一条

客服中心 搜索 洽谈合作
返回顶部