立即注册找回密码

QQ登录

只需一步,快速开始

微信登录

微信扫一扫,快速登录

搜索
小桔灯网 门户 资讯中心 杂侃天下 查看内容

魏则西事件发酵,“医院靠合作买医疗设备”要被清查

2016-5-9 00:33| 编辑: 小桔灯网| 查看: 2203| 评论: 1|来源: 中国医疗器械

摘要: 大学生魏则西不幸身亡事件发生已一周,但仍在发酵。这一事件再次揭开了民营、公立医院的乱象,以及百度推广的商业伦理争议。而对医药行业来说,直接受到冲击的除了百亿细胞免疫疗法产业(魏则西身前使用的就是DC-CIK ...
大学生魏则西不幸身亡事件发生已一周,但仍在发酵。这一事件再次揭开了民营、公立医院的乱象,以及百度推广的商业伦理争议。而对医药行业来说,直接受到冲击的除了百亿细胞免疫疗法产业(魏则西身前使用的就是DC-CIK细胞治疗技术),还有与医院合作卖医疗设备,这一条在医疗器械行业里普遍存在的老路子,未来一段时间内或将不再好走。

卫计委发禁令,多地清查违规或变相出租科室

这几天,全国都在传播一条消息,就魏则西事件,国家卫计委召开了电视电话会议,要求各地立即自查和清理医疗机构违规或变相出租科室、违规开展医疗技术临床应用的情况,以及查处虚假医疗广告。

此消息已被证实为真。截止5月7日,上海、贵州、甘肃、海南、重庆等地均已展开或即将展开自查、清理工作。

清查对象包括“与其他个人或组织合作购置医疗设备”

卫计委网站上的通稿很简单,不过,据悉,针对科室外包问题,卫计委医政医管局在会上如此强调:各级卫生计生行政部门和医疗机构要以魏则西事件为戒, 充分认识出租承包科室问题的严重性,医疗机构要对本机构涉及对内实行经济独立核算、对外合作的科室、项目,或其他个人或者组织合作购置医疗设备的情况进行自查和清理。对于已经出租的、变相出租承包的或违规合作项目,必须立即取消或终止。

注意,卫计委提到的清查对象就包括,“医疗机构与其他个人或者组织合作购置医疗设备”的情况。

“科室出租”清查不是第一次了

魏则西事件引发了对科室出租的全国大清查,但实际上这事一点也不新鲜。

早在2005年,当时的卫生部就因为内蒙古等11个省份的13家医疗机构承租科室、开设“院中院”非法行医等问题,责成统一开展调查处理工作。

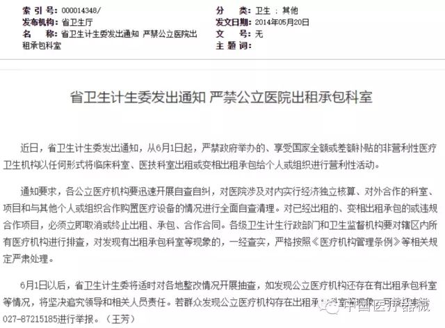
这些年,各地的针对性自查自纠活动也不少。比如下面这则,湖北省卫计委在2014年5月发出的通知。
640.webp.jpg

看其中的清查内容,与国家卫计委这次要求的一模一样。但效果如何,相信大家都明白。

这次具体咋落实?

海南省下发的《海南省卫生和计划生育委员会关于进一步规范医疗机构科室管理及医疗技术临床应用管理的通知》说的相对具体:

1、政府举办的非营利性医疗机构不得投资与其他组织合资合作设立非独立法人资格的营利性的“科室”“病区”“项目”“中心”。

已投资与其他组织合资合作举办营利性的“科室”“病区”“项目”“中心”的,应停办或经卫生计生行政和财政等部门批准转为独立法人单位。

2、各医疗机构要对本机构对外合作的科室、项目或者其他个人、组织和合作购置医疗设备的情况再进行一次彻底的自查和清理,对于已经出租的、变相出租承包或违规合作项目,必须立即取消和终止。

3、省卫计委直属医疗机构和其他公立医疗机构,要按照有关要求规范利用国有资产出租、所办经济实体和融资租赁等对外合作行为。

4、清查对象包括民营医疗机构。各市县卫生局要加强对辖区内医疗机构(包括民营医疗机构)的监督管理,组织对辖区内医疗机构进行全面清理和排查。

5、对存在出租承包、变相承包科室或违规开展合作问题的医疗机构,必须要求立即整改。同时按照《医疗机构管理条例》等相关规定严肃处理,落实责任追究制度。对于存在问题拒不整改或整改不到位的医疗机构,必须要坚持依法依规追究责任人和医院负责人的责任。

在海南省的清查范围内,不仅有医疗机构对外合作购置医疗设备,还有融资租赁行为,而后者最常见的就是大型医疗设备的融资租赁。可见,这次要查的不仅仅是科室外包,还是一次全面的对科室合作问题的梳理和排查。

械企“合作医疗”模式算违规吗?

对于哪些涉及到医疗设备的合作项目算违规,从已披露的各种消息中都还看不出来。

比如,一些医疗器械企业在做的“合作医疗模式”,企业以大型医疗设备及提供技术与支持服务作为投入,医疗机构投入场地、机房与医技人员,双方合作建立肿瘤诊疗科室或中心,按照约定的比例对设备产生的检查或治疗收入,进行分成。

还有,医疗设备的融资租赁,虽然年初的国务院文件已经鼓励医疗器械企业去探索,但是已有政策还是不明朗,规范的界限在哪儿呢?

对它们的定性,还有待于各地卫生计生部门的检查结果出炉。

不管怎样,科室出租是医疗行业的毒瘤,期待卫计委这次能真的重拳出击,把其整治掉。也期待着,监管部门能借此机会,让相关政策变得更明朗起来。

 

声明:
1、凡本网注明“来源:小桔灯网”的所有作品,均为本网合法拥有版权或有权使用的作品,转载需联系授权。
2、凡本网注明“来源:XXX(非小桔灯网)”的作品,均转载自其它媒体,转载目的在于传递更多信息,并不代表本网赞同其观点和对其真实性负责。其版权归原作者所有,如有侵权请联系删除。
3、所有再转载者需自行获得原作者授权并注明来源。
发表评论

最新评论

引用 zl32517761 2016-5-10 10:41
只能说上有政策,下有对策,官上的话听听就罢,除了一些自己露出马脚的,其他还是查不了,说白了摊上了算点背,摊不上的该怎么样还会怎么样,倒霉的永远是老百姓

查看全部评论(1)

关闭

官方推荐 上一条 /3 下一条

客服中心 搜索 洽谈合作
返回顶部