立即注册找回密码

QQ登录

只需一步,快速开始

微信登录

微信扫一扫,快速登录

搜索
小桔灯网 门户 资讯中心 市场观察 查看内容

长江证券CRO行业报告:欣欣向荣,强者恒强

2016-4-12 07:27| 编辑: 小桔灯网| 查看: 2529| 评论: 0|来源: 长江医讯微信 作者:刘舒畅团队

摘要: CRO,欣欣向荣的朝阳行业国际市场趋于成熟,国内市场方兴未艾CRO行业主要依靠承接大型制药企业的新药研发外包合同实现盈利,服务范围基本覆盖了新药研究与开发的各个阶段和领域,CRO企业主要被分为临床前与临床CRO两 ...
CRO,欣欣向荣的朝阳行业
国际市场趋于成熟,国内市场方兴未艾
CRO行业主要依靠承接大型制药企业的新药研发外包合同实现盈利,服务范围基本覆盖了新药研究与开发的各个阶段和领域,CRO企业主要被分为临床前与临床CRO两种类别。

2006年全球CRO市场总额196亿美元,2013年552亿美元,7年复合增长率15.94%,预计2015年全球市场超过700亿美元。中国CRO行业处于起步的阶段,增长迅速。2013年国内CRO市场总额220亿元,7年复合增长率32.93%,远高于国际市场同期增速。预计2015年中国CRO市场总额将超过350亿元。

但目前国内CRO市场基数小,中国仅占全球市场2%份额。目前全球CRO市场为美国和欧洲主导,最大的50家CRO企业大部分是美国和欧洲公司。前六位公司昆泰、科文斯、PPD、爱科恩(ICON)、Ominicare和MDS Pharma占据全球CRO市场接近一半的份额。

成本高涨+专利悬崖,助推国际市场加速扩张
药物研究和开发本身是一个高技术,高风险,高投入与长周期的过程,自上世纪70年代以来,药品研发成本不断攀升,加上研发成功率下降,给药企带来的经营压力。同时,药企还要面对全球专利悬崖带来的利润损失,促使专业的CRO更多地参与到了新药研发流程中的部分环节。
CRO 凭借其高度专业化的研究网络和新药注册团队,可以使新药研发的资金投入和潜在风险在CRO行业的整条产业链上得到分散,降低新药研发成本,并提高上市速度。研发外包往往能缩短30%的研发时间,以年销售额超过20亿美元的重大抗癌药为例,早上市一个月,就能新增2亿美元的潜在收入(不包括药企的人力成本和设备费用)。

随着制药企业越来越倚重CRO作为其研发的外部资源,在全球药企研发支出保持稳定增速的背景下,CRO业务渗透率不断提升,从2008年27%增长至2013年34%。预计未来仍将保持增长趋势,在2015年达到40%,CRO市场扩张趋势明显。

小基数+研发持续加大,国内市场发展迅速
医药研发投入直接关系到CRO市场规模。我国医药研发投入增幅较快,医药研发市场潜力巨大。国内医药研发投入由2007 年的20亿美元增加到2012 年的84亿美元,5年复合增长率32.8%。相比欧美发达国家,我国医药研发销售占比不足2%,相比欧美15%以上、印度6-12%,具有很大的增长空间。

国家政策鼓励医药行业与服务外包行业的发展,将进一步助推CRO市场在国内的扩张。

需求加速释放,催生600亿市场空间
CRO 行业的上游行业是具备资格的药物评价实验室与临床试验机构,这些相关医疗机构的发展与专业人才的储备,是CRO行业发展的基础。下游主要为制药企业、药品经营企业、医疗器械企业、医疗保健品企业和其他研究机构,这些医药企业的研发需求决定了研发外包服务的市场大小,CRO行业从诞生到之后扩张都是由需求端主导的。

近年来,国家研发投入的高速增长与国内医药市场的扩张,将会为CRO行业带来巨大机遇。我们相信,随着国家医药政策的完善与药品研发的需求逐步释放,CRO行业崛起在即。
过去以仿制药为主,新药研发需求不足
国内仿制药占比高达90%,创新药研发少,造成以下局面:
1) 对CRO尤其是临床前研究的需求低;
2)多数CRO在做仿制药的外包,技术含量与利润水平非常低。
国内新药研发以仿制为主,一些高类别的新药也多数是在国外研究的基础上进行一些改进而来,其有效性和安全性特征基本已经在国外研究中得到了验证。因而多数制药企业在临床前研究环节投入的资金较低,临床前CRO机构所从事的研究评价活动在技术要求和质量管理水平等方面也相应较低。因此,国外知名制药企业往往较少将药物临床前研究业务委托给国内一般的临床前CRO企业。
专利药相比仿制药,研发成功率更低、时间更长、成本更高,对CRO的需求更大,专业性要求更高。同时,业务结构中创新药临床研究服务占比较高的临床试验CRO企业,其利润水平要好于仿制药临床研究服务为主的临床CRO公司。

我们预计,药品研发需求,尤其是对新药研发需求的释放将会对整个CRO带来技术上与收入上的巨大提升。
药审流程弥长,新药申请动力不足
药品审评审批制度主要关系到企业创新药物研发的动力和积极性。在医药研发的过程中,涉及药品审评审批的环节有两个,分别是临床研究申请(Investigational New Drug, IND)及新药申请(New Drug Application, NDA)环节。

根据美国审批流程,IND审批时间约为30天(1个月),NDA审批时间约为180天(6个月)。美国在内的许多国家对临床研究申请(IND)实行较为宽松的审批制度——备案制,例如美国食品药品监督管理局(FDA)收到之日起 30个天内,申报者如未收到 FDA 异议通知,即可开展新药试验。而我国新药IND的审批时间平均达6 -9个月,远超其他国家。

按照国内新药申请流程,新药临床申请者从递交申报资料到获得临床批件的最顺利时间应在190 天左右,而目前普遍会拖延至540天(18个月)左右,有些甚至拖延至两年。国内药品审批时间远远大于美国等发达国家;与同等水平发展中国家相比,中国的临床审批时间平均比印度长7个月,使得跨国企业在中国进行临床的机会成本大大提高。

与国际上发达国家相比,中国审批效率低下的主要原因包括:(1)审批权在国家局面,过于集中;(2)审批力量不足;(3)审批流程繁琐。
同时,中国的审批过程存在质量不高的问题。
中国的药品专利期一般是20年。一般新药申请好专利后,到最终上市需要10~15年的时间。国内新药审批流程复杂、时间冗长所造成的审批效率低下,直接缩短了新药专利期限,影响企业收回前期研发巨额成本进度,打击药企创新积极性。
仿制药价格虚高,药企过于安逸
政府投入少,以药养医模式存在弊端。公共卫生总费用与同期国内生产总值(GDP) 之比,可以反映一定时期国家对卫生事业的资金投入力度,以及政府和全社会对卫生和居民健康的重视程度。2012年,中国公共医疗卫生支出仅占 GDP 的3.03%,约为荷兰、法国的1/3,而大多数欧美国家公共卫生费用占GDP的比例都在7%以上。30多年来,中国政府一直在削减医院的补贴,现行制度实际上是在鼓励公立医院开出大量高价药品来获取收入,即“以药养医”。
高昂的药品增值税也在很大程度上推高了中国药价。大多数国家对药品征收的增值税率非常低,还有一些国家标准增值税率虽然较高,但却对药品实行了减让。美国、奥地利、塞浦路斯等国不对药品征收增值税;英国、瑞典、澳大利亚等国处方药的增值税率也为0%;荷兰、法国、比利时等国药品增值税率不到标准增值税率的1/3;而中国药品的增值税率高达17%,约为欧洲平均值(8.8%)的两倍。
药品流通秩序混乱、经销商和医院的多重溢价以及看不见的暗回扣都进一步推高了药价。制药巨头的物流和商务费用占药价的7%-8%,其中物流费约2%,涉及的经销商一般在3道左右,每道经销商溢价5%-7%,在最后一道程序,也就是最后一级经销商到医院的链条上,通常会溢价7%-8%。此外,按照规定,内地医院还可在实际购进价的基础上加价10-15%。定价机制的不合理推高药价,创新药与仿制药未完全区分,甚至仿制药在不合理定价机制中仍能获取较高利润,严重打击了企业创新的积极性。

招标低价导向,研发创新缺乏激励
医院药品采购“唯低价取”的招标制度,严重影响了企业进行创新药研发的积极性。药品采购招标中的比价方式,使得品牌企业的优质产品、创新药品,因为成本、价格相对居高而无法进入医院销售,造成极不合理的现象。
同时,各地举行药品招标采购的时间间隔不确定,有些长达三年。一般创新药受到专利保护的期限是20年,等待时间变长,企业所能享受到的专利保持时间就被大大缩短。企业投入巨大人力、财力研究开发的新药产品,如果不能顺利进入医院这一主流销售渠道,这对企业进行新药创新投入的积极性是一种沉重的打击,必将直接影响我国的新药创新研究的可持续性发展。
催化剂推动,CRO需求有望加速释放
药审加速,利好创新药研发与CRO
长期来看医药研发企业将受益于新药研发规模的扩大,而在中短期审批效率低正是妨碍中国医药外包行业更大发展的主要原因。
从上世纪七八十年代开始,国内审批制度在不断改进与完善中。近几年,政府陆陆续续出台了一些关于药品审批制度的重大政策,我们预测在未来几年内,药品审批的效率与审批药品的质量将会得到很大提升,预计2-3年的新药审批时限将缩短为正常的1年。

在2015年CFDA的政策推动下,药品注册申请积压有望逐步解决,审批速度提升。同时,预计未来1-2 年CDE评审人员数量有望扩充到200 人,从而大幅带动国内药品研发注册的审批流量,提升审批效率,带动医药研发的积极性。
同时,国家严格规范新药申请门槛,对仿制药的管理,对公司的创新能力提出了更高的要求,从而提高公司和整个行业的创新能力。

一致性评价,带来百亿级增量需求
仿制药一致性评价的开展将为CRO行业带来较大的增量需求,包括临床前药学评价和临床BE试验服务两部分。
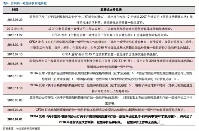
我国仿制药大而不强,在已有批号的18.9万个药品中,仿制药占95%以上,其中化学药批准文号超过11万个;在18.9万个药品批准文号中,约1/3开展了生产销售。但大部分仿制药水平都无法达到国际标准,质量差、疗效弱,且很多品种批文数量多达几十甚至上百个,竞争激烈。为此,我国早于2012年中旬就开始了仿制药质量一致性评价工作,但由于药审积压严重,未出台制定仿制药一致性研究的细则以及药企积极性不够,2014年一致性评价戛然而止。2015年以来,伴随着国务院牵头发文、CFDA发布指导意见和细则,我国仿制药一致性评价再次启动。2016年4月1日,CFDA发布《关于落实<国务院办公厅关于开展仿制药质量和疗效一致性评价的意见>的有关事项(征求意见稿)》,这标志着一致性评价工作将全面展开。<国务院办公厅关于开展仿制药质量和疗效一致性评价的意见><国务院办公厅关于开展仿制药质量和疗效一致性评价的意见><国务院办公厅关于开展仿制药质量和疗效一致性评价的意见>

在4月1日公布的文件中,CFDA对仿制药的关门时间进行了明确规定,即2007年10月前批准上市的基药口服固体化学仿制药,必须在2018年底前完成一致性评价,化学药品新注册分类实施前批准上市的其他仿制药,自首家品种通过一致性评价后,其他相同品种原则上应在3年内完成一致性评价;并公布了第一批品种名单,包括292个目录品种(涉及约17000个文号),近两千家药企和近80家上市公司。
此次一致性评价的执行力度大、时间紧、范围广,有望优化大多数品种的竞争格局,为CRO行业带来新机会。①对于竞争激烈的产品,出于对成本和一致性评价结果的考虑,许多普药品种将主动放弃,市场集中度有望大幅提升,剩余体量较大的品种有望开展一致性评价;②对于竞争格局较好的品种,除独家品种外,企业有较大的动力开展一致性评价。对于上述两类需求,除研发实力雄厚的大药企选择自行开展一致性评价,许多药企没有足够的时间和资源自行开展一致性评价,CRO企业将成为不二选择,业务全面、具有品牌和规模优势的龙头企业有望最为受益。
另一方面,一致性评价有望继续推高BE价格。2015年前,BE均价在30万-40万左右(通常按照受试者人数*单价报价)。2015年开始,由于增加了餐后受试者(18-24例)、每例费用上涨、临床试验机构不足(目前仅53家临床机构接受BE/I期项目)等原因,BE试验费用大幅提高,目前一次BE大约需要200-300万(剂型和受试者人数不同,报价不同),预计未来几年BE费用有望继续增加。药学评价包括稳定性、晶型、杂质、辅料、体外溶出等,全套费用在100-300万元之间,考虑到很多药品还需要改变原料药来源、修改处方工艺、调整辅料等,预计成本会更高。
根据此次公布的2018年底前须完成仿制药一致性评价的品种(含剂型),我们以销售额为标准(IMS统计销售额5000万元以上),筛选出近90个品种、约3000个产品文号,假设一致性评价均价在400-500万元(草根调研结果),2/3的文号选择开展一致性评价,那么带来的市场空间约为80-100亿元。CRO企业是重要的参与者,假设有80%的药企选择外包,CRO行业可享受的增量空间在60-80亿之间。再考虑292个品种以外的化学药品仿制口服固体制剂,空间将更大。
市场化机制,倒逼企业转型
2015年5月5日,发改委和卫计委等六部门联合发布了《关于印发推进药品价格改革意见的通知》,主要内容包括:
1)自2015年6月1日起,除麻醉和一类精神药品外,取消原政府制定的药品价格;
2) 改革药品价格形成机制,完善药品采购机制,发挥医保控费作用,药品实际交易价格主要由市场竞争形成;
3) 强化医药费用和价格行为综合监管,包括完善药品采购机制、强化医保控费作用,强化医疗行为监管,强化价格行为监管。

药品价格放开能一定程度上减少恶性招标“唯低价是取”的弊端,缓解一些低价药的市场供应短缺状况。同时,通过药品采购机制的完善和医保支付方式改革,发挥医疗机构合理用药、合理诊疗的内在激励作用,有可能促使药品市场“良币驱逐劣币”,将质量差、价格虚高的药品剔除出市场。对专利药品、独家生产药品实行谈判机制可以保证新药的高收益,鼓励创新药的研发。
医保控费的一个核心环节包括取消药品加成。药品降价和医保控费落实下来影响最大的是仿制药企业。在控费和降价的大环境下,仿制药的生存空间越来越小,因此这些政策也倒逼企业谋求转型升级,进行创新药的研发。
海外研发需求在国内不断释放
中国是研发转移的首选之地
根据市场机会、风险和成本三项指标,中国超越印度成为跨国企业研发转移的首选之地。

自从2001年施维雅首先在国内创立研发中心以来,国际大型制药企业纷纷在中国建立研发中心。北京、上海等作为我国人才、技术的集中地,也成为国际制药企业转移研发业务的首选地之一。预计随着我国审批时间缩短,医药市场需求旺盛,中国将持续吸引外国药企进入中国市场。
在跨国公司研发领域在国内扩张的同时,国内领先的CRO企业将首先获得与跨国制药公司合作的机会,逐步成为跨国制药公司在华的优先供应商和重要战略合作伙伴,并将获得强大的资金支持和全球研发资源,优先享受行业红利。

国际多试验中心有助于与国际接轨
国际多试验中心或者多区域临床试验(MRCT,Multi-regional Clinical Trial)是指在全球多个区域的多个中心按照同一临床试验方案同时开展临床试验。

越来越多的国际临床试验中心(MRCT)落户中国。2002年至2009年间国际多中心临床试验数量较之前显着上升,由2002年3个上升至272个。2008年批准量已经达到158个。同时,全球同步研发策略渐趋前移,从临床III阶段加入国际多中心逐步前移至II期甚至I期阶段。
国际高水平的临床试验产业将给我国带来新的药品、技术与治疗方法,改善国内硬件设施,同时带来医疗水平的提升、资金的流入、人才的培养。
同时,预计国内中心实验室未来会经历高速发展:1)出于临床数据的统一性和可比性考虑,临床研发的体外诊断服务需求从分散的临床试验中心向独立CRO中心实验室转移将会成为趋势;2)由于国内临床试验的开展涉及我国遗传资源的保护,2014年《人类遗传资源管理暂行办法》规定,涉及人类遗传材料的国际合作项目,需要主管部门审批并经中国人类遗传资源管理办公室批准后方可签约。该项审批导至临床研究周期整体拖后半年以上,大量原本由外资CRO中心实验室承接的订单,向内资企业转移。
CRO市场,600亿空间可期
随着新药研发环境改善、研发资金投入持续增长,国内对医药研发需求的逐步释放,以及一致性评价带来的增量需求,未来几年国内CRO行业将迎来巨大发展。
对创新药的研发需求将带动临床前试验的增长,预计2018年临床前市场有望接近250亿元。临床试验审批数量直接关系到CRO的订单量,2014年临床试验批准数量大幅回升。在国内研发投入将继续保持高速增长的背景下,预计临床试验数量将保持增长趋势,2018年有望突破亿300元。再考虑一致性评价带来的近百亿空间,2018年CRO市场有望超过600亿。

供给端标准日益规范,行业整顿龙头受益
近年来,我国政策不断完善,具备药物临床前与临床试验资格的医疗机构不断增加,同时,相关专业人员不断增加,为CRO行业的发展奠定良好的基础。
整顿政策频出,促进行业洗牌
2003年8月颁布的《药物临床试验质量管理规范》(GCP,Good Clinical Practice),与2004年2月发布的《药物临床试验机构资格认定办法(试行)》,为我国药物临床试验机构的建设奠定了法律基础。
2015年,关于药审改革的政策频繁出台,包括提高药品注册收费、药品上市许可人制度、化药注册分类变更、BE试验改为备案管理、药品临床自查、推动仿制药一致性评价等。其中,风暴的核心是2015年7月国家食药总局发布的《关于开展药物临床试验数据自查核查工作的公告(2015年第117号)》(“117号文”),要求对部分已申报生产或进口的待审药品注册申请开展药物临床试验数据核查。针对临床数据涉嫌造假的机构采取严厉的处罚措施,药物临床试验机构将会被吊销资格。2016年的3月,CFDA发布药物临床试验数据核查工作程序(暂行),预示着临床数据核查进入常规化状态。
在检查中,多家临床试验机构和CRO出现临床数据造假现象,反映了我国目前临床试验水平不高、行业监管乏力的缺点。短期对整个CRO行业会有一定影响,弱小的CRO企业会率先遭到淘汰。但从长期来看,监管加强与政策完善会大幅提升临床试验水平,促进CRO行业的良性发展。

行业条件趋于完备,奠定发展基础
临床前标准趋于完善,逐步与国际接轨
在药品临床前的研究阶段,目前只有对药物安全性评价制定了规范化管理条例。药品非临床研究质量管理规范(GLP,Good laboratory practice of drug)是国际间新药安全性实验研究共同遵循的法规,范围包括在实验室条件下,为评价药品安全性,用实验系统进行各种毒性试验,目的为了降低临床研究安全性方面的风险。
发达国家在二十世纪六、七十年代开始正式发展和实施GLP,而我国在上世纪九十年代初才开展了药品的GLP研究与实施工作,起步较晚。截止2014年为止,已经有66家机构通过GLP认证,五年增幅达106%,增幅较快。
同时,GLP认证制度自建立以来一直在不断完善中。专业的政策指导将提升我国新药安全性评价机构的质量标准和核心竞争力,为临床前CRO行业的健康发展打下基础。

临床试验机构增加,范围基本覆盖全国
临床试验机构是依据国家相应的认证审核程序批准具有开展临床试验资质的医院,在国外还包括研究机构、实验室等。药物临床试验机构的数量和质量直接决定了临床CRO研究的容量与服务水平。

近10年来,我国药物临床试验机构的能力建设有了很大进步,通过国内认定的药物临床试验机构逐渐增加,每年新增试验机构保持在30-40家左右。临床试验机构分布已经覆盖全国各个地区,且主要集中在东部省份和各省会城市,基本满足临床试验要求。

医学专业人才持续增多,提升核心竞争优势
我国医学专业毕业人数逐年增长,2010年-2014年五年间医学硕、博士毕业生累计超过25万人,薪水不到美国同行的1/10;同时,归国留学人员以每年29%的速度在增长。专业人才的增加将进一步提升国内研发、技术能力,有利于临床前与临床CRO行业逐步与国际接轨。

CRO业务本身高度依赖从业者的能力和素质,人才是CRO公司的核心竞争力,国内专业人才数量持续增长有助于形成大规模的研发、技术团队。
一站式服务优势明显,龙头企业强者恒强
CRO行业尚处起步阶段,企业水平整体偏弱
临床前CRO服务,技术水平差异大
临床前试验有着严格的程序要求,比如我国CFDA颁布了《药物非临床研究质量管理规范》,全球也有GLP质量规范要求,因此临床前研究对技术服务水平要求很高。能否通过GLP认证、达到专业化标准直接影响了临床前CRO的业务范围、客户与利润水平。我国临床前CRO通过GLP认证的数量有限,服务水平差异较大。

临床CRO服务,规模小+集中度低+服务单一
我国临床试验CRO行业目前呈现金字塔分布,跨国CRO企业位于金字塔顶端,具有强大服务能力与品牌优势。国内本土大型临床试验CRO企业业务量达到一定规模,但和跨国CRO企业在资金规模、服务能力与经验上仍有很大差距。国内大部分CRO企业处于金字塔底端,是中小型临床试验CRO企业。我国本土CRO公司大部分规模小、集中程度低、服务水平有待提高。

业化+一体化服务,打通产业链者最为受益
专业化服务是立足之本
服务质量是核心竞争力
保证服务质量、提升服务水平是立足的关键。针对目前国内行业标准低、临床试验数据造假等问题,提升CRO行业服务质量才能保证公司的核心竞争力。我们认为在过往经验、合同研究质量、专业化中心试验室建设、信息系统能力开发、数据管理、人才与区域布局等方面有优势的CRO企业将会胜出。
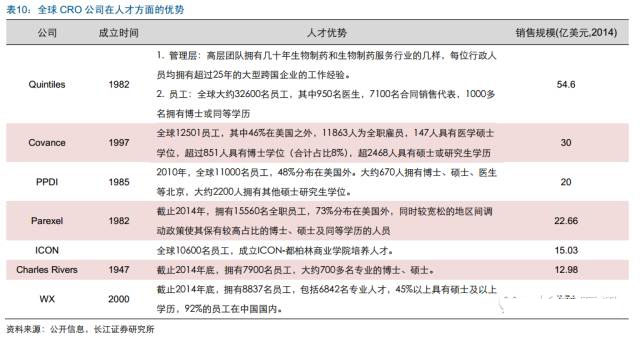
人才优势提升专业程度
从全球主要CRO 企业的员工构成情况分析可以发现,在高层次人才(硕士以上、医生等)方面,均有较好的基础。人才优势体现在竞争力方面,国外主要CRO 企业的人均产出均在14-24 万美元,远高于国内7-9 万美元的水平。
人才的布局直接和项目经验、项目承接能力相关,在项目全球化竞争的CRO 行业,我国在人才、高端项目的竞争方面有待进一步的提升。我们预计未来人才储备上有优势的公司将会胜出。

业务多元化、纵向一体化是趋势
通过联通上下游环节、拓展业务范围从而实现纵向一体化,正成为CRO行业发展趋势。医药研发外包可分解成不同阶段,不同环节对应的技术难度不同,可获得的附加值也高低有别。纵向一体化既能为客户提供更便捷的一站式服务,更是构建自身竞争力、提升盈利能力的有效途径。

全球最大的CRO昆泰打造了以临床试验为核心的综合医疗服务平台。通过10年的时间将临床CRO业务做强、做大,并逐步形成完整的临床试验服务业务线;在进一步增强公司临床CRO业务的同时尝试多元化发展,逐步介入商业服务、临床研究咨询、资本服务等领域,形成了公司现有的四大业务支柱。

国内大型临床前CRO企业药明康德将产业链逐步拓展至CMO,构建起综合性的药物研究平台。2010年到2014年间,公司CRO业务相关的实验室服务部分业务总营收从2.99亿美元上升至4.92亿美元,整体上升65%;而CMO业务相关的制造业务总营收则从5520万美元上升至1.82亿美元,整体增幅为230%。CMO业务占总营收的比例正在迅猛增加。目前,收入72.97%来自于实验室服务,27.03%来自制造业服务。

并购加快产业链布局
CRO行业并购整合将成为大趋势。由于CRO 行业在发达国家也相对年轻,且行业分散度较高,初始进入壁垒较低,因此近年来行业保持着极高的并购整合活跃度。

并购有助于加快产业链布局,延伸服务内容。昆泰作为全球CRO领军企业,在1995至1999时期内进入快速扩张期,主要通过收购的方式布局产业链,形成产品研发和商业化服务两个业务线,收入由1亿元迅速扩张到16亿元。

针对国内CRO规模小,行业集中度低的情况,我们认为,CRO行业的资源整合将会成为必然趋势。在并购进程中,CRO龙头企业拥有强大的资源优势,将会在行业整合中胜出。

商业模式创新,带来新增长点
他山之石:昆泰创新合作模式,升级盈利空间
美国CRO行业合作模式发生变化,由传统的一次性交易的供应商模式逐步转变为长期战略同盟合作关系。

传统的合作模式类似“代加工”服务:CRO企业提供一系列服务,将药品从电脑里的分子构成公式落地变成药品实物,根据订单付出劳动获得收益,但并不承担研发以及临床、审批失败的风险。
在形成战略同盟模式中,CRO企业与制药公司形成伙伴关系,直接投资参与药品的研发,并且提供优惠的CRO服务,甚至利用自身平台效应协助销售,然后分享药品上市后的收益。
美国大型CRO公司比如昆泰均选择与大型药企形成战略同盟。战略同盟的合作关系有利于CRO与药企形成共同的目标,共同分担风险;药企对业务范围的广泛程度与多样化有更高的要求;同时CRO可获得更高利润。

相应的,昆泰的收费模式也逐步从传统收费模式转变为一种与制药公司共同平衡风险/回报的新型合作模式。传统意义上的CRO,主要依靠完成客户的项目或向客户提供研发人员来赚取服务费,是相对线性可预期的稳定增长。而实力雄厚的CRO如昆泰则逐步通过自身的专业优势改造收费模式,在风险可控的情况下争取获得更加丰厚的回报。
国内相关标的
泰格医药:国内创新性CRO龙头,打造完整平台
投资要点:
1. 国内CRO龙头企业,抢占资源优势;
2. 外延并购不断拓展业务,增强竞争力;
3. 打造智慧医疗平台,优化CRO生态圈。
国内CRO龙头企业,抢占资源优势:泰格医药在医院资源、客户资源和人才方面都有显着优势。公司在全国40个城市均建立了服务网点,覆盖了我国绝大多数临床试验机构所在地区。公司已与国内400家临床试验中心开展了合作,尤其在肿瘤、心脑血管(北京仁智)等高壁垒科室。公司业务网络已经能够满足国内外医药客户的需要,同时丰富的临床试验机构资源有利于公司在全国范围内拓展潜在客户。
泰格医药作为本土最大的临床试验CRO企业,与大型客户建立了长期稳定的合作关系。其中,全球前二十大制药企业中,有15家属于公司客户;2010年全球前十大生物制药企业中,有8家属于公司客户。相比国内同行业企业,公司拥有了合作关系稳定的优质客户资源,这些资源确保了公司稳定的业务来源,也进一步奠定了公司在临床研究领域的领先地位。

高素质的人才与稳定的团队对CRO企业至关重要。公司总监级别管理人员28名,均曾服务于跨国制药企业,平均从业年限超过10年,公司员工566人,其中博士12名,硕士163名,业务人员服务素质高。泰格医药近三年,公司管理团队仅有2名员工离职,稳定的团队保证了公司临床项目的操作延续性和服务稳定性,保证了客户新药研发的进度。
外延并购不断拓展业务,增强竞争力。公司与沃森生物等国内领先生物制药企业开展战略合作,进一步介入国内创新药市场。国内业务有望维持快速增长的趋势。2014年5月公司3亿元并购美国方达医药,有助于强化国际地位,进一步打开国际市场。2015 年7 月收购韩国领先CRO 公司Dream CIS Inc.,深化布局亚洲市场。2016年3月拟收购捷通泰瑞100%股权,布局医疗器械CRO。目前,公司通过自设和收购方式,完成了美国、加拿大、韩国、日本、新加坡、马来西亚、澳大利亚等国的布局,完善了临床实验服务产业链,巩固了国内CRO龙头地位。预计公司未来将继续提升临床试验服务产业链,通过兼并重组实现外延式增长。

打造智慧医疗平台,优化CRO生态圈。公司成立杭州泰格智慧医疗研究院,作为“智慧医疗”操作系统软件技术创新的试点。2014 年已完成“中国乙肝孕妇管理APP”软件开发,分别在南方医院、南方医学大学附属第五医院试运行,初步运用APP软件进行数据收集和管理。

预计智慧医疗平台的全面启动将会为现有业务带来增值服务,成为公司临床试验服务发展的一个核心竞争力。随着卫计委在各省远程医疗政策的落地,医疗信息化将成为公司进一步挖掘产业价值的平台。公司通过收购北医仁智 ARO 业务服务,不仅可以提升临床试验专业度,其搭建的心血管临床数据服务平台将契合上市公司智慧医疗平台的项目,将为慢性病管理提供基础数据平台。
预计2015-2017年EPS分别为0.40元、0.55元、0.74元,对应PE分别为104X、76X、56X,维持“买入”评级。

ST百花:引入战投+注入CRO资产,推动混改转型
投资要点:
1. 引入战投+资产置换,推动混改转型;
2. 华威医药为临床前CRO龙头,下游延伸+一致性评价带来增量空间;
3. 两大战投+国资控股,有望加速医药转型。
引入战投+资产置换,开启混改转型之路。2月16日,公司公布资产重组预案(修订稿),包括引入战投、资产置换&购买资产以及募集配套资金三方面。①六师国资公司、兵团国资公司、兵团投资公司及兵团设计院向礼颐投资管理的礼颐医药基金转让公司共计1032.6万股股本,占总股本的4.16%,向瑞东资本及其管理的瑞东医药基金分别转让1483.7万股,合计占总股本的11.94%,每股价格13.5元;②拟置出亏损资产鸿基焦化有限责任公司66.08%股权、豫新煤51%股权、天然物产100%股权以及对一零一煤矿的债权,合计作2.55亿元,拟置入资产华威医药100%股权,作价19.45亿元,两者差额公司拟12.28元/股向11名交易对方非公开发行1亿股及现金4.56亿元支付;③拟向员工持股计划、新农现代、瑞丰医药基金、道康祥云等8名对象募集配套资金不超过11.98亿元,发行价12.28元/股,用于支付现金对价、药学研究中心项目(3.5亿)、临床研究服务项目(1亿)、上市许可药品人项目(2亿)等。本次交易完成后,六师国资公司持股19.48%,仍为公司的实际控制人。华威医药为临床前CRO龙头,公司通过引入战投、置出亏损资产买入医药资产开启了混改转型之路。

注入临床前CRO龙头,下游延伸+一致性评价带来增量空间。注入标的华威医药业务包括临床前药物研发服务、临床试验服务、关键中间体和高附加值的原料药CMO业务,以临床前药品开发和转让服务为核心,目前已累计完成200多项临床前研究。华威在3类新药临床前服务方面有绝对的优势,2008-2015年申报的3.1类临床批件共77个,数量远超其他CRO公司,在国内所有药企中排名第二。标的目前有250名左右的研发团队,可平行开展40-50个项目。截至2015年底,华威有在研项目203个,预计可在未来2-3年内完成,至少可形成6亿元的收入。同时,公司也在积极地向下游临床服务和创新药临床前服务延伸,目前临床CRO业务体量尚小,后续有望与临床前业务协同发展,创新药方面有8个品种在研。此外,伴随着药审政策改革,药品一致性评价将带来较大增量空间,公司也将积极推进该项业务的发展。2015年预计华威医药可实现净利润7561万元,扣非净利润7147万元,同比增长98%。2016年至2018年承诺净利润分别不低于1亿元、1.23亿元和1.47亿元。
两大战投+国资控股,医药转型有望加速。此次方案引入了礼颐投资和瑞东资本两大战投。其中,礼颐投资的实际控制人是礼来亚洲,在医药领域投资经验丰富,管理总计约 6 亿美元的美元基金和人民币基金,投资的研发外包公司包括方恩医药、辉源生物、中美冠科等,生物药企包括浙江贝达药业、深圳微芯生物、苏州信达生物等。礼颐投资承诺推动qixia优质医药项目优先装入公司,并帮助公司在研发外包和生物药领域开展并购(基因、细胞治疗、靶向药等)。瑞东资本资本运作经验丰富,未来有望在财务管理、模式运作、标的洽谈等方面为公司提供帮助。而新疆建设兵团大概率将保持控股地位,有望借国资背景提供融资平台优势。未来在三方协力下,公司有望加速医药转型,打造CRO全产业链平台,并向生物药领域拓展。
根据业绩承诺,预计重组及配套融资后上市公司2016-2018年备考EPS分别为0.23、0.28和0.33元,首次覆盖,给予“买入”评级。

博济医药:一站式CRO服务领先企业
投资要点:
1.提供一站式CRO 服务,资源丰富;
2.募投项目将进一步增强CRO服务能力。
提供一站式CRO 服务,资源丰富:公司在临床前研究、临床研究、成果转化和注册服务等领域均有布局,是国内一体化CRO企业。经过近15 年的发展,在临床试验机构、制药(器械)企业中具备一定的品牌影响力。
公司临床前业务在国内同行业中处于领先地位;在临床研究方面,公司建立了二十余个监查服务网点,目前已与国内400 家药物临床机构医院和药物临床机构合作,服务药企达300 家。服务网络的建立,方便实时监查研究进程,快速解决临床研究中发生的各种问题,有助于公司多中心临床试验的顺利开展。

凭借业务完整性、项目经验的丰富性和上下游机构(医院和药物临床机构合作等)已建立起的良好合作关系,公司将最先受益于CRO 行业的景气,且业绩提升弹性大。
募投项目将进一步增强CRO服务能力:募投项目预涉及临床前与临床研究服务能力的提升,符合公司的业务发展要求。
药学研究中心扩建项目将进一步提升公司的剂型选择、处方筛选、制备工艺、检查方法等药学研究能力,改善公司药学临床前研究的实验环境和硬件条件,强化公司现有的药物和分析研究部的研究能力。公司加强药物评价中心建设,包括屏障动物房及实验室,普通动物房及实验室,有助于提升公司药物非临床有效性评价、安全性评价和药代学试验水平,从而建立更全面的临床前研究服务体系。同时,临床研究服务网络扩建有助于提升药物临床研究服务能力,将会推进业务本地化以及开展多中心药物临床试验。





声明:
1、凡本网注明“来源:小桔灯网”的所有作品,均为本网合法拥有版权或有权使用的作品,转载需联系授权。
2、凡本网注明“来源:XXX(非小桔灯网)”的作品,均转载自其它媒体,转载目的在于传递更多信息,并不代表本网赞同其观点和对其真实性负责。其版权归原作者所有,如有侵权请联系删除。
3、所有再转载者需自行获得原作者授权并注明来源。

最新评论

关闭

官方推荐 上一条 /3 下一条

客服中心 搜索 洽谈合作
返回顶部