中国体外诊断投资三要素:细分市场、试剂耗材、渠道网络
体外诊断厂家众多,根据CFDA注册情况统计2014年国内有超过600家体外诊断公司,如何在这众多公司中挑选出成长前景好,盈利能力强的潜力股,可以从以下三个方面考虑。
1.“鸟随鸾凤飞腾远”,选择合适的细分领域,容量和增速决定了企业未来的发展空间。建议关注:生化、发光、POCT和分子细分市场。容量和增速虽然是重要的参考标准,但不是唯一参考标准。体外诊断细分市场较多,基本按照检测原理的不同来进行分类,除主要的生化、免疫、血球、POCT、血糖(OTC)、分子以外,还有众多市场较小的细分领域,如微生物,血凝,尿沉渣、血型、流式、糖化等等。其中市场空间最大的包括生化、发光等,而POCT和分子虽然市场容量小,但是处于高速发展中,POCT保持20-25%的增速,分子未来3年复合增长率保持25%的高增长,免疫和血凝可达25%的增长率,酶联免疫已处于负增长。

2.“细细涓水汇大海”,体外诊断,是“水”的行业,试剂才是源源不断产生利润的源头,试剂占比高的公司,毛利值相对较高,试剂决定了企业的盈利能力。试剂的行业平均毛利是70%,仪器的毛利在20-40%,高试剂比的厂家,其毛利也较高。其中高值耗材的比例高的厂家,其盈利能力更强。高值耗材指价格和收费相对较高的项目的试剂,比如同是检测肝功能的项目,谷丙转氨酶在广东地区收费是5元/人,胆汁酸是30元/人,因此高值项目的占比较高,其投入产出比也会较高。部分新进入IVD领域的厂家,会选择先注册高值项目,抢占市场先机,常规项目相对重视度不高。(POCT行业相对特殊,其耗材不仅仅指狭义的试剂,还指各种试纸条,芯片等损耗类产品)。
3.“酒香也怕巷子深”,优秀的渠道销售网络,决定了企业的产品能否有良性的销售。
国内体外诊断厂家都是采用渠道分销的方式,分销商掌握着终端市场。一般而言,具有良好渠道网络的公司分两类:
1)进口代理起家,转自主研发的厂家。此类厂家的渠道掌握着中高端的优质客户,如果自产产品性能可以满足临床需求,借助建立多年的渠道关系,前景看好;
2)在体外诊断领域浸润多年的老牌生产厂家。体外诊断的主要应用场景是医院检验科、体检中心等,产品使用相对集中,因此不同细分领域的渠道可以复用,国内此类厂家的渠道多在中低端医院。在国家基础医疗大面积推广和分级诊疗的政策风向下,价格合理,性价比高的厂家前景看好。
体外诊断细分领域超过10个,其平台和技术差异大,各细分市场相对独立,从投资角度看公司,除以上三条基本准则,还需根据实际情况具体分析。
龙生九子各不相同,长期看好生化、发光、POCT细分市场
中国约600厂家拥挤在400多亿的市场里,IVD行业的低门槛和研发周期较短的特点使得大量厂家进入该领域,部分相对成熟的细分市场已然成为红海。

其中临床免疫和生化约占整个体外诊断市场的50%,且增速也是相对最快的。分子和POCT目前虽然市场不大,但是其关注度高,增长快,是细分行业的新兴领域。临床生化市场看似成熟,实则暗育良机
规模百亿,增速平稳,整合带来成长。2015年临床生化市场容量超过100亿,2012-2015年复合增速为14%,未来三年预计保持15-20%的增速。行业普遍认为生化领域已是红海,行业增速放缓。生化市场份额由于进入门槛低,利润高,吸引了很多小厂家,但随着行业整顿力度加剧,内部的整合和震荡会集中市场份额,有利于优秀国产品牌龙头跃出水面,虽然整体增速放缓,但是对于优秀国产企业,未来增速有望超越行业增速。相关标的有:迈克生物,试剂溯源能力国际领先,CNAS和JCTLM双证护航,引领行业标准。
开放生化系统必将顺应国际大潮流慢慢走向封闭
生化诊断产品在国内起步较早,是医院最为常规的检测项目,在几个细分行业中发展最为成熟。主要有测定酶类、脂类、蛋白和非蛋白氮类等几大类检测项目。随着县级医院全自动生化分析仪和基层医院半自动生化分析仪的普及,生化诊断产品仍有一定增长空间,但占整个体外诊断市场份额的比重将逐步下降。
生化产品由生化仪、生化试剂、校准品共同组成检测系统来使用,一般放置在医院检验科、体检中心做常规生化检查。仪器、试剂、校准来源于同一家的系统,称为AAA溯源封闭系统,是国际上被主流认可的系统,但是在中国,这并不是唯一的系统。不同厂家的仪器、试剂、校准品(试剂校准一般来源同一厂家)组成的系统也可称为配套系统,通过标准化传值进行量值溯源,保证其结果准确互认,这种方式目前也被国内检验科广泛认可。

生化厂家根据其自产产品的种类分为三种:1.生化系统厂家(封闭系统):既有试剂又有仪器的厂家,比如进口的罗氏、雅培、贝克曼、西门子,国产的迈瑞、科华、迪瑞。
2.生化仪器厂家(开放系统):只有仪器的厂家,如日立,东芝,但是此类厂家通常会寻找试剂厂家,共同合作组成系统。国产只有仪器的厂家几乎没有;
3.生化试剂厂家(开放系统):只有试剂的厂家或主营业务是试剂,称为兼容试剂或通用试剂厂家,国内主要的厂家都集中在这个类别中,如迈克、美康、利得曼、九强、西陇科学等。但是部分有实力的试剂厂家也开始进军仪器领域,通过自主研发或者ODM的方式来打开其销售瓶颈,将生化市场目标客户群继续下沉。
中国生化市场70%是开放系统,与国际以封闭系统为主不同,国产系统品牌多集中在相对低端市场,即使有装机到大型医院的仪器,也多为体检、急诊、备用等非主力机型。国产试剂相较仪器而言,进入医院门槛较低,替换成本较低,因此在大型三级医院常见其踪影。部分高端试剂项目,由于量大,在一些医院一个项目一年的进货量可高达200万以上,其产生的效应甚至超出一台大型仪器。国产试剂厂家敏锐的捕捉到该商机,专注于部分高值项目,也获得了很高的回报。
注:各象限排序方式随机,无排名先后次序。
生化试剂作为耗材,被终端广泛接受,尤其是和进口仪器搭配组成检测系统,在国内尤为普遍,甚至大型三甲医院也会采用这种方式。由于这种特殊的检测系统,降低了进入门槛,各小厂家鱼贯而入,纷纷来分一杯羹,加剧了国内的竞争。
终端客户使用体外诊断产品有两大痛点:安全和效率。安全指检验结果需要准确、稳定、抗干扰能力强,这对产品具有极高的要求;效率是指产品使用方便,没有多余的复杂人工操作,比如无样本处理步骤、长期开瓶稳定性高、不需常常定标等。针对客户的痛点,开放系统有其不可避免的缺点:
1. 医疗风险追责:检测结果出现异常,难以判断是试剂质量还是仪器不稳定导至的异常,如若引发医疗事故,难以咎责。
2. 封闭系统可以自动扫描样本、试剂、校准品,参数自动上载,真正实现自动化,客户主要的精力可放在质量控制,结果审核等工作,极大的解放了人力。
中国医技的发展通常滞后于国际5-10年,因此现在的国际格局就是未来中国的格局。国际上普遍认可的是封闭系统,自动化、溯源化可以有效保障结果互认。随着国内检验学的发展和质量体系的完善,封闭系统将是中国未来生化的发展方向。
临床生化市场容量(金额)及增速
2014年生化市场容量为90亿人民币,预计2015年市场容量为103亿,2012-2015市场增速为14%,2015年随着基础医疗医保的覆盖完毕增速逐渐放缓。

由于生化市场很大一块为开放市场,国内厂家多集中于耗材领域,因此生化试剂的增长可大致看出国内厂家的增长情况。
随着进口品牌高端仪器客户群下沉,仪器的市场增速略微上扬,尤其是贝克曼和罗氏在中国的出色表现及强劲的执行力,进口厂家的增速要高于国产品牌。临床生化市场容量(仪器台数)
2014年中国生化仪器新增量约为15000台,其装机数量增速为6.5%。就装机数量而言,迈瑞占有率远超其他公司,但国产厂家主要装机客户是二级及以下医院。

临床生化市场竞争焦灼,目前各国产厂家无显著龙头生化产品国产替代率接近50%,厂家众多,根据CFDA注册证统计,国内临床生化相关的公司已超过200家。但进口厂家依然长期占据大型三级医院等优质客户,国产品牌普遍集中在中低端市场,尤其是仪器起家的公司。生化市场相对门槛较低,特别是生化试剂,很多小公司都是以此为切点进入IVD领域,产品同质化严重,市场价格体系混乱,利润被不断涌入的公司削薄,市场竞争白热化,但都难以形成规模,销售额上亿的厂家不超过20家。国内主要的厂家市场份额都比较低,整体市场比较分散。

以检测系统为发展方向,拥有试剂或仪器一方先发优势的厂家,将逐渐胜出国产器械经过10-15年的发展,其质量和品牌都得到了质的飞跃,在国内外都得到了专家的认可。但是与进口仪器相比,进口仪器性能更加稳定,仪器寿命相对更长。在三级医院,客户还是倾向于采购进口品牌仪器。同时,国内代理商也通过投放等方式,以很低的价格或者零首付方式投放给医院,成本由代理商或厂家承担,所以客户对仪器价格不敏感。因此,国产大型仪器很难走入高端市场,是目前国产厂家销售进入瓶颈的一个重要原因。
随着医疗机构对质量控制的要求越来越高,系统化将成为未来的趋势,国内各厂家也纷纷意识到产业方向,试剂厂家逐步进入仪器领域,仪器厂家也开始关注与试剂的系统集成。具有试剂或仪器先发优势的厂家,由于技术的多年传承,已经在该领域具有一定的口碑和品牌效应,如果能尽快补足产品的短板,强化专业溯源系统的系统集成,未来无论是招标还是直接采购,都具有一定的优势。
推介个股:迈克生物(400463)
在试剂领域,迈克生物已具有绝对的先发优势和护城河,未来随着仪器领域的不断开阔,有望成为生化龙头。迈克生物是国内第一家建立参考实验室的国产厂家,其量值溯源能力是行业翘楚。公司2013 年 4月正式获得中国合格评定国家认可中心(CNAS)医学参考实验室认可(国内企业只有迈克和迈瑞有CNAS认证),并于2015年1月通过JCTLM成员列表评审,(全球企业只有迈克和罗氏是JCTLM成员),并开始参与国际标准物质定值工作,量值溯源能力得到全球认可,引领行业标准。
临床生化纵向会朝着自动化的高度集成方向发展,横向会增加更多的临床应用场景
纵观国际品牌的发展历程,都是从低速生化朝高速生化发展,由单机朝向集成化、自动化、流水线的方向发展。由于中国病人的过度集中于大型三级医院,年收入超过10亿的医院每天样本量超过1000个,高速仪器是高端医院的刚需,因此研发高速仪器的能力也是未来进入大型公立医院的前提要求,流水线、生化免疫联机是大势所趋。
临床生化作为中国相对成熟的市场,目前已有超过100个项目,但是使用量大的依然是约50个常规项目,部分非常规项目多是不同细分市场之间的交叉产品,比如传统的某些血凝、免疫、质谱项目,都可在生化平台检测。
目前生化项目拓展已经达到过度开发的程度,由于生化检测对于某些小分子物质特异性和灵敏度不高,生化平台项目的继续增加将不会产生太多积极意义。但是部分高端项目的开发,尤其是发光平台的项目,比如福建新大陆的肿瘤早筛项目TSGF,以其低成本,高灵敏度的性能作为高端体检菜单的项目已广泛用于体检科。如果国家不分方法学的收费政策得以推广落地,这种既可在发光做又可在生化做的项目,生化方法具有极大的成本优势。
生化产品的发展和扩宽也会朝着不同的应用场景和应用方式的方向发展。比如某些全血项目越来越多应用在床旁平台,对于血浆样本的需求可减少TAT时间,一些便携式的生化仪的出现,可应用于灾难、野战军、救援等等新的场景。
临床生化市场小结:国内IVD领域的上市公司多集中在生化领域,如迈瑞、科华、迈克、美康、迪瑞、九强、利德曼、西陇科学等,随着CFDA近2年来对审批注册及生产经营各个环节加强监管,未来会有大批小厂家无法承受巨大的准入成本而退出该领域的竞争,因此对于以产品的研发水平和质量管理为核心的上市公司,将尽享政策红利。
临床免疫市场作为近几年最具有国产化替代潜质的细分市场而备受瞩目
容量增速双高,产品先天护城河,国产替代恰逢时。化学发光市场容量为126亿人民币,预计2015年市场容量为156亿,2012-2015年均增速为26.7%,未来3年依然会保持20-25%左右的高速增长。化学发光均为三类注册,由仪器试剂组成封闭系统,无开放系统,技术门槛高,准入难,具有先天替代优势。化学发光进口替代率目前不到10%,空间增速双高,具有很大的市场潜力。随着分级诊疗的推行,化学发光的应用逐渐往基层下沉,有利于国产品牌开拓新的市场。相关标的有:安图生物,板式发光龙头,具有技术沉淀、渠道网络、已有客户群三重优势;迈克生物,上市短短3年仪器保有量超千台,发光的试剂销售以仪器为依托,装机数量是业绩增长的大前提。
临床免疫具有临床普及度提高、国产化替代、方法学替代三重驱动力
临床免疫广义包括以抗原抗体结合为原理的所有产品,包括化学发光、酶联免疫、胶体金、生化中的免疫比浊和胶乳项目、特种蛋白仪等。狭义的临床免疫通常指化学发光统(包含电发光)。
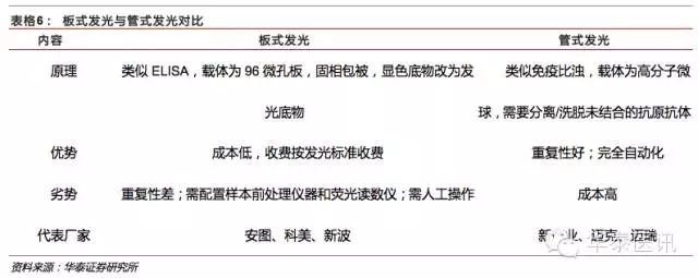
化学发光分析仪系统是试剂、仪器和分析方法三位一体结合的产品。目前市面上已经实现商品化和产业化的化学发光免疫分析仪器,按自动化程度来分,可分为半自动化分析仪(SA, Semiautomatic Analyzer)和全自动分析仪(AA, AutomaticAnalyzer)两类,半自动分析仪大多为板式发光,类似于自动化酶免技术。

在2012年以前,国产品牌大多集中在板式发光产品领域,到2015年底,拿到化学发光注册证的国产厂家有50家,其中约15家为管式发光,剩下的都为板式发光。随着技术的发展和成本的不断下降,管式发光的市场份额会逐渐增大。化学发光检测的部分项目可与生化重叠,但与生化相比却具有高灵敏度,高特异性的检测优势,尤其是一些小分子物质,常用的套餐包括甲功、激素、贫血、肿瘤、传染病等等。
发光作为重要的细分市场,与生化市场有两点显著差异:
1.进入门槛:研发成本和技术门槛高,必须是仪器试剂配套开发,无通用试剂。因此限制了进入发光领域的小厂家,相对而言市场竞争尚不激烈,各厂家都处于试水阶段,还未快速发展。
2.终端情况:在大型医院,生化仪通常是1-2个品牌,多台仪器主要出于速度的需求而采购;大型化学发光通常有4-5个品牌的发光仪,每个品牌开展的项目不同,通常都是该品牌的优势套餐,主要出于套餐项目的需求而采购。
化学发光的三重驱动力将促使国产品牌崛起发展。化学发光作为体外诊断中市场容量和增速双高的细分市场,对于国产厂家都有其无法抵挡的魅力。
中低端医院的普及度的驱动力:无论高端还是低端医疗机构,都会使用生化分析仪,其普及度非常高,而且一些人口大省的县级医院甚至采用高端生化仪,但化学发光项目收费较贵,且仪器耗材成本较高,通常开展在二级及以上医院,普及度相对较低。目前化学发光多开展在大型二级和三级医院,普及度相对生化市场较低,随着分级诊疗落地、一些社区卫生中心、妇幼保健、计生站的发展,化学发光的需求会有爆发式的增长;
国产品牌崛起替代的驱动力:生化产品国产化率超过50%,但化学发光目前不到10%,90%以上的市场被进口厂家垄断,进口替代空间大,天花板高。
方法学替代的驱动力:化学发光普及之前,国产的免疫学方法主要集中在酶联免疫、板式发光、胶体金等定性或半定量方式,无法满足临床应用的需求,随着管式化学发光的技术发展和成本下降,化学发光将替代一部分定性免疫检测的市场。
中国市场,肿瘤、甲功、激素、传染病占据80%的市场,由于进口厂家的垄断地位,该比例主要由进口品牌的优势项目主导。中国是传染病大国,国产品牌的主要优势产品都集中在该领域,未来随着国产品牌的崛起,传染病套餐国产占比预计会有提高。
化学发光市场容量(金额)
2014年发光市场容量为126亿人民币,预计2015年市场容量为156亿,2012-2015年均增速为26.7%,未来3年依然会保持20-25%左右的高速增长。

目前化学发光90%的市场被进口厂家所垄断,前4家占80%以上的市场份额。2015年,预计销售额过亿的厂家有新产业、安图、科美、新波(铂金埃尔默)、迈克、迈瑞。其余销售额都相对较小。临床免疫市场容量(仪器台数)
化学发光2014年仪器(管式发光)保有量约20000台,2014年新增约5000台。
临床免疫市场竞争格局
国内超过90%的市场份额被进口厂家占据,在近5年内,国产品牌开始崛起。早期的化学发光以板式为主,市场占有率前三的国产品牌分别为安图,科美和新波(被铂金埃尔默收购),2011年新产业的Maglumi 2000是真正意义的全自动管式化学发光仪,上市后以势如破竹的气势抢占市场,目前已成为国产装机量最多,销售额最大的化学发光厂家,其装机数量在2014已赶超罗氏。
管式发光由于研发技术门槛高,研发投入大,研发周期长,相对而言厂家数量不是很多,国内10-15家主要的管式发光厂家,目前都已有产品,投入医院使用。

未来国产发光厂家项目主要集中在甲功、激素和传染病项目化学发光目前主要用于肿瘤、甲功、激素、传染病的检测。这些常规检测占整个市场金额的60%,占测试量份额的75-80%。在中国,这些检测占据市场金额80%的份额,某些套餐的应用广度与国家特点有关,比如药物滥用和药物监测,在欧美等区域使用较广,中国相对而言较少。预计未来国产的项目发展主要集中在甲功、激素和传染病等项目。
化学发光市场小结:进口厂家长期盘踞在大型三级医院,但近年来逐年放低投放标准,随着医保控费和检测收费标准下调的大趋势下,进口厂家下沉的压力剧增,国产品牌随着质量的提升和口碑的建立,会吞食进口厂家市场份额,但由于技术门槛较高和全封闭模式,不会出现如生化市场相对红海的情况,专注于产品本身的厂家一定会被市场认可和立足。
血球(血细胞计数)市场是中国品牌国产替代最成功的细分市场
双寡头格局虽稳,核心技术的掌握诞生强劲的新玩家。2015年血球中国市场约为34亿人民币,2011-2015年平均增速11%。血球市场是目前国产替代最成功的IVD细分市场,希森美康和迈瑞两家独大,占据60%的市场份额。尽管如此,依然有新进入的变革者挑战现有的稳定格局,市场上新出现的一些血球捆绑项目,比如全血CRP,仅此一个项目,预计会带来至少10亿市场空间。作为IVD的重要细分,也需时刻保持关注。相关标的有:嘉斯戴克(迈克生物)和帝迈(美康生物),技术本源来自国内巨头迈瑞医疗,且融入贴近市场需求的性能和卖点,后起之秀不容小觑。
血球产品在临床普及度高,市场竞争格局稳固
血细胞计数产品由血细胞分析仪、试剂、校准品和质控品组成。血细胞分析仪又叫血液细胞分析仪、血球仪、血球计数仪等,是医院临床检验应用非常广泛的仪器之一。血球分析仪是通过电阻法对血液中的白细胞,红细胞,血小板进行分类的仪器,其同时可以得到血红蛋白浓度,红细胞压积,各细胞组分的比例等与血液有关的数据。
20世纪60年代以前,血球计数是通过人工染色和计数实现的,其操作复杂,效率低下,检测精度差,分析的参数少,对从业人员要求较高,种种劣势限制了在临床检验领域的使用。1958年库尔特采用电阻率与电子技术结合的方法,研制出操作简便的血球计数仪,从此,以库尔特原理为基础的血球分析仪得到广泛的应用和发展。
根据其检测参数的不同,可分为三分类和五分类血球仪。三分类与五分类其实都是针对白细胞,三分类是指将白细胞分成三大类,是通过一定的稀释液将分别为小细胞群(淋巴细胞)、中间细胞群(嗜酸细胞、嗜碱及单核)和大细胞群(中性粒细胞)。五分类是指借助一定的稀释及化学染色的方法将白细胞直接分为中性粒细胞、淋巴细胞、嗜酸性粒细胞、嗜碱性粒细胞、单核细胞。随着技术的快速发展和成本的逐年降低,五分类在医院广泛应用,三分类血球仪下沉到乡镇卫生院,通用试剂竞争激烈,厂家利润削薄,三分类市场逐渐萎缩。
血球作为体外诊断领域的重要细分市场,与生化免疫相比有其独特的特点:
1.试剂占比低,耗材消耗速度相对慢。中国血球的仪器试剂比为4:6,相较生化的3:7和免疫的1:9,要低很多,因此利润来源不能只靠试剂,单台仪器单价相对便宜,低端仪器也可看做是耗材,是利润的重要来源。
2.血球作为检测平台,项目延展性弱。生化仪和发光仪作为检测平台,可开展的项目数量和种类理论上无上限,任何与临床血清学相关的可检靶分子都可以在生化免疫平台检测,但血球是通过细胞的大小、颗粒复杂程度等原理来定量不同组分的细胞,兼容扩展性较差,现市面上已有一些炎症项目在血球仪上开展,但是比起生化免疫的平台,局限性较大。
3.血球厂家集中度相对生化和免疫而言处于中位。血球三分类仪器多为开放系统,通用三分类试剂竞争激烈,但规模都较小,目前三分类已下沉到乡镇卫生院和部分一级医院。五分类仪器厂家全国共有17家,基本都是封闭系统,采用原装试剂,相对生化试剂的200厂家,集中度较高。
临床血球市场容量(销售额)
2015年血球中国市场约为34亿人民币,2011-2015年平均增速11%。

临床血球市场容量(仪器台数)2015年血球市场新增台数约为10000台,其中市场份额最大的希森美康和迈瑞占了整体装机台数的62%的市场,虽然希森美康的装机台数呈现一定的负增长,但是由于流水线产品的大幅增长,高端客户数量增加,给销售额依然贡献了良好的业绩。血球市场上较为关注的两个本土企业,嘉斯戴克和帝迈,上市没多久,但处于高速发展阶段,值得关注相应的上市标的,迈克和美康。
国内希森美康和迈瑞两大寡头占据60%市场份额
血球市场竞争格局初现,希森美康和迈瑞两家市场份额接近60%,处于绝对垄断地位。希森美康作为市场份额第一的霸主,仍然保持超过大盘的增速。贝克曼对血球中国业务重视度不是很高,虽然市场份额排名第三,但是与第二名差距较大,而贝克曼在全球的血球业务市场份额约为20%,合计人民币约34亿。

血球市场格局虽然稳定,但不可小视后来的变革者血球市场经过多年的竞争洗礼已形成较为稳定的竞争格局,国内相关标的公司很少,只有迪瑞,理邦和迈克。国内厂家由于深圳迈瑞的优异表现,客户对产品性价比的要求阈值提高。良好的品质,合适的渠道,以及产品具有创新卖点的厂家,会有较强的竞争力。一些新成立的血球公司,以新技术卖点、良好的性价比,优秀的市场嗅觉,上市后就引起市场的广泛关注。
2015年国内一共约50家血球厂家,其中约17个厂家有五分类仪器,有自主研发能力的厂家不超过10家,其中迈瑞一家独大,其他销售额在一亿左右的只有优利特和特康。近两年市场上出现了两个较为引人注目的公司,嘉善加斯戴克和帝迈,已分别被迈克和美康参股。嘉斯戴克和帝迈其核心技术骨干团队来源于国内血球寡头迈瑞,传承了迈瑞产品的优秀血脉。
嘉斯戴克专注于血液分析仪、流式细胞仪等先进体外诊断(IVD)设备和试剂的研发,是具有自主研发能力的厂家之一,国内已有南北两家血球产品OEM自嘉斯戴克。嘉斯戴克的五分类产品是国内除迈瑞外唯一掌握血球核酸荧光检测技术的厂家,具有很强的平台拓展性。2015年8月15日,迈克生物收购嘉善加斯戴克医疗器械有限公司33%的股权,开始涉入血球领域。多年来迈克作为希森美康的代理,在西南地区已建立了良好的渠道资源,嘉斯戴克借助迈克的渠道平台,可迅速把仪器铺量,预计在2016年血球产品开始放量。公司技术起点较高,五分类产品以核酸分析为卖点,并且可以提供激光散点三维图,其性能参数直逼血球领域龙头,血球产品会成为新的增长亮点而持续发热。
帝迈对于客户需求把握非常到位,全国第一个推出血球+全血CRP一体机,同时产品线非常齐全,在招标中具备很大的优势,短短的2年时间,推出一系列产品,装机台数2015年超过300台,未来值得期待。2016年1月25,美康宣布参股帝迈13.33%的股权,美康与帝迈天生气场契合,文化相当,借助美康的优势渠道,达到协同效果,将有希望撼动目前稳定的双寡头格局。
临床血球市场发展趋势
血球技术与流式细胞仪基本原理一致,但流式的性能要求要更为精细,在实验室作为科研仪器广泛使用。已经有一些大型高端医院,把流式细胞仪用于临床,分析学血液中的有形成分来诊断血液疾病,血球会向着更自动化、集成化的方向发展。同时一些生化检测项目,如CRP、糖化血红蛋白等项目,这两年来已经与血球检测捆绑进行,一管血即可完成,不需再单独用血清进行生化检测,仅CRP一个项目,预计能带来10亿的的市场空间。
除了自动的血细胞计数,血细胞涂片也是重要的分析技术之一,自动推片机和数字化的图像、算法会使得细胞涂片从繁琐的人工操作和深厚的经验依赖中释放出来。
临床血球市场小结:血球作为检验科最广泛应用的产品,已经发展相对成熟,迈瑞的血球产品是国产IVD产品唯一可以与国际巨头匹敌的产品,在国内客户群已深入高端客户,口碑良好,声名远播。该成功案例再一次重申我们的价值投资理念,产品才是企业的灵魂。医疗作为一个严肃的行业,事关生死,只有产品性能得到终端的认可,建立品牌效应,才能洗尽铅华,拥有不败的护城河。
分子诊断作为近几年的追捧热点快速发展,未来应用空间充满想象
新技术的出现会带来革命性的变化,但目前依然以临床应用为主。2014年中国市场容量约19亿人民币,年复合增长率是IVD细分市场中增长最快的2011-2015年均复合增长率为30%。市场对于分子诊断的关注度,已远超临床应用现状,尤其是肿瘤早期筛查,个性化诊断等领域。我们认为能应用于临床的诊断产品,依然是近几年分子诊断的主题,但不可否认分子诊断未来的无限可能性。相关标的有:凯普生物,HPV龙头,是分子诊断目前应用最广的领域,期待未来其他产品线的不断补充。
分子诊断的发展具有划时代的意义,但临床应用尚有局限
分子诊断是指应用分子生物学技术对与疾病相关的结构蛋白质、酶、抗原抗体和各种免疫活性分子,以及编码这些分子的基因的检测。根据其检测技术的不同,主要可分为核酸杂交、PCR扩增、基因芯片、基因测序、质谱等。目前分子诊断已经广泛应用于传染病、血筛、 早期诊断、个性化治疗、遗传病、产前诊断、组织分型等领域。
核酸杂交:具有互补碱基序列的DNA分子,可以通过碱基对之间形成氢键等,形成稳定的双链区,通过核素或者荧光来检测靶序列,由于核素污染,越来越多采用荧光标记,称为荧光原位杂交(FISH)。
PCR扩增:PCR是模板DNA,引物和四种脱氧核糖核昔三磷酸(dNTP)在DNA聚合酶作用下发生酶促聚合反应,进行体外扩增,得到所需目的DNA,然后通过凝胶电泳或者荧光定量的方式来定性或者定量靶基因。这是分子诊断中目前应用最广泛的技术。
基因芯片:一种杂交测序方法,在一块固相表面固定了序列已知的带荧光标记的靶核苷酸的探针,当样本中有与基因芯片上核酸探针互补的核酸时,即发生配对,通过检测荧光可重组出靶核酸的序列。
基因测序:根据其原理平台,分为一代、二代和三代测序,其各自的优缺点如下表所示。

目前应用最广泛的为二代测序,全球被Illumina和Life tech(后被Thermofisher收购)垄断(罗氏的焦磷酸测序仪454在2013年退出市场),市面上基本没有国产仪器。三代测序由于测序准确度的问题还未广泛推广使用,多在研究阶段,但由于其无需PCR,避免了在分子扩增过程中由于扩增偏好性产生的错误,且成本低,通量高,真正做到了单分子测序,如能解决准确性和自动化的问题,在临床上具有广阔的应用前景。目前国内应用最广泛的应用平台是PCR技术,PCR仪器被外资垄断,由于开发周期长,技术门槛高,因此鲜有国内厂家开发仪器,国产厂家产品多为PCR试剂。国内分子诊断临床应用最广的是传染病,占整个分子诊断超过50%的份额。产前筛查是另外一块重要的市场,约占整个分子诊断市场的20%,伴随二胎政策放开,产筛未来会有较大的增长空间。分子诊断中空间最大的是肿瘤早筛,但是目前在临床的应用处于早期,与肿瘤早筛相关的标志物成百上千,特异性是制约该应用的最大因素。
分子诊断广泛应用于传染病,血筛等领域,随着人们生活水平的提高,对分子诊断的认知和需求会越来越多,医疗卫生产业的发展不再局限于诊疗,而延伸到预防性医学。分子诊断在近几年也成为体各投资公司追捧的投资热点。随着人类基因图谱的破译,分子诊断在个体化精准治疗甚至大消费方面也有广阔的前景。
分子诊断作为一个重要的诊断分支平台,在国内的发展速度很快,但是由于其市场和产品的特殊性,在临床的应用相对比较受限。其特点如下:
1.分子诊断仪器平台集技术与资金为一体,由于其技术和监管门槛都相对较高,并且受到进口企业的专利限制,因此国内大多分子诊断厂家都是以试剂为主要产品,同时兼并部分服务,仪器市场主要还是被进口厂家垄断。
2.分子诊断操作要求高,现有实验室认证要求高,对普及有制约,很多医院因为没有足够的房间满足实验室认证的要求,而不能开展,随着医院的发展能达要求的实验室增加。
3.由于中国临床医生的知识结构,对分子诊断之类基础医学较强的项目接受度较慢,需要公司配合实验室进行主动的教育,这是目前国内欠缺的部分。
分子诊断市场容量
2014年中国市场容量约19亿人民币,年复合增长率是IVD细分市场中增长最快的2011-2015年均复合增长率为30%。分子国内客户多为三级医院及部分大型二甲医院检验科或病理科、独立医学实验室,血站,疾控中心等。
分子诊断竞争格局
国内分子诊断处于起步期,各国产厂家的销售额都不大,2014年销售额上亿的厂家较少,主要的分子诊断厂家多集中在HPV筛查和分型领域,其中达安基因、凯普、亚能(被复星收购),安必平,相对市场份额较大,销售额在1亿以上。

分子诊断的发展易受监管制度的制约,在摸索中逐步发展分子诊断市场的监管力度远高于其他细分市场,大部分产品属于三类产品,各细分领域的增长空间受政策影响较大,比如2010年国家卫计委颁布的血站的核酸筛查试点及推广工作,国家药监局基因诊断叫停等政策等,但整体趋势是监管保守,逐步放开,国家持积极推动态度。因此分子诊断细分领域的龙头公司,由于其产品成熟,渠道完善,具有技术和数据储备,将会是未来最大的受益者。
分子诊断主板上市标的公司销售额过亿的只有达安基因,复星诊断,另外新三板的上市公司,潮州凯普和广州安必平值得关注,尤其是凯普(已主板转板中),是HPV细分领域的龙头。
分子诊断未来充满各种可能性,但要警惕精准诊疗的泡沫
分子诊断作为一项前沿的技术,对医学诊断有很大贡献。对于一些窗口期的细菌和病毒感染,DNA检测是最有效的方法,比如HIV的检测。目前分子诊断在中国的主要应用是传染病的检测,比如HPV,HBV,HCV,HIV等。分子诊断在产前筛查中的应用也相对成熟,如华大基因,贝瑞和康等,胎儿外周血游离DNA检测已逐渐替代羊水穿刺技术。
未来分子诊断在医学领域最大的市场是肿瘤早期筛查,目前在国内的应用还相对不成熟,只能作为辅助诊断参考,如果成本降低,肿瘤标志物的特异性可以满足要求,肿瘤早筛的市场将超百亿。除此以外,遗传病个体化诊断、疾病预测应用、大众消费基因服务等市场随着技术的发展,在逐步打开,随着技术成熟和成本的降低,分子、基因这些词与人民大众的生活会息息相关。
分子诊断市场小结:分子诊断常常被捆绑于精准诊疗,但是目前无论是产品性能、收费标准、政策支持、海量数据分析等都还无法支持真正意义的精准诊疗,仍然处于概念大于市场的阶段。能广泛应用与临床的产品需要具备如下特点:1.临床意义清晰;2.操作自动化,傻瓜化;3.成本可被接受。对于目前国内的公司,PCR试剂盒依然是分子诊断这块蛋糕最实际的应用产品,而大消费,大数据还有很长的路要走。既追前沿,又接地气,清醒分析在分子领域的各种新技术,才能准确判断该技术真正的临床价值。
POCT市场良莠不齐,亟待规范化和标准化
市场份额分散,行业增速快,新技术层出不穷。2014年POCT市场容量48亿,2011-2015年POCT复合增长率在15-20% 之间。POCT市场尚未成熟,各厂家市场份额较小,整体处于量多质劣的阶段。由于检测平台方法差异较大,同一检测项目有多种方法,参考范围难以界定,测量结果准确度难以保证,行业也无相关质量控制标准,将会较长时间保持混沌分散的现状。参考POCT国际巨头Alere的发展史,行业内的并购整合是最高效的发展业务的方式。相关标的有:基蛋生物:心标物已是细分领域的龙头,产品口碑和性能都得到市场认可,目前重点关注POCT质量控制,有望成为行业标准制定者。
POCT不是产品或项目的分类,而是检验的分类
POCT是Point-of-Care Testing,中文一般译成“床边检测”。NACB( NationalAcademy of Clinical Biochemistry ,美国国家临床生化科学院)对POCT的定义是——在接近病人治疗处,由未接受临床实验室学科训练的专业临床人员(professional)或者病人(self)进行的临床检验,是在传统、核心或中心实验室以外进行的一切检验;
理论上,POCT只是一种检测平台,目前所有的IVD项目都可以实现POCT检测,但比较常见的有血糖、血气、血凝、传染病(病毒和细菌)、肝功能、肾功能、心脏标记物、肿瘤标记物等;
POCT产品种类繁多,可有不同的分类的方法。
1. 根据原理和平台可分为如下几个平台:
干化学:单层试纸、多层涂膜。
免疫:胶体金+免疫层析/渗滤,荧光+免疫层析,免疫比浊。
电化学:电流法、电位法、电阻法、酶电极。
化学发光:小型化化学发光。
色谱:高效液相色谱。
新技术:微流控、生物芯片等。
2. 根据检测的项目可以分为:
临床生化(肝功能、肾功能、血气、离子)、临床免疫(心脏标记物、药物检测)、血液(血球、血凝)、微生物(传染病、分子诊断)等,基本和中心实验室(core-lab)的分类一致;
3. 根据如有无仪器(或定性/定量):分为试剂条(无仪器)和仪器/试剂条配套,前者多为定性、后者多为定量;
4. 根据应用场景分为专业市场和家用市场(OTC):家用市场主要包括血糖,血压,妊娠等产品。专业市场主要在医院的检验科,临床科室,急诊,ICU,手术室等使用的各类产品。除此之外,POCT还可以应用于救灾,军事,医疗服务站,现场监督执法,食品安全控制,移动医疗等场景,其形式比起大型诊断设备更加灵活多样。
POCT作为一种补充诊断的方式具有其自己的优势和劣势,与大型检验设备的主要异同如下所示:

POCT作为一个相对门槛较低的市场,竞争尤为激烈,同时由于POCT市场难以对其质量进行规范化,无相关行业标准,所以中国市场普遍呈现出“乱花渐欲迷人眼的”的量多质劣的局面。POCT市场主要有如下特点:1.市场集中度低:POCT在整个IVD细分市场中除生化试剂外最易切入的市场,国内厂家规模普遍偏小,相对而言市场份额较大的厂家大多都有其特色产品,是该细分领域的佼佼者,比如特种蛋白的深圳国赛,心肌标志物的南京基蛋等。
2.行业无统一标准:欧美成熟市场对POCT有明确的监管法令、临床上也有明确的使用规范,但中国医疗机构和监督管理机构目前对POCT产品还没有统一的管理规范。生化、免疫、血球都有相应的溯源体系,可以溯源至国际参考方法和参考物质,保证其结果的准确度。中国每年都会由卫生部临检中心组织室间质评活动,来保证不同实验室间的结果准确和互认。POCT由于种类繁多,方法差异较大,因此暂无统一的质量控制体系,其结果难以保证准确。
3.国内检验科对POCT态度不一:中国医疗资源匮乏,公立大医院处于强势地位,POCT的作用同欧美医疗发达地区的作用是不一致的。不同级别的医院对POCT的态度不同:
1)二甲以上主流医疗机构,资金雄厚,检验科设备多为进口品牌,常规检测为主,不需要POCT。临床科室使用POCT,就会减少检验科的收入,冲击检验科的利益,因此限制了POCT的广泛使用。对于临床科室来说定量/半定量的POCT产品临床意义大,而且用量很大。如能采取更合理的利益分成方式,比如由检验科集中管理仪器,临床科室外借,可能会推动POCT的发展。
2)二甲以下的基层医院,检验科样本量少,技术水平相对低,大型设备的实用性差。因此检验科通常使用POCT产品顶替传统检验方法来做诊断。由于检测量小,产品分散,这块市场相对不受国际厂家和国内一流公司重视。
POCT市场容量
2014年中国POCT市场(不含血糖)约48亿人民币,市场主要集中在心肌、感染、特种蛋白、妊娠等领域。其中炎症、心脏标记物、血气、糖化血红蛋白、电解质的检测主要是定量检测,传染病、毒品、妊娠等主要是定性检测。
POCT竞争格局:竞争厂家众多,规模较小,市场分散程度高
国内有规模的POCT厂家不多,市场集中度很低。最主要的细分领域是血气、电解质,炎症,心标,传染病,糖化血红蛋白,合计约占整个POCT市场90%的份额。

这5个主要的细分领域中,技术平台、销售渠道、市场格局、经营状况都差异较大。血气电解质的检测主要用在各种紧急状态,临床风险极高,对产品要求极高,被进口产品垄断,基于电化学平台,和其他产品不同。炎症和心脏标志物比较类似,通常以定量半定量方法检测,临床上也有技术成熟的国产产品在使用。传染病主要是定性检测,国内厂家主导地位,价格低,利润薄。这三类方法学类似,国产厂家都以免疫层析技术为基础。
糖化血红蛋白国际主流方法是高效液相法,同其他细分市场技术平台不同。
POCT除了部分细分市场,整体处于发展早期,龙头尚未出现
POCT是高度活跃的IVD市场,竞争格局不稳定,还没有一家独大的局面,国内目前的技术水平较低,且无核心技术和专利保护,因此造成低水平技术外流严重,市场产品同质化严重。虽然短期内受中国临床现状和国内公司技术水平的制约,但行业发展和市场前景长期看好。同时POCT也是医疗器械进入家用市场的必经途径,潜力巨大。
国内上市的POCT公司有三诺,鱼跃,万孚,理邦,乐普等厂家,其他有规模的活跃的未上市公司约有20家,如南京基蛋(已IPO披露),武汉明德,深圳瑞莱,深圳国赛,深圳普门,北京热景,石家庄禾柏等。
POCT经历从定性到定量的发展,未来质量控制标准将规范目前百家争鸣的格局
未来POCT的发展将从定性到定量,一些延展性好的技术平台,如免疫荧光、微流控、生物芯片等为将来的发展方向。技术的发展由单一领域向多领域突破。因此技术先进,结果准确并且能够多项目延伸和兼容的平台具有良好的应用前景。
目前临床应用最大的限制是产品质量和结果的准确性,因此细分领域的龙头,其性能已经过市场考验,能以明星产品为辐射点,渗透其他产品。南京基蛋2014年心肌产品销售额1.5亿,占市场大盘超过20%的份额,具备一定的市场口碑,长期看好。
POCT市场小结:POCT作为临床科室一种重要检测方法,在国外已经广泛应用,由于中国利益分配和国产品牌质量的问题,开展不够广泛。整体市场份额较为分散,细分领域龙头规模也较小,由于不同POCT其方法平台差异较大,产业并购将会是快速扩张的高效方法。
体外诊断(IVD)行业投资策略
近年来越来越多的企业开始转型涉足大健康领域,市场意识到生老病死相关的行业将成为固若汤金的抗风险行业,不易受到经济景气度的影响,没有明显的周期性,经济低迷,物价通胀也不影响病人看病吃药。作为门槛相对较低的体外诊断行业受到市场的疯狂热捧,企业如过江之鲫涌入体外诊断行业,不断加入的竞争者打乱了市场规则,拉低竞争价格,多数厂家集中在中低端市场进行恶性价格战,对于行业发展,以及病人的安全都是极为不利的。
随着监管机构逐步收紧行业法规和政策,一些手工作坊式的厂家将逐渐退出竞争,给那些真正以产品质量为核心追求的厂家创造了良好的竞争环境。大量的研发投入在短期内并不能见到明显成效,公司的业绩也不会有明显提高,但是内涵式的技术积累和沉淀将为企业的发展壮大保驾护航,也是未来企业安身立命的根本。“通常我们认为技术是被高估了,但长远看来,技术总是被低估了的”。
长期看好的细分市场的投资机会:生化、发光、POCT。
1、临床生化:临床生化200生产厂家,随着CFDA加强监管,优秀的国产品牌会加速整合市场份额,保持超越大盘的增速。相关上市公司:迈克生物、西陇科学。
2、化学发光:作为容量增速双高的细分市场,国产替代刚刚拉开帷幕。装机量是保证封闭系统增速的前提条件,明星套餐是进入终端的敲门砖和未来安身立命的根本。相关上市公司:郑州安图、迈克生物、新产业。
3、POCT: POCT市场作为大型中心实验室检测的有效补充,其发展尚不成熟,行业无标准,持续关注细分领域龙头公司和未来技术发展方向。相关上市公司:理邦仪器,万孚生物,乐普医疗。
风险提示
行业整合进度低于预期;行业短期估值过高。
研究员
杨烨辉 执业证书编号:S0570514060002
郑 薇 执业证书编号:S0570115120025