立即注册找回密码

QQ登录

只需一步,快速开始

微信登录

微信扫一扫,快速登录

搜索
小桔灯网 门户 资讯中心 国内新闻 查看内容

遗传学会遗传与分子诊断专业委员会在沪成立

2016-2-25 00:55| 编辑: 小桔灯网| 查看: 1809| 评论: 0|来源: 转化医学网

摘要: 2016年2月23日上海遗传学界传来喜讯,遗传学会遗传与分子诊断专业委员会正式成立!这是国内首家分子诊断专业性学术机构。在盛大的成立仪式上,多名专家纷纷致辞,向专委会的成立表示祝贺。上海市遗传学会理事长卢大 ...
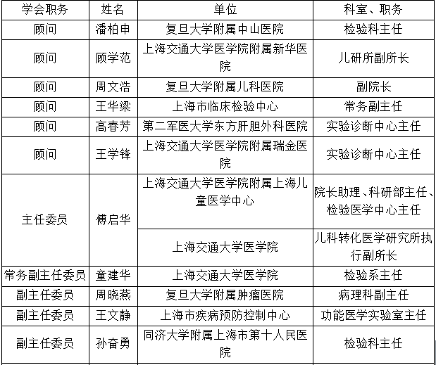
2016年2月23日上海遗传学界传来喜讯,遗传学会遗传与分子诊断专业委员会正式成立!这是国内首家分子诊断专业性学术机构。在盛大的成立仪式上,多名专家纷纷致辞,向专委会的成立表示祝贺。上海市遗传学会理事长卢大儒教授、秘书长王久存教授等遗传学会领导及遗传与分子诊断专委会委员、会员等80多名专家出席了本次会议。卢大儒理事长宣读了上海市遗传学会常务理事会决议及遗传与分子诊断专业委员会顾问、委员名单,专委会有六位顾问,分别是潘柏申教授、顾学范教授、周文浩教授、王华梁教授、高春芳教授、王学锋教授,主任委员傅启华教授、常务副主任委员童建华教授、副主任委员周晓燕教授、王文静教授、孙奋勇教授、娄加陶教授。(详细委员名单见文末)





遗传与分子诊断专业委员会定位

上海市遗传学会遗传与分子诊断专委会,旨在联合基础研究、临床应用、实验室管理各领域的专业人士,在技术探索、人才培养、政策法规、学术交流等诸多方面,持续推进遗传学技术及分子诊断的发展与临床应用,协助创造上海地区良好科研与转化氛围,提升本地区在全国乃至国际分子诊断研究与临床应用领域的整体学术地位。

成立背景

近年来,随着生物、信息与材料技术的飞速发展,伴随着精准医学的热潮,特别是高通量测序技术的迅猛发展,测序成本的持续下降,遗传学及分子诊断技术已经成为当今医学科学研究和临床诊断中发展最活跃、更新最迅速的领域之一。其临床应用涵盖了遗传性疾病、肿瘤、微生物感染、产前诊断、代谢性疾病等诸多领域。有理由相信在可以预见的未来,分子诊断及其相关技术将形成医疗技术革命的又一次浪潮,突破传统医疗模式的窠臼,彻底改变既有的疾病诊疗的思维模式,在疾病的预防、诊断、治疗等方面起到重要作用,真正实现个体化的医疗模式。

分子诊断专业委员会成立的意义

分子诊断已经渗透于传染病、病理、肿瘤、药物治疗等各个领域,与检验医学、病理学、肿瘤学等有交叉但又有自身技术和发展特点。分子诊断已成为一门独立的新的学科,即分子诊断学。分子诊断前沿理论的不断突破,新技术的快速升级,应用领域的不断拓展,让人眼花缭乱,无所适从。建立适当的渠道,适当的学术交流平台可促进前沿成果的科学转化,保证分子诊断技术在临床上合理应用,降低风险,同时规范市场运行,弥补政策法规的严重缺位现象。遗传与分子诊断专业委员会就是这样的渠道,这样的交流平台。

我们相信成立遗传与分子诊断专委会将会大大推动遗传与分子诊断技术在临床应用的广度和深度,使得分子诊断在对疾病的早期诊断、疗效监测及预后评估等方面发挥越来越重要的作用,极大地推动现代医学的发展,为上海医疗卫生事业的发展,医疗模式的重大转变贡献力量,为遗传学会向临床纵深发展做出贡献。

在会上潘柏申教授、童建华教授、周晓燕教授、孙奋勇教授、娄加陶教授分别做了精彩的专题报告。



复旦大学生命科学院副院长、上海市遗传学会理事长卢大儒教授致辞并为分子委员会成员颁发证书



分子诊断委员会是一个学术交流平台,在这里不仅注重信息交流,更是注重人才的不断培养。委员会成立以后我们会开展更多的科普教育活动,基因与健康、基因与疾病的知识普及,并引进更多灵活的机制来促成基础研究到临床应用的转化。


复旦大学附属中山医院潘柏申教授报告内容:“医学检验实验室自建检测方法的现状和展望”



LDT是指医学检验实验室自行的研发、验证和使用的检测方法。在美国,LDT有着明确的监管措施,并且与医保有关联;在欧洲和日本,LDT没有明确的监管措施,以医保关系不大。而在我们国家却缺乏这一制度。潘教授说新项目、新技术一定是从LDT开始,LDT才是符合医学检验发展规律。如果一开始就采取最严格的监管方式,将会扼杀创新,阻碍新技术的推广应用。他还建议以开展试点单位的形式来逐步放开LDT模式。


上海交通大学医学院童建华教授报告内容:“靶向抑制TCTP在急性髓系白血病治疗中的作用”



Illumina产品经理王亚俊报告内容:“新一代测序技术在分子诊断方面的应用”


复旦大学附属肿瘤医院周晓燕教授报告内容:“分子病理在肿瘤精准医疗中的地位”



分子病理的发展越来越快,临床的需求也越来越多。在精准医疗项目中肿瘤的精准医疗首当其冲的。而大部分疾病的引发是因为基因的作用。基因异常与临床的相关性:风险评估、分子风行、靶向化疗和疗效预测、预后。全面获取基因信息可以为:单基因检测、高通量基因检测。同时周教授大胆预测:未来的基因检测可能是以高通量测序为主,多种基因检测相辅相成的检测行业。


同济大学附属第十人民医院孙奋勇教授报告内容:“Hippo信号通路其在肝癌诊断中的应用”



Hippo基因在2003年被克隆出来,四个实验室几乎同时发表文章。最早研究人员在果蝇中就发现Hippo信号传导路径是调节细胞大小,器官体积的主要信号通路,之后又有研究证明这条信号通路还调控干细胞自我更新及组织再生,特别是与癌症的发生密切相关。

在hippo上游有个血清MCAM蛋白,MCAM可作为潜在的肿瘤标志物;血清CD166可作为黑色素瘤潜在的标志物。



上海交通大学附属胸科医院娄加陶教授报告内容:“ct-DNA在肿瘤诊治中的应用”



ctDNA由肿瘤细胞释放的单链或双链DNA片段,携带肿瘤特异性,更全面的反应肿瘤的分子异质性。

ctDNA特点:携带有肿瘤特异性遗传改变;显著的片段化特征166bp;实时变化,半衰期短(2h);含量低、不同癌症和个体存在差异;代表肿瘤的全局信息:原位+转移。

由于ctDNA的浓度与肿瘤的进展高度相关,因此我们可以通过ctDNA来进行肿瘤的分期、预后评估,以及动态监测。它携带的肿瘤信息也可用于用药指导,不光取样简单,还能更全面的掌握肿瘤的信息。

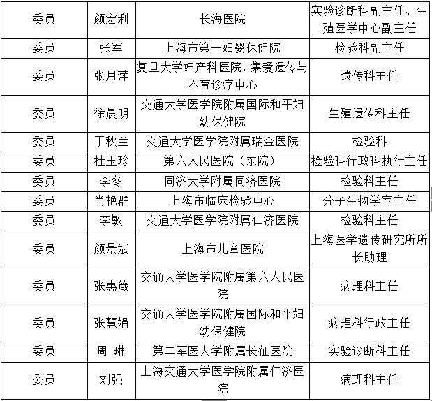
附:第一届分子诊断专业委员名单





 

声明:
1、凡本网注明“来源:小桔灯网”的所有作品,均为本网合法拥有版权或有权使用的作品,转载需联系授权。
2、凡本网注明“来源:XXX(非小桔灯网)”的作品,均转载自其它媒体,转载目的在于传递更多信息,并不代表本网赞同其观点和对其真实性负责。其版权归原作者所有,如有侵权请联系删除。
3、所有再转载者需自行获得原作者授权并注明来源。

最新评论

关闭

官方推荐 上一条 /3 下一条

客服中心 搜索 洽谈合作
返回顶部