立即注册找回密码

QQ登录

只需一步,快速开始

微信登录

微信扫一扫,快速登录

搜索
小桔灯网 门户 资讯中心 检验前沿 查看内容

我国科学家通过检测DNA甲基化首次实现前列腺癌的无创性体液检测

2015-12-1 23:32| 编辑: 小桔灯网| 查看: 1749| 评论: 0|来源: 北京基因组研究所

摘要: 前列腺癌是男性中最常见的恶性肿瘤之一,目前前列腺癌的传统诊断方法是检测血清中特异性抗原(PSA)浓度,对PSA偏高的患者进行穿刺活检最终确诊。然而,该方法的主要缺陷是PSA的特异性较差(PSA 4-10ng/ml时,特异性 ...


前列腺癌是男性中最常见的恶性肿瘤之一,目前前列腺癌的传统诊断方法是检测血清中特异性抗原(PSA)浓度,对PSA偏高的患者进行穿刺活检最终确诊。然而,该方法的主要缺陷是PSA的特异性较差(PSA 4-10ng/ml时,特异性只有25%-40%),其它如前列腺炎、前列腺增生等前列腺疾病也能引起PSA浓度的异常,所以会经常出现非必要的穿刺活检,给患者造成了极大的痛苦。因此,寻找一种灵敏度高、特异性强的早期前列腺癌诊断marker是十分迫切的。

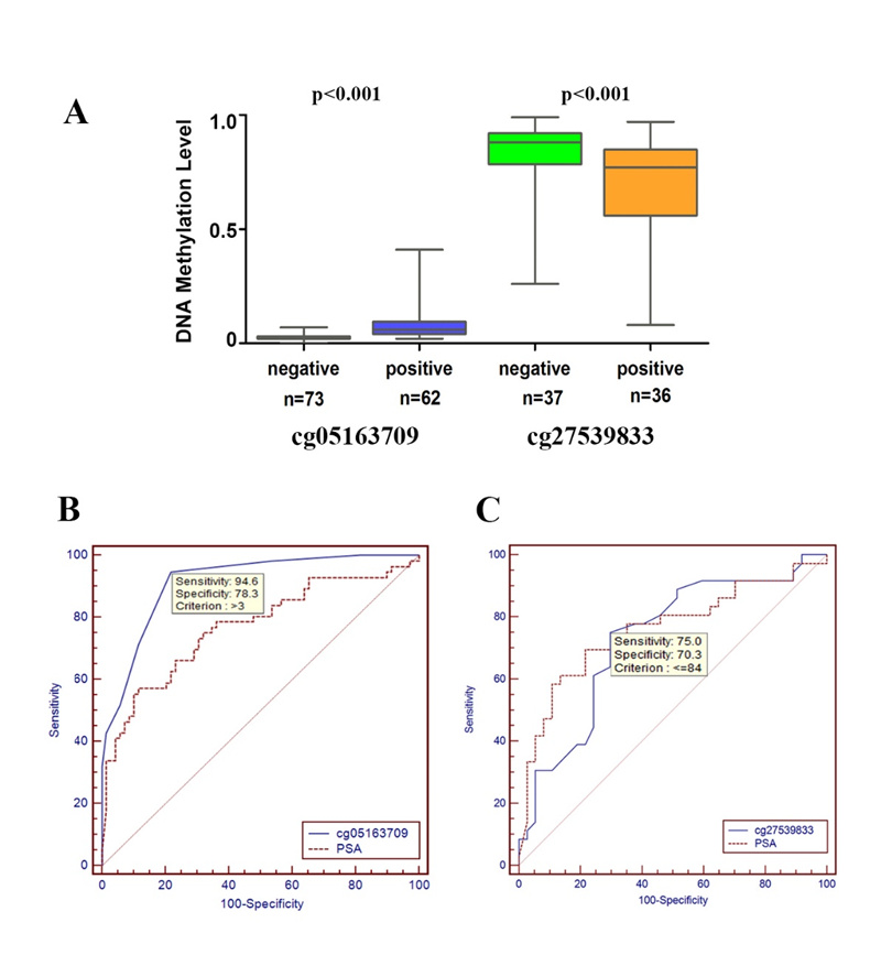
近日,中国科学院北京基因组研究所精准基因组医学重点实验室孙英丽课题组与第二军医大学上海长海医院合作,通过对66对前列腺癌和癌旁样本的Y染色体甲基化分析对比,发现了前列腺癌中特异性的甲基化位点。该研究通过对比癌旁样本间的甲基化水平,发现在Y染色体上存在一些相对保守的甲基化位点,其在不同个体间的甲基化水平几乎是一致的,不受年龄和地域等因素的影响,但是这些在癌旁样本中相对保守的甲基化位点,在癌样品中却发生了明显的甲基化变异,总共筛选出了6个在癌旁中保守且在癌中特异性变化的位点。经过进一步的尿液DNA检测验证,最终筛选出了一个特异性甲基化位点,其接受者特征曲线(ROC)分析显示,该位点前列腺癌诊断灵敏性和特异性分别达到了94.6%和78.3%,远优于传统的PSA方法,且该方法是通过尿液样本检测,是一种非侵入无创性液体检测手段。

液体活检是当前无创性诊断的研究热点,具有广阔的应用前景,是未来分子诊断技术发展的必然趋势。DNA甲基化检测具有很强的组织特异性,因此在液体活检应用中具有独特优势,将成为肿瘤诊断、治疗及预后检测的重要手段。

目前,国际国内通过尿液DNA甲基化差异来进行前列腺癌诊断方面仍是空白,因此该研究具有领先水平。相关研究成果以“Identification of specific DNA methylation sites on the Y-chromosome as biomarker in prostate cancer”为题,发表在Oncotarget 杂志。该项目的主要负责人孙英丽研究员和第二军医大学校长孙颖浩院士表示,该研究对前列腺癌临床无创诊断具有重要意义。文章的主要作者包括北京基因组研究所的姚鲁帅,上海长海医院的任善成,和北京基因组研究所的张敏杰。该研究得到了科技部重点基础研究发展计划(973)、中科院战略性先导专项、国家自然科学基金等项目的资助。



特异性甲基化位点作为前列腺癌诊断标志物的接受者操作特征曲线(ROC)分析

来源:北京基因组研究所
声明:
1、凡本网注明“来源:小桔灯网”的所有作品,均为本网合法拥有版权或有权使用的作品,转载需联系授权。
2、凡本网注明“来源:XXX(非小桔灯网)”的作品,均转载自其它媒体,转载目的在于传递更多信息,并不代表本网赞同其观点和对其真实性负责。其版权归原作者所有,如有侵权请联系删除。
3、所有再转载者需自行获得原作者授权并注明来源。

最新评论

关闭

官方推荐 上一条 /3 下一条

客服中心 搜索 洽谈合作
返回顶部