立即注册找回密码

QQ登录

只需一步,快速开始

微信登录

微信扫一扫,快速登录

搜索
小桔灯网 门户 资讯中心 检验前沿 查看内容

美更新急性HIV感染诊疗指南

2015-10-21 00:27| 编辑: 小桔灯网| 查看: 2158| 评论: 0|来源: 医学论坛网 作者:小易(编译)

摘要: 近日,美国纽约州卫生部艾滋病研究所医疗标准委员会,对其《急性HIV感染诊断与治疗指南》作了重要更新。新修订的指南推荐,所有患者一旦诊断为HIV感染,就应立即启动抗逆转录病毒治疗(ART)。基于大量医学循证证据(其 ...
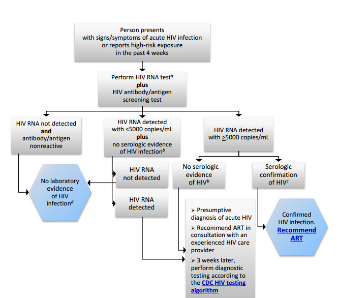
近日,美国纽约州卫生部艾滋病研究所医疗标准委员会,对其《急性HIV感染诊断与治疗指南》作了重要更新。新修订的指南推荐,所有患者一旦诊断为HIV感染,就应立即启动抗逆转录病毒治疗(ART)。基于大量医学循证证据(其中包括近期发布的START研究结果及中国发布的2项研究),新指南指出,诊断后立即启用ART的益处大于其风险。同时指南还更新了对急性HIV感染诊断建议。

        附:

急性HIV感染诊断检测流程

急性HIV感染的管理建议

       指南全文下载链接:Diagnosis and Management of Acute HIV Infection

 


声明:
1、凡本网注明“来源:小桔灯网”的所有作品,均为本网合法拥有版权或有权使用的作品,转载需联系授权。
2、凡本网注明“来源:XXX(非小桔灯网)”的作品,均转载自其它媒体,转载目的在于传递更多信息,并不代表本网赞同其观点和对其真实性负责。其版权归原作者所有,如有侵权请联系删除。
3、所有再转载者需自行获得原作者授权并注明来源。

最新评论

关闭

官方推荐 上一条 /3 下一条

客服中心 搜索 洽谈合作
返回顶部