立即注册找回密码

QQ登录

只需一步,快速开始

微信登录

微信扫一扫,快速登录

搜索
小桔灯网 门户 资讯中心 市场观察 查看内容

基因测序专题报告:DNA的精准魔法(下)—公司分析篇

2015-10-14 00:33| 编辑: 小桔灯网| 查看: 4158| 评论: 0|来源: 国信医药

摘要: 报告导读今日国信医药团队外发重磅基因测序行业专题《DNA的精准魔法》,我们从技术发展趋势、细分行业竞争格局、产业链供求分析与上下游联动分析等角度,为各位投资者奉上我们国信医药团队最专业、最独到、不盲从、 ...
640.webp.jpg
报告导读
今日国信医药团队外发重磅基因测序行业专题《DNA的精准魔法》,我们从技术发展趋势、细分行业竞争格局、产业链供求分析与上下游联动分析等角度,为各位投资者奉上我们国信医药团队最专业、最独到、不盲从、不忽悠的产业见解和投资策略。
新财富请多多支持年轻又严谨的国信医药团队!
江维娜/邓周宇/万明亮/徐衍鹏/梁东旭/谢长雁/贺平鸽


公司分析
综上所述,我们认为基因检测有两大细分市场(遗传与生殖健康、肿瘤个性化诊断)和三大发展阶段(跑马圈地建立规模优势、丰富产品线为医院提供一站式解决方案、从ICL向IVD转变)。公司在每个领域的产品、技术储备和为每个发展阶段的布局成为我们判断公司发展潜力的分析框架。在此,我们建议投资者重点关注以下公司:
华大基因:基因测序行业领航者
遗传与生殖健康领域具备全方位布局:公司的无创产前的仪器与试剂(T21、T18、T13)是国内第一家获得CFDA批准的医疗器械产品,同时在遗传病诊断、产前筛查与诊断等领域首批入选了卫计委高通量基因测序临床试点名单,先发优势明显。公司目前与1000多家医院建立了合作关系,在跑马圈地的过程中逐渐建立起了规模优势。此外,公司正在积极打造孕前产品线(高端的600种隐形遗传病基因检测与低端的12种隐形遗传病检测)、新生儿产品线(耳聋基因检测、新生儿代谢病检测等)、单基因罕见病产品线等。在技术储备以及产品线丰富程度上远高于竞争对手,未来最有望为医院提供一站式解决方案。
肿瘤筛查与个性化诊断领域不断创新:公司在肿瘤诊断与治疗领域也是首批入选卫计委高通量基因测序临床试点名单,具备先发优势。子公司华大医学于去年8 月推出国内首个基于高通量测序技术的肿瘤基因检测服务 OseqTM-T 遗传性肿瘤基因检测,未来还将推出基于ctDNA(循环肿瘤DNA)的无创基因检测产品。能够为肺癌、乳腺癌、结直肠癌、胃癌、甲状腺癌、前列腺癌等多种常见高发癌症进行超早期、无创伤性的检测,帮助医生实现肿瘤个体化治疗。
从ICL向IVD转变优势明显:公司与2012年收购了美国测序仪生产商Complete Genomics(CG),并一直致力于CG测序仪的优化与小型化,是国内最有望打破Illumina和Life Tech对二代测序仪生产垄断的企业。华大医学于2014年以CG-Baby的平台向CFDA申请了BGI-1000型号的临床检测仪器注册,并获得认证。BGI-1000产品的上市意味着华大不仅拥有测序仪生产能力,而且具备全套测序试剂的研发生产能力。未来在于其他测序公司竞争过程中将具备绝对的成本优势。在独家试剂研发方面,公司在基因测序服务领域耕耘多年,与许多医疗机构、科研院所、制药企业建立了科研合作,目前已经完成 70%的癌症,65%的复杂疾病,超过 1000 种单基因疾病,近 60 个种群的群体基因信息。其生物信息团队能自主开发分析软件进行大数据分析,具有良好的技术储备与发展潜力。尤其是2011年经国家发改委、财政部、工信部、卫计委批复,由公司组建并运营国家基因库。国家基因库是我国最大的生物样本、遗传信息及基因数据的存储平台。公司有望借助该平台的优势,第一时间开发出适用于临床检测的独家产品。因此,公司在产业链延伸整合方面处于国内决定领先地位。
640.webp (1).jpg
贝瑞和康:并驾齐驱的领航员
无创产前筛查先发优势明显:公司于2011年就在国内开展无创产前DNA检测项目,目前已经与2000多家医疗机构建立合作关系,无创产前市场份额排名第二,接近50%。同时公司是Illumina在国内的唯一战略合作伙伴,Illumina测序仪精度高稳定性好,是海外基因检测的首选设备,因此公司有望凭借现有的先发优势与仪器优势在行业不断成熟的过程中快速成长。
肿瘤个性化诊断技术领先:2015年7月公司推出针对非小细胞肺癌的无创肿瘤驱动基因突变检测。该技术是基于患者ctDNA(外周血循环DNA)来检测肿瘤相关相关基因如EGFR、KRAS、BRAF、ALK、HER2和TP53的位点变化,用于吉非替尼、厄洛替尼、克唑替尼、威罗菲尼、曲妥珠单抗等临床药物的指导用法。
与阿里云合作打造大数据系统:公司与阿里云达成合作,将聚焦于基因组大数据在云平台的批量计算、分析、存储,共同挖掘基因大数据的信息。公司至今已经累积了40多万份的基因组数据。未来随着业务量的增长,数据规模也将不断扩大。对于基因组大数据的分析有助于揭示中国人群遗传突变分布,帮助公司开发出高效与精准度的独家临床试剂,完成从ICL向IVD的转变。
640.webp (2).jpg
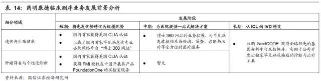
药明康德(WX.N):极具后来居上潜力的梦想家
遗传病与肿瘤个性化检测均有领先布局:公司基因组临床实验室于2013年通过美国CLIA标准审查,成为国内唯一一家获得CLIA认证的临床实验室,该实验室结果的准确性、可靠性和时效性获得了国际标准认可。此后公司在2014年与美国Foundation Medicine(FMI)签订战略合作协议,FMI授权公司在中国提供其产品FoundationOne的相关实验室服务。同年,公司上线了国内首家罕见病患者专业咨询网络平台“博士360网站”,为罕见病患者提供疾病咨询、筛查、诊断与治疗等全方位的医疗服务。我们认为公司的测序产品在品质、丰富度和先发优势方面占据了领先水平。
收购NextCODE布局长远:公司于2015年1月收购NextCODE Health布局基因组信息学分析领域。NextCODE是一家基因分析和生物信息公司,拥有全球领先的基因测序分析平台和数据库。并于2015年6月获得英国10万人基因组计划的“罕见病及癌症”数据解读服务合同。NextCODE的数据库和分析能力一方面与公司CLIA认证的测序平台形成良好的互补,另一方面也能帮助公司更早的开发出相关疾病的诊断与治疗工具,从而建立核心技术壁垒。
640.webp (3).jpg
达安基因(002030)&达瑞生物(832705):占尽先机的践行者
达瑞成为达安二代测序产品的唯一运营商:达瑞于2014年10月与达安基因签订项目合作协议,有关二代测序的仪器及试剂由达瑞生物委托生产。未经达瑞同意,达安基因不得委托其他单位生产相应医疗器械,也不得将产品销售给其他任何主体。该合作关系在2015年4月双方的委托经营框架协议中进一步明确。至此,达瑞成为达安基因二代基因测序系统优生优育系列产品的唯一运营商。
先发优势、渠道协同助力业绩成长:公司在遗传与生殖健康和肿瘤个性化诊断领域均首批入选了卫计委临床试点名单。且与Life Tech合作生产的测序仪和配套试剂也在第二批获得CFDA认证,仅慢于华大基因。临床试点资质与仪器认证使得公司同时具备了第三方诊断实验室与测序仪投放的能力,能够全方位满足大、中、小型医疗机构的测序需求。再加上母公司达安基因本身就是国内核酸类体外诊断试剂行业的龙头企业,在渠道经营和与医院合作方面有多年的积累,因此非常有希望将先发优势转化为规模优势,随着基因测序行业的增长而成长。
640.webp (4).jpg
迪安诊断(300244):异军突起的ICL龙头
基因测序产品线与渠道协同优势明显:基因检测目前在我国本质上属于ICL模式,先发优势、规模优势、产品线丰富程度对企业的成长至关重要。迪安作为国内ICL行业的龙头企业,在规模、渠道、产品线丰富程度上本身就具备很强的优势。而投资博圣生物介入优生优育领域以及获得卫计委高通量测序临床试点资质后,会将上述优势进一步放大。无论在短期凭借先发优势将测序业务规模迅速做大,还是中期为医院提供一站式解决方案方面均有很强的竞争力。
我国第三方诊断(ICL)龙头企业:由于我国公立医院改革、分级诊疗体系建设、以及鼓励医生多点执业政策的推行,独立第三方诊断市场发展空间巨大,预计2020年市场规模将超过100亿元。公司自2014年推进独立医学检验所的“4+4”连锁扩张战略,目前在国内ICL市场份额达到15%左右。由于日常检测数量大,相比与大部分医院具备成本优势。同时公司医检所检测项目多达2000多个,对常规检测项目不到1000个的二、三级医院以及基层医疗机构构成良好补充。参照海外的发展经验,第三方诊断公司的发展逻辑是具备规模与成本优势的公司强者恒强,迪安具备成为未来行业龙头的潜质。
拓展周边业务,培育新增长点:除第三方诊断服务外,公司还借助其与医院的长期合作关系以及规模优势,介入自产试剂、CRO、高端体检等领域。积极为个人打造诊断产品-诊断服务-健康咨询全方位服务,为企业打造诊断产品-诊断服务-药物研发的增值服务。周边业务与第三方诊断业务协同效应明显,将成为公司新的业绩增长点。
首次覆盖,给予“增持”评级:我们预测公司2015-17年的EPS分别为0.69/1.00/1.37元,当前股价对应的估值为107x/73x/53x。虽然短期估值较高,考虑到ICL行业未来良好的发展前景,公司作为龙头将随行业成长,以及自产试剂、CRO等周边业务给业绩可能带来的增量,我们首次覆盖并给予公司“增持”评级。
640.webp (5).jpg
荣之联(002642):生物云计算领域的先驱
生物云计算领域有多年难以复制的经验:公司是国内领先的IT技术服务公司,为大中型企、事业单位构建完整的IT系统解决方案,并提供战略咨询、整体规划、实施部署、软件开发、维护支持等全套专业服务。公司与华大基因合作多年,熟悉生物软件的参数设置及业务流程,积累了丰富的经验,其它公司很难复制。
抓住空白领域布局,先发优势明显:公司再融资项目中的医疗生物云计算领域预计将(1)迅速搭建生物信息平台,使得企业能够获得生物信息方面的技术支撑,迅速获取相关数据库的支持、软件平台、云计算和存储等资源;(2)通过与生物云的对接,帮助医院、医生及患者快速获取数据;(3)通过该平台,集合生物科学家与医生的智慧,将只有科学家才能读懂的数据转化为医生语言。目前该领域在国内还处于空白阶段,未来前景广阔。公司现在的布局具有很强的先发优势。
车联网商业闭环值得期待:公司借助云计算技术优势打造车联网云服务平台。通过乐乘盒子、养车宝、车挣等产品收集C端用户数据,与保险公司合作推广UBI保险,通过保险与汽车后市场变现。该领域的核心是基于汽车与驾驶人信息的大数据分析。公司作为车联网市场的先行者,随着OBD的大幅增加,其积累的用户数及数据也有望快速增长,从而帮助公司基于用户数据与移动资源管理拓展出稳定的盈利增长空间。
首次覆盖,给予“中性”评级:我们预测公司2015-17年的EPS分别为0.64/0.91/1.25元,当前股价对应的估值为63x/44x/32x。我们认为生物云计算领域在我国尚属空白,未来随着测序产业的发展有良好的市场前景,公司作为国内首家二代测序数据的第三方生物云平台公司,非常值得关注。由于短期内估值较高,我们给予“中性”评级。

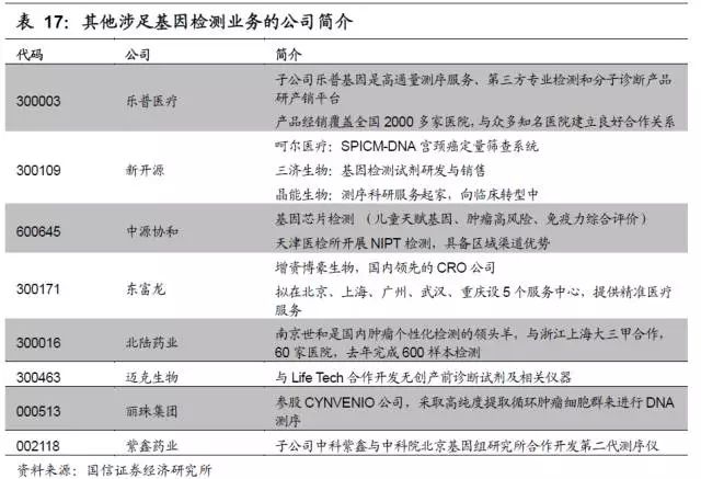
除上述公司,我们提示投资者关注其他布局基因检测业务的公司,例如乐普医疗(300003)、新开源(300109)、中源协和(600645)、东富龙(300171)、北陆药业(300016)、迈克生物(300463)、丽珠集团(000513)、紫鑫药业(002118)等。他们主要是通过收购相关基因测序标的实现业务转型,在相关领域没有长期积累,也暂时缺乏短、中、长期的战略布局。这些公司并不具备很强的先发优势和渠道优势,但如果执行力强,也有望杀出重围,成为未来的基因测序龙头之一。
640.webp (6).jpg

风险提示
公司战略执行力不达预期
上述分析仅仅是基于公司现有的资源优势和战略布局做出的评判。但真正将纸面上的实力转化为业绩增长还有赖于公司的执行力。若龙头公司的执行力不达预期,则业绩也许无法落地。
测序应用技术研发进度不达预期
其实基因突变与癌症诊断的相关性研究已经进行了十多年。但目前能够依靠突变位点来进行癌症诊断或者指导医生用药的技术是非常有限的。大家的共识是历史数据太少,无法得到具备统计学意义上的结果。随着美国的百万基因组以及英国的十万基因组的进行,数据不足问题会得到解决。但并不意味着一定能发现与癌症诊断与用药有强相关性的基因突变位点,即癌症诊断领域可能长期没有大规模的产品推出。

附录:肿瘤基因检测技术现状及发展趋势
目前肿瘤基因检测主要集中在EGFR、KRAS、BRAF等单个基因的位点检测方面,临床上主要以PCR-荧光法/PCR-荧光探针法应用最为广泛,其次是基因芯片法,直接测序法注册的产品中非常少(只有达安基因EGFR检测试剂盒)。但卫计委最新发布的“肿瘤个体化检测技术指南”中指出,“直接测序法是基因分型检测的金标准,实验室应优选国际和国内“金标准”的检测方法,同类方法中优先选择结果稳定性、重复性好、特异性高的技术。我们认为相比于其他方法,直接测序法获得信息最丰富、稳定性高、可重复性好,应当是未来基因位点分析的首选方案。
640.webp (7).jpg
根据对不同基因检测方法进行了比较,我们认为未来临床使用的肿瘤个体化基因检测技术将呈现如下发展趋势:
  • 低通量向高通量测试的转变:研究表明,大部分肿瘤的发病机理和耐药性机理是多基因作用的结果。肿瘤个性化基因检测未来一定是多位点的高通量方案,例如美国Foundation Medicine的两款产品FoundationOne同时检测315个基因,FoundationOneHeme同时检测405个DNA序列和265个RNA序列。在所有检测技术中符合高通量特征有焦磷酸测序法、新一代测序法NGS、基因芯片法、数字PCR等。
  • 低灵敏度向高灵敏度转变:主要因为以下两点:1)越早发现肿瘤则治疗效果越好,灵敏度高的方法利于肿瘤发病或者转移的早期筛查。2)临床样本由组织样本(活检组织、石蜡包埋组织等)为主向血浆样本的转变(循环肿瘤细胞CTC、循环DNA ctDNA,肿瘤细胞含量0.01%-93%)。灵敏度更高的方法才能检测血浆样本中的肿瘤基因位点变化。在所有检测方法中具备较高灵敏度的方法有焦磷酸测序(较高)、新一代测序NGS(较高)、实时荧光PCR、基因芯片法、AS-PCR、HRM、数字PCR等。
  • 大样本向小样本的转变:肿瘤临床检测的产品将越来越多,但从每个患者身上能够获得样本总量(活检+抽血)是有限的,只需极少原始样本就可以完成检测的技术将收到青睐。这类方法包括新一代测序法NGS、AS-PCR、数字PCR等。
  • 简单信息向精细信息的转变:由于肿瘤的发病机制以及对药物的应答机制很复杂,未来在个性化基因检测中将不仅仅满足于回答是否存在基因突变,而需要更加精细化的信息,包括具体的突变位点、是否存在融合基因及融合基因类型、DNA扩增或者缺失的水平、DNA甲基化程度、和基因表达量的高低等。能够提供这些精细化检测方法有Sanger测序、焦磷酸测序、新一代测序NGS、原位杂交(ISH)等。
  • 要求未知基因位点的检测能力:具备未知基因位点检测能力的技术在临床科研和大数据的积累,具备这种能力的技术有焦磷酸测序和新一代测序NGS。

综上所述,肿瘤个性化检测理想方法应当是高通量、高灵敏度、需要的样本量小、具备精细信息的检测能力、具备未知位点的检测能力。从现有的技术梳理新一代测序NGS、数字PCR、基因芯片与理想方法最接近,他们是未来的发展方向。
640.webp (8).jpg
640.webp (9).jpg
特别提示:根据《发布证券研究报告暂行规定》(中国证券监督管理委员会公告[2010]28号)第十二条的规定,我公司特披露:截至2015年10月11日,我公司以自有资金投资持有“达安基因”(002030)12497502股。

 

百度云附件:基因测序行业专题研究DNA的精准魔法.pdf   
声明:
1、凡本网注明“来源:小桔灯网”的所有作品,均为本网合法拥有版权或有权使用的作品,转载需联系授权。
2、凡本网注明“来源:XXX(非小桔灯网)”的作品,均转载自其它媒体,转载目的在于传递更多信息,并不代表本网赞同其观点和对其真实性负责。其版权归原作者所有,如有侵权请联系删除。
3、所有再转载者需自行获得原作者授权并注明来源。

最新评论

关闭

官方推荐 上一条 /3 下一条

客服中心 搜索 洽谈合作
返回顶部