立即注册找回密码

QQ登录

只需一步,快速开始

微信登录

微信扫一扫,快速登录

搜索
小桔灯网 门户 资讯中心 专栏文章 Diana专栏 查看内容

法规解读:体外诊断试剂生产质量管理规范附录

2015-7-16 00:43| 编辑: 小桔灯网| 查看: 8922| 评论: 24|来源: 小桔灯网 作者:diana_zhang

摘要: 随着国家食品药品监督管理局在7月10日《医疗器械生产质量管理规范体外诊断试剂附录》(2015年第103号)的公告发出,对IVD生产企业来说,又一件事情尘埃落定了。103号公告明确指出:附录将于2015年10月1日正式开始实 ...
u=1102559371,1053909233&fm=21&gp=0.jpg

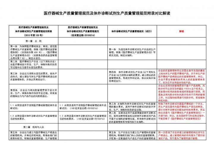
随着国家食品药品监督管理局在7月10日《医疗器械生产质量管理规范体外诊断试剂附录》(2015年第103号)的公告发出,对IVD生产企业来说,又一件事情尘埃落定了。103号公告明确指出:附录将于2015年10月1日正式开始实施了,同时在07年颁布的《体外诊断试剂生产实施细则(试行)》作废。这个伴随了IVD生产企业近8年的试行细则终于完成了其历史使命。

本次颁布的附录是《医疗器械生产质量管理规范》的补充,是体现体外诊断试剂作为医疗器械一个门类的重要法规表现,所以在学习和实施体外诊断试剂附录的同时,不能也不可以忽略了对《医疗器械生产质量管理规范》的认识,鉴于此,本次法规解读将103号公告、之前的征求意见稿及自2007年就开始实施的已经广为大家所熟悉的《体外诊断试剂生产实施细则(试行)》一并进行比较分析,分析其法规变化,详解其来龙去脉以便于帮助大家更快更好的的实施新的附录。

1、简化条款,突出重点
本次颁布的附录既然是主法规的附件,那么对于附录理解就不能离开主法规,单独看附录而不去看主法规很容易会忽略了相关一般性要求。从细则转换到不单是型式的转换,还包括了既往工作习惯的转换。
同时在附录中也删除了其他法规或者标准中已经明确提出要求的部分内容,这样更加突出了对IVD生产质量管理中特殊性的要求,突出了重点内容,重点环节。

2、提高标准,强调与所生产品种的相适应
本次颁布的附录在厂房设施、关键环节上都提高了相应的要求,例如:连续运行的净化空调系统,首次提出了生产企业的冷链运输等等。这些要求的提出都是为了保证其各项措施能够与所生产的产品相适应,保证其产品质量得到有效控制。这应该是做好质量管理的根本。

3、体现了与时俱进的精神,与现实情况更加契合
我们在法规的学习过程中,发现很多细节的地方更加与企业、与现代的企业管理、人力资源管理甚至是企业的战略思维管理更加接近了。我们能不能用“接地气“来形容103号公告呢?我个人觉得完全可以。这样的法规文件使得企业在实施的过程中更加容易把握,也更加容易资源的实施。

4、法规条款细则化,更加有利于法规的实施和监管
103号公告的内容相当详实,具有较强的可操作性,本人认为对于这样一个可操作的法规,甚至不需要出实施细则,企业遵照公告本身加以落实就可以很好的完成质量管理体系的转换工作。同时这样做也有利于监管部门的监管工作,避免了在监管和被监管之间更多的法规的依从以及理解上的偏差。

5、加强学习不能停留在过去
此次公布的103号公告,与之前公布的《体外诊断试剂生存质量管理规范附录》(征求意见稿)还是有很大的区别的,包括了个别条款隶属在不同的章节、不同的质量管理模块中。所以对于法规的学习还是要以103号公告为准,不能停留在过去如何如何。


法规学习--体外诊断试剂生产质量管理规范解读_页面_01.jpg 法规学习--体外诊断试剂生产质量管理规范解读_页面_02.jpg
法规学习--体外诊断试剂生产质量管理规范解读_页面_03.jpg
法规学习--体外诊断试剂生产质量管理规范解读_页面_04.jpg

本文为小桔灯网专栏作者原创文章,转载请注明出处和作者,未经允许不得删
原文链接http://bbs.iivd.net/thread-21960-1-1.html


声明:
1、凡本网注明“来源:小桔灯网”的所有作品,均为本网合法拥有版权或有权使用的作品,转载需联系授权。
2、凡本网注明“来源:XXX(非小桔灯网)”的作品,均转载自其它媒体,转载目的在于传递更多信息,并不代表本网赞同其观点和对其真实性负责。其版权归原作者所有,如有侵权请联系删除。
3、所有再转载者需自行获得原作者授权并注明来源。

刚表态过的朋友 (0 人)

发表评论

最新评论

引用 我的小宝贝 2015-7-15 22:06
这么晚了娜姐还在努力为大家解读,真的太感谢了,必须认真学习
引用 康康7725 2015-7-16 08:39
娜姐,附件下载不到啊
引用 zxgz000 2015-7-16 08:54
附件没有了
引用 diana_zhang 2015-7-16 09:08
点击百度云,进入网盘再试一下看看,我不确定可以。但目前也仅找到这样做的办法。
引用 旅人丁 2015-7-16 09:10
娜姐要不发到群上?
引用 qy610 2015-7-16 09:11
娜姐 没有附件
引用 Koala 2015-7-16 09:42
坐等好料,感谢娜姐!
引用 空白派 2015-7-16 09:59
可以下载了。。谢谢。
引用 betterlyq 2015-7-16 10:08
娜姐威武,十分感谢!
引用 Koala 2015-7-16 10:26
已下载,再次谢谢娜姐
引用 流波上的鱼 2015-7-16 13:45
怎么才11楼,高楼盖起来
引用 lxuanyil 2015-7-16 13:45
多谢,行业就缺少您这样具有奉献精神的老师
引用 shanny1983 2015-7-16 17:03
娜姐太牛了,十分感谢!
引用 numbrg 2015-7-17 09:30
娜姐V5,学习一下
引用 numbrg 2015-7-17 09:32
娜姐V5,学习一下
引用 Crazy 2015-7-17 16:12
娜姐好棒,给你赞......
引用 卡卡 2015-7-17 22:52
好棒。。。赞一个。。。
引用 zxgz000 2015-7-18 09:24
附件可以下载了,写的很好,赞一个
引用 qy610 2015-7-28 10:18
谢谢娜姐 娜姐威武威武

查看全部评论(24)

关闭

官方推荐 上一条 /3 下一条

客服中心 搜索 洽谈合作
返回顶部