立即注册找回密码

QQ登录

只需一步,快速开始

微信登录

微信扫一扫,快速登录

搜索
小桔灯网 门户 资讯中心 国内新闻 查看内容

工程院院士增选第二轮名单公布 医卫领域仅剩27人

2015-6-19 00:09| 编辑: 小桔灯网| 查看: 1549| 评论: 0|来源: 中国工程院

摘要: 2015年中国工程院院士增选第一轮评审工作已经结束,各学部经过候选人材料审阅、专业组评审、全学部评审和投票等程序(医药卫生学部采用通信评审、工程管理学部候选人在相关专业背景学部评审),从521位有效候选人中 ...

2015年中国工程院院士增选第一轮评审工作已经结束,各学部经过候选人材料审阅、专业组评审、全学部评审和投票等程序(医药卫生学部采用通信评审、工程管理学部候选人在相关专业背景学部评审),从521位有效候选人中产生了进入第二轮评审的候选人203位。

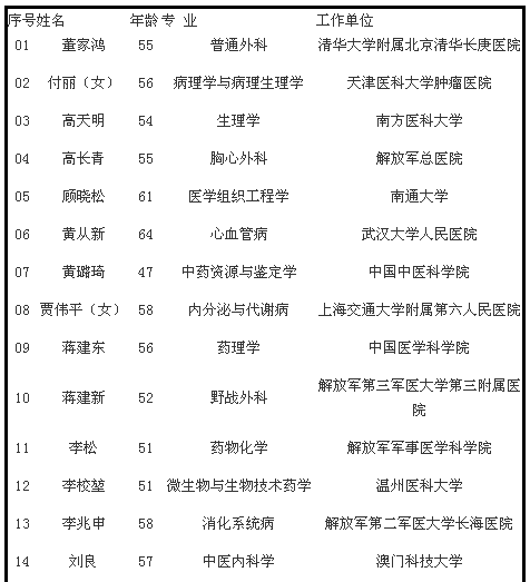
医药卫生领域第二轮中仅有27人入围,而第一轮则有67位候选人,竞争激烈,可见一斑,具体名单如下:


 

声明:
1、凡本网注明“来源:小桔灯网”的所有作品,均为本网合法拥有版权或有权使用的作品,转载需联系授权。
2、凡本网注明“来源:XXX(非小桔灯网)”的作品,均转载自其它媒体,转载目的在于传递更多信息,并不代表本网赞同其观点和对其真实性负责。其版权归原作者所有,如有侵权请联系删除。
3、所有再转载者需自行获得原作者授权并注明来源。
发表评论

最新评论

关闭

官方推荐 上一条 /3 下一条

客服中心 搜索 洽谈合作
返回顶部