立即注册找回密码

QQ登录

只需一步,快速开始

微信登录

微信扫一扫,快速登录

搜索
小桔灯网 门户 资讯中心 产品杂谈 查看内容

呼吸道多联检:大包套小包为哪般?

2026-4-21 15:38| 编辑: 沙糖桔| 查看: 264| 评论: 0|来源: 大话医讯

摘要: 以合规为底线,临床需求为导向,可支付为关键,来持续实现产品的商业化目标

真巧

边走边聊吧

过渡诊疗、定价困难的风

还是刮到了呼吸道多联检

本刊由TOM猫奉献

这几年在医保控费、检验限价、耗材集采常态化,再加上医疗服务项目 “打包收费、限项计费” 的一顿组合拳下来,传统呼吸道 “大包多联检” 试剂盒直接开启地狱难度:

  • 想定个价?刚抬个头就被按住

  • 想进医院?门都快焊死了

  • 想靠医保?对不上号,报不了

  • 遇上集采砍价?直接被按在地板上摩擦

主打一个:活着都费劲,赚钱更别想


不过自2025年以来,国内多家IVD企业主动将呼吸道病原体多联检试剂盒拆分为更小注册单元申报并获批

此举甚妙,既满足了行业合规,又兼顾了市场策略


本刊特邀TOM猫老师,从为何拆和如何拆两方面来分析呼吸道多联检检测试剂盒注册单元拆分的背后逻辑。

用三位课代表的作业,手把手教你在重重困难中突围,杀出一条血路。


01

为何拆?

01

医保控费

国家医保局推进医疗服务价格项目改革,明确检验项目按项计价、多靶标不重复收费、打包限价

全国很多地方也明确同一试剂盒检测多个病原体,仅按一项收费或按基础项目限价;多联检不再享受“项数叠加”收益


02

集采影响

生化、免疫、分子检测试剂省际联盟集采全面扩围,集采规则强调单位靶标性价比、价格降幅、供应稳定性大包多联检因总价高、靶标多,在集采中议价被动,容易出现“中标即亏损”。


03

医疗服务价格项目优化

多地医保部门清理冗余检验项目,将同类多病原体检测整合为呼吸道病原体筛查套餐实施封顶

广西、北京、广东、江西、湖北、徐州等地实施常见呼吸道病毒核酸不得超过6项,且聚焦甲流、乙流、RSV等核心病原。大包多联检无法对应收费目录,导至进院难、收费难、回款难。


04

注册可行

NMPA坚持同一技术原理、同一适用样本、同一预期用途可合并;不同靶标风险差异、临床价值独立、使用场景可拆分则应拆分。

多联检中部分靶标流行病学差异大、临床优先级不同,拆分更符合风险可控、审评清晰、标签明确的监管要求。


05

商业灵活性

医院更倾向按需组合、灵活搭配,而非固定大包

因此,注册单元拆分本质是产品策略适配支付政策与临床需求。


02

怎么拆?

举几个例子,抄作业,1号课代表教你一拖

1号课代表:江苏宏微特斯


江苏宏微特斯2025 年 11 月,其呼吸道病原体核酸检测试剂盒完成注册变更。

原产品为六项呼吸道病原体核酸检测试剂盒(荧光PCR法),通过注册变更,完成了:

  • 产品名称改为“呼吸道病原体多重核酸检测试剂盒”

  • 原有的6联检单一规格的基础上,拆分出两个独立的3联检规格:腺病毒/肺炎支原体/人偏肺病毒,以及副流感病毒/鼻病毒/呼吸道合胞病毒。

  • 为什么拆成两个呢?

  • 又为什么恰恰是这三个病原的组合?

  • 为什么不能随便拆成6个病原中的任意3种的自由组合?

重点来了,

首先,产品组分显示该试剂盒主要由反应液A和B组成。

熟悉核酸产品研发的小伙伴都知道,反应液中核心组分是目标病原体的特异性引物和探针,反应液里面放了哪几种病原体的引物和探针,决定了这管可以检测哪几种病原体。

从宏微特斯注册变更的结果来推测,

大概率A管设计检测腺病毒/肺炎支原体/人偏肺病毒,

B管检测副流感病毒/鼻病毒/呼吸道合胞病毒,

也可能恰好相反

且两管互不干扰,可以独立用于完成检测!

所以,这样的拆分,完全因为其产品结构组成所打的“地基”决定的。

在以最少的代价,最快的时间前提下

完成注册规格“一拖三”的拆分。

不用重新研发,不用重新临床。纯纯物理拆解。

很多人会问为什么通常都是3联个或者4个病原体作为一管,而不是更多的病原体集中在一管?

以多重荧光PCR技术平台为例,

通常有两点:

一是考虑各病原体之间的相互交叉,

二是PCR分析仪的荧光通道数量的限制。


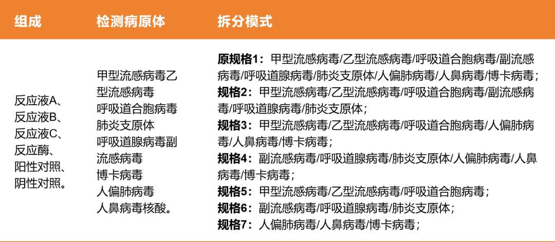
2号课代表:硕世生物


硕世生物原七联检产品于2026年2月完成注册变更,

名称简化为“呼吸道病原体核酸多重检测试剂盒”,

原来的A和B管设计,共检测7种病原体,注册变更拆分出“小三联”:

  • 原规格:甲型流感病毒/乙型流感病毒/呼吸道合胞病毒/人鼻病毒/呼吸道腺病毒/肺炎支原体/副流感病毒

  • 拆分出规格:甲型流感病毒/乙型流感病毒/呼吸道合胞病毒;

值得注意的是,硕世并未把另一半人鼻病毒/呼吸道腺病毒/肺炎支原体/副流感病毒这样的4联检单独拆分出来,可能的原因笔者认为是基于临床应用情况去考虑,

例如有没有可能因为临床上对这些病毒检测需求并不高?检测出来也没有对应的治疗手段?在排除了甲乙流RSV等关键病原后,其它病毒的治疗手段都一样?所以也没有必要再检测了?


3号课代表:万泰生物


万泰生物与上述的情况略有不同。其九联检试剂盒采用了3管反应液的设计。

从拆分的结果来看,原来三管采用的是“3+3+3”的模式,因此两两组合可以拆分出不同的6联检以及独立的3联检。组合都要玩出花来了。

But,对于某些厂家来说,虽然呼吸道多联检试剂盒已经获批,但是却无法按照上述逻辑进行拆分。

比如:整体产品只有一管反应;

最直接的就属基于熔解曲线的方法学,一管能检测大于4种以上病原体的试剂盒,方便,但此刻却因不能拆分显得尴尬。

如果硬要拆分,只能按照要求重新设计产品来按照首次注册的思路进行。


写在最后


呼吸道多联检产品注册单元拆分并非简单“拆产品”,而是在医保控费、价格规范化、集采常态化、注册监管精细化背景下的必然选择。

其核心逻辑是:以合规为底线,临床需求为导向,可支付为关键,来持续实现产品的商业化目标。

企业应尽早适应和调整研发与注册策略,从全链条考虑产品的周期和更新,以构建长期竞争力。


声明:
1、凡本网注明“来源:小桔灯网”的所有作品,均为本网合法拥有版权或有权使用的作品,转载需联系授权。
2、凡本网注明“来源:XXX(非小桔灯网)”的作品,均转载自其它媒体,转载目的在于传递更多信息,并不代表本网赞同其观点和对其真实性负责。其版权归原作者所有,如有侵权请联系删除。
3、所有再转载者需自行获得原作者授权并注明来源。

最新评论

关闭

官方推荐 上一条 /3 下一条

客服中心 搜索 洽谈合作
返回顶部