立即注册找回密码

QQ登录

只需一步,快速开始

微信登录

微信扫一扫,快速登录

搜索
小桔灯网 门户 资讯中心 投融动态 查看内容

生物医疗企业,港交所IPO二次递表失效

2026-4-8 14:38| 编辑: 鹏哥| 查看: 208| 评论: 0|来源: 生命科学产业整理

摘要: 该公司2025年3月25日首次递表,9月25日失效后5天便二次递表,如今再度折戟。

截至发稿,安诺优达基因科技(北京)股份有限公司(下称 “安诺优达”)仍未更新其港股 IPO 招股书。


该公司港股招股书已于3月30日届满6个月有效期并自动失效,这也是安诺优达第二次出现招股书失效的情况。


2025年3月25日公司首次递表港交所,同年9月25日招股书失效;仅时隔5天,安诺优达便火速二次递表,如今再度折戟。


图片

在安诺优达港股IPO招股书再次失效下,我们回顾一下其此前向港交所提交的上市申请及公司详细情况。


图片


安诺优达是一家聚焦分子诊断领域的公司,业务涵盖 IVD 医疗器械研发,以及多组学生命科学研究服务。作为行业先锋,我们在基于 NGS(下一代测序技术)的产前检测 IVD 产品方面,拥有深厚的技术积累。凭借强大的技术实力和敏锐的市场洞察力,我们致力于通过一体化生命科学测序解决方案,推动临床诊断的进步,助力生命科学研究的发展。



安诺优达的临床测序解决方案体系完善,不仅包含自主研发的基因测序 IVD 检测试剂盒、基因测序仪、生物信息学分析软件,还提供配套技术支持,以及实验室设计服务。我们的主要客户为具备产前诊断资质的医院,以及独立医学实验室(ICL)。这些机构客户会根据实际需求,采购我们的 IVD 产品,我们则按照客户采购产品的数量和类型收取费用。


当有检测需求时,受试者会前往医院或独立医学实验室,申请检测服务。医院和独立医学实验室负责完成整个院内诊断流程,包括样本采集、文库构建、测序、数据分析,以及检测报告的出具。我们的解决方案整合了前沿的测序技术、生物信息学分析能力,以及专业的技术支持团队,大幅简化了基因测序与分析流程,不仅能帮助医生尽早发现基因异常,还能实现更精准的诊断。


公司研发的 NIPT 试剂盒,能够检测三种常见染色体疾病,即 21 三体综合征、18 三体综合征和 13 三体综合征。2017 年,这款试剂盒成功获得三类医疗器械证书,让我们公司成为国内首批取得这一成就的少数企业之一。凭借这一成果,公司在产前检测市场迅速站稳脚跟,占据了较大的市场份额。


根据灼识咨询的数据,以样本检测量计算,2023 年公司在中国 NIPT 市场排名第三。从 2021 年到 2023 年,公司市场份额逐年稳步增长,2021 年为 9.6%,2022 年提升至 11.6%,2023 年进一步增长到 12.1%。


公司始终凭借强大的研发实力和敏锐的市场洞察力,对现有的 IVD 产品进行升级,还依托已有的技术储备,不断丰富产品管线。截至最新可获取数据的日期,公司已有三款 IVD 产品获得三类医疗器械证书,两款配套的生物信息学分析软件产品获得二类医疗器械证书,另有 12 款 IVD 产品正处于研发阶段。


公司打算依靠多元化的产品组合,进一步拓展生育健康领域的业务,同时深入挖掘基因检测在其他具有前景的临床应用场景中的市场潜力。这一产品开发策略,将为公司的长远、可持续发展注入强劲动力。下面这张图,展示了公司截至最新可获取数据日期的产品管线情况。


财务数据

图片
图片

流动资产及负债净额


图片


流动资产净值由截至2024年12月31日的人民币415.5百万元减少2.6%至2025年2月28日的人民币404.7百万元,主要由于因春节期间收回未偿还应收账款调整慢,现金及现金等价物减少人民币73.3百万元,大部分被(i)因支付及结算相关税项及开支、其他应付款项及应计费用减少人民币13.9百万元。


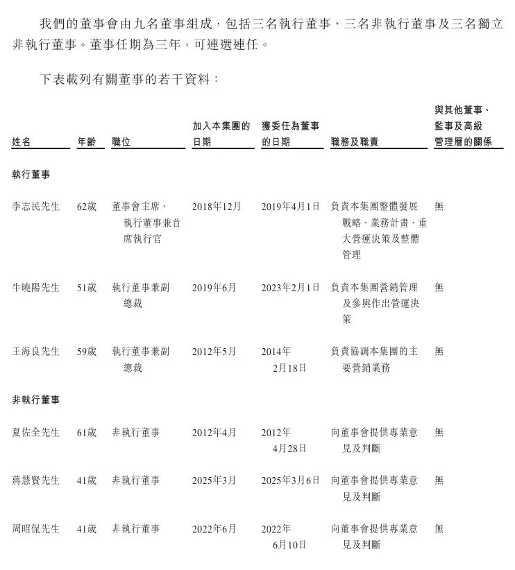
公司的控股股东


截至最后实际可行日期,本公司分别由夏先生、安诺复琢、时丰华富及正轩安诺直接持有9.95%、4.75%、20.74%及18.82%的权益。


这位低调的夏先生来头可不小,夏先生全夏佐全,乃是比亚迪的联合创始人!


根据网络公开信息: 


夏佐全(1963年-),出生于湖北省襄阳市南漳县,毕业于北京科技大学,现任比亚迪非执行董事、深圳正轩投资有限公司董事长。 

1992年,他开始从事证券投资业务,并先后创办武汉晨鸣信息有限公司、武汉创景科技有限公司,并任董事长一职。 

1995年,成为比亚迪公司共同创始人,排名于王传福、吕向阳之后比亚迪第三大股东。


 2022年4月,夏佐全以35亿美元财富位列《2022福布斯全球亿万富豪榜》第851名。


图片
图片


募集资金用途


将投资于临床测序解决方案管线产品的研发,投资于升级及改造公司现有的实验室及生产设施,投资于公司国内市场的临床测序解决方案及科研测序解决方案的业务发展以及海外业务发展,投资于扩展公司的科研测序解决方案及更新相关技术及用作营运资金及一般企业用途。
声明:
1、凡本网注明“来源:小桔灯网”的所有作品,均为本网合法拥有版权或有权使用的作品,转载需联系授权。
2、凡本网注明“来源:XXX(非小桔灯网)”的作品,均转载自其它媒体,转载目的在于传递更多信息,并不代表本网赞同其观点和对其真实性负责。其版权归原作者所有,如有侵权请联系删除。
3、所有再转载者需自行获得原作者授权并注明来源。

最新评论

关闭

官方推荐 上一条 /3 下一条

客服中心 搜索 洽谈合作
返回顶部