立即注册找回密码

QQ登录

只需一步,快速开始

微信登录

微信扫一扫,快速登录

搜索
小桔灯网 门户 资讯中心 企业动态 查看内容

迈克,杀入血气领域!

2025-12-26 14:51| 编辑: 鹏哥| 查看: 1285| 评论: 0|来源: 迈克生物

摘要: 新证丰富产品菜单,将提升公司市场竞争力,对未来经营产生积极影响。

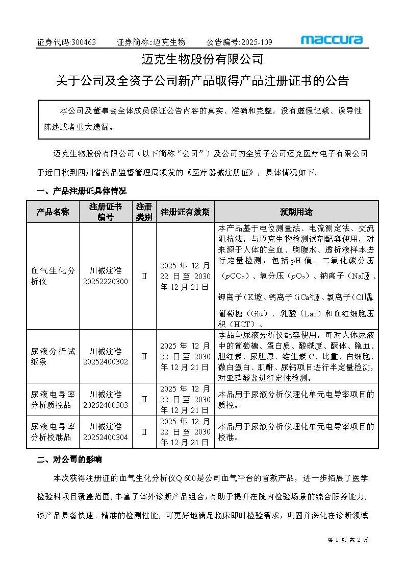
12月24日迈克生物发布公告公司及全资子公司近期收到四川省药品监督管理局颁发的医疗器械注册证

图片

此次注册的产品包括血气生化分析仪尿液分析试纸条尿液电导率分析质控品及尿液电导率分析校准品。

本次获得注册证的血气生化分析仪Q600是公司血气平台的首款产品进一步拓展了医学检验科项目覆盖范围,丰富了体外诊断产品组合,有助于提升在院内检验场景的综合服务能力,该产品具备快速、精准的检测性能,可更好地满足临床即时检验需求,巩固并深化在诊断领域的整体布局;

尿液分析试纸条与尿液分析仪配套使用,主要用于肾病类、糖尿病类、泌尿感染类以及其他疾病的辅助诊断;

尿液电导率分析质控品、尿液电导率分析校准品系公司新增质控品、校准品产品,主要用于监测实验室检测系统的稳定状态,提高检测质量。

新产品取得注册证进一步丰富了公司产品项目菜单,有助于提升公司市场综合竞争力,对市场的拓展以及公司未来的经营将产生积极影响。

声明:
1、凡本网注明“来源:小桔灯网”的所有作品,均为本网合法拥有版权或有权使用的作品,转载需联系授权。
2、凡本网注明“来源:XXX(非小桔灯网)”的作品,均转载自其它媒体,转载目的在于传递更多信息,并不代表本网赞同其观点和对其真实性负责。其版权归原作者所有,如有侵权请联系删除。
3、所有再转载者需自行获得原作者授权并注明来源。

最新评论

关闭

官方推荐 上一条 /3 下一条

客服中心 搜索 洽谈合作
返回顶部